肾病患者抗生素治疗“避雷”手册

感染医线 发表时间:2023/6/2 19:03:48

尿液是许多抗生素药物的主要代谢途径,肾脏中的高药物浓度可引起肾损伤。因此,抗生素相关肾损伤是抗感染治疗过程中需要警惕的不良反应之一;而且不同类型抗生素的药理生理作用有所差异,导致的肾损伤类型和轻重急缓程度也不尽相同。本文总结了抗生素肾损伤的常见机制、肾损伤预防策略以及慢性肾病(CKD)患者的抗生素剂量调整策略。
 
抗生素肾损伤的机制
 
抗生素导致肾损伤最常见的临床表现是急性间质性肾炎、急性肾小管坏死;但也有研究报道了其他多种损伤机制,包括肾小管内晶体沉积、免疫失调和急性肾小球损伤等。
 
下图总结抗生素肾损伤的结构改变和临床表现。
 
 
下表总结一些抗生素的肾损伤机制及导致的急性肾损伤(AKI)类型。
 
 
抗生素肾损伤的预防策略
 
抗生素已被广泛应用于多发合并症患者的抗感染治疗。高龄、复杂合并症、慢性肾病(CKD)是药源性肾损伤较为明确的高危因素。除此以外,还应结合以下策略进行抗生素肾损伤的预防:
  • 基于肌酐清除率或肾小球滤过率(GFR)估计值调整抗生素剂量;
  • 有条件者检测血药浓度,根据药物谷浓度或随机浓度进行剂量调整;
  • 在抗生素给药期间对患者进行充分水化;
  • 避免合并使用其他肾毒性药物(如非甾体抗炎药、造影剂、部分化疗药物等);
  • 每日评估抗生素适应证,并尽可能缩短使用时间;
  • 长期使用抗生素的患者,需定期评估肾功能。
此外,一些研究报道了维生素 E、维生素 C、N-乙酰半胱氨酸、促红细胞生成素、α-硫辛酸、姜黄素或他汀类药物对于预防抗生素诱导AKI的作用,但证据尚不充分而未被用于临床。
 
CKD患者的抗生素剂量调整
 
那么,CKD患者需要使用抗生素治疗时,是否需要以及怎样进行抗生素剂量调整?
 
首先,抗生素剂量调整包括:①给药剂量调整法:即减少单次给药剂量,不改变给药间隔时间,该方法适合于时间依赖型抗生素,尽可能24小时维持药物浓度达到最低抑菌浓度(MIC)以上。②给药间隔调整法:即延长给药间隔,不改变单次给药剂量,该方法适合于浓度依赖型抗生素,疗效评估主要基于最大血药浓度(Cmax)参数。③前述二者相结合的方法,常用于给药剂量调整法达不到足够有效浓度,或间隔调整法不能充分覆盖给药间隔的情况下。
 
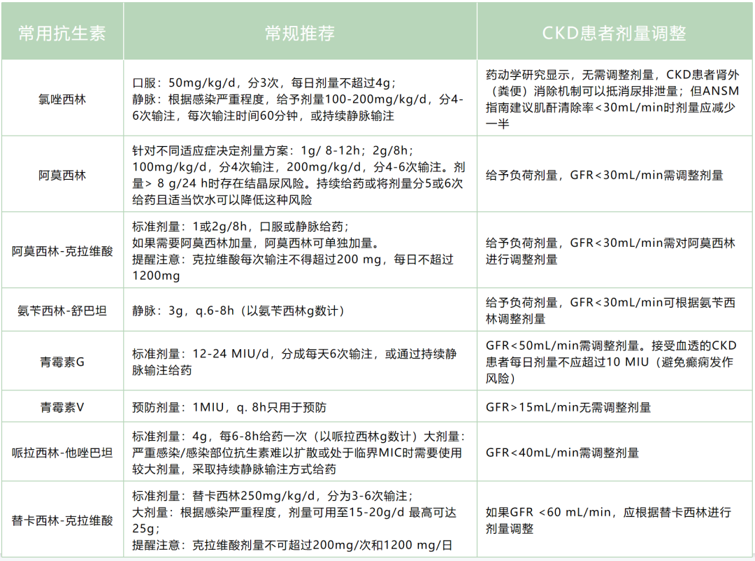
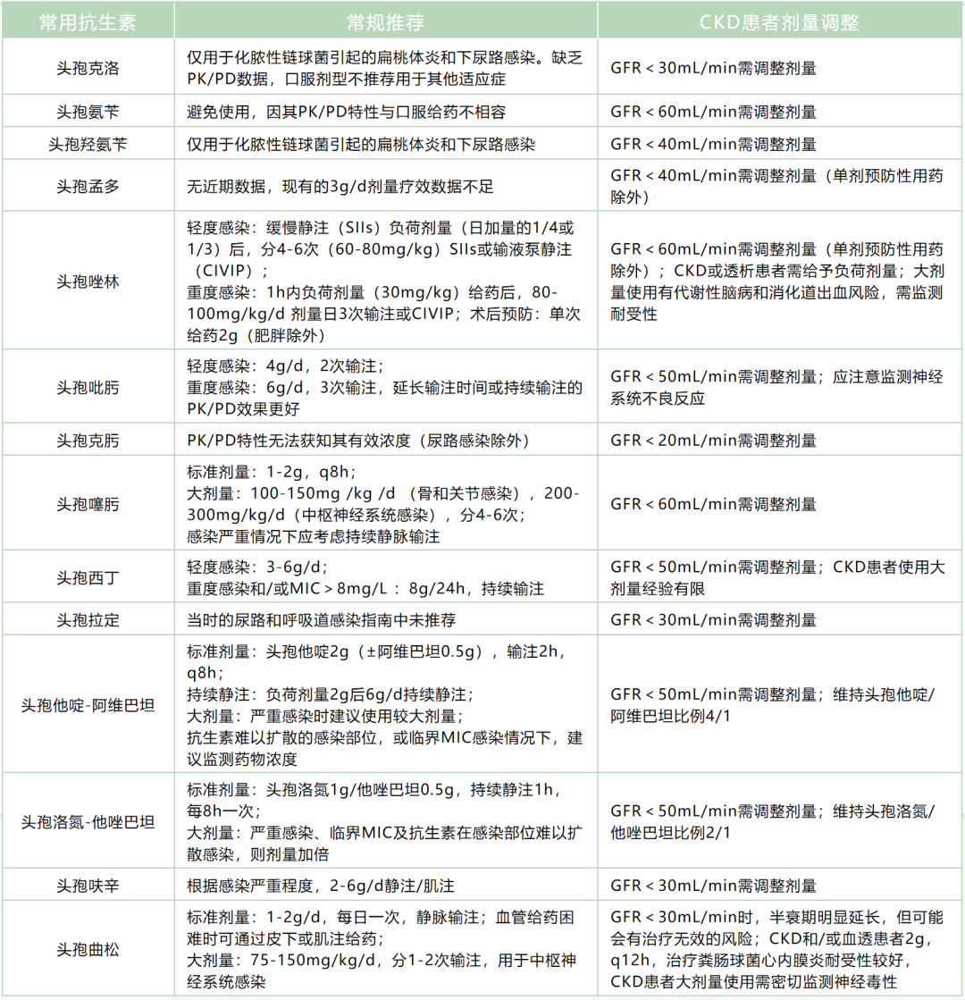
以下总结一些常见抗生素的推荐剂量及CKD患者的剂量调整。
 
头孢菌素类
 
大部分头孢菌素类药物用于CKD患者时,需根据GFR进行剂量调整;此外,个别头孢菌素类大剂量使用需监测相关不良反应,如头孢唑林的代谢性脑病和消化道出血,头孢吡肟的神经系统不良反应,头孢曲松的神经毒性。
 
 
氨基糖苷类
 
此类药物属于浓度依赖型,CKD患者单次使用时无需降低剂量;多次给药时需监测血药浓度,延长给药间隔。
 
 
大环内酯类/林可酰胺类/协同素类药物
 
除克林霉素以外,大部分CKD患者需根据GFR调整剂量;此外,需注意克拉霉素、红霉素为CYP3A4抑制剂,与其他药物可能存在相互作用。
 
 
喹诺酮类
 
吡哌酸及单剂量环丙沙星、单剂量氧氟沙星用于CKD患者无需调整剂量;多剂量环丙沙星、多剂量氧氟沙星需延长给药间隔;而GFR<50 mL/min的患者需调整左氧氟沙星的剂量。
 
 
青霉素类
 
大部分青霉素需根据GFR调整剂量,需注意阿莫西林>8g/24有结晶尿风险;克拉维酸每日不超过1200mg,每次不超过200mg。
 
 
碳青霉烯类
 
对于GFR<30mL/min的CKD患者,使用厄他培南需调整剂量,且需注意癫痫风险;GFR<50mL/min的患者使用美罗培南需调整剂量。
 
 
糖肽类
 
替考拉宁负荷剂量后,GFR<60mL/min的患者需根据稳态血药浓度调整剂量;万古霉素治疗患者在负荷剂量后需根据稳态血药浓度调整剂量。
 
 
其他
 
氨曲南:GFR<50mL/min需调整剂量,可维持给药间隔时间不变(采用剂量调整法);无论肾功能如何都应给予负荷剂量。
 
利奈唑胺:GFR<30mL/min需调整剂量,注意CKD 4-5期患者有血小板减少症的严重病例报道。
 
甲硝唑:GFR<15mL/min需调整剂量。
 
达托霉素:GFR<30mL/min需调整剂量。
 
甲氧苄啶-磺胺甲恶唑:GFR<30mL/min需调整剂量(单次用药除外);CKD患者尿路感染时,若GFR<50mL/min,可能治疗无效,因磺胺甲噁唑在尿液中浓度太低。
 
▌参考文献:
 
[1]Morales-Alvarez MC. Nephrotoxicity of Antimicrobials and Antibiotics. Adv Chronic Kidney Dis. 2020;27(1):31-37. doi:10.1053/j.ackd.2019.08.001
 
[2]Aloy B, Launay-Vacher V, Bleibtreu A, et al. Antibiotics and chronic kidney disease: Dose adjustment update for infectious disease clinical practice. Med Mal Infect. 2020;50(4):323-331. doi:10.1016/j.medmal.2019.06.010
 
来源:《感染医线》
 
声 明
 
凡署名原创的文章版权属《感染医线》所有,欢迎分享、转载(开白可后台留言)。本文仅供医疗卫生专业人士了解最新医药资讯参考使用,不代表本平台观点。该等信息不能以任何方式取代专业的医疗指导,也不应被视为诊疗建议,如果该信息被用于资讯以外的目的,本站及作者不承担相关责任。
 
责任编辑:彭伟彬
相关搜索:  抗生素肾损伤

发表评论

提交评论
返回
顶部