叶枫教授:真菌诊断新技术

感染医线 发表时间:2023/7/31 18:35:17

编者按:2023年7月21~23日,由中华医学会、中华医学会呼吸病学分会主办,上海市医学会、上海交通大学医学院附属瑞金医院协办的中华医学会第十九届全国呼吸系统感染学术会议在上海顺利召开。国内外知名专家汇聚一堂,通过专题报告等多种形式进行学术交流研讨。其中,广州呼吸健康研究院、广州医科大学附属第一医院叶枫教授带来了主题为《真菌诊断新技术》的精彩报告。本刊特别整理如下。
 
随着侵袭性真菌病(IFD)患者逐年增多,及时掌握和正确使用实验室诊断方法对于真菌病的防治有重大指导意义。真菌传统的实验室诊断方法包括:直接镜检、培养和鉴定、真菌血清学和组织病理学检查。迄今传统真菌学检测方法仍不可替代,不断涌现的新技术(MALDI-TOF?MS、PCR、T2 Candida、二代测序、呼出气特征性VOCs、新型生物标志物、cfDNA-PCR检测)等提供了更多早期诊断的手段。通过对真菌实验室检测技术的全面了解及不断优化创新,整合多种诊断方法,综合判断,可以实现真菌病的早期正确诊断。
 
一、传统的真菌实验室检测技术
 
1、直接镜检
 
过碘酸锡夫(PAS)染色:念珠菌常单个出芽,有假菌丝者末端缩窄仍附于菌上,似香肠样连接,菌丝多有分隔。
 
直接压片:10%氢氧化钾(KOH)直接压片:黄曲霉有隔菌丝、可见双义型的45℃分枝,菌丝较大;培养阳性直接压片:黑曲霉分生孢子梗长,小分生孢子表面粗糙。
 
墨汁染色:新型隐球菌大小变异甚大,球形或橄榄球形,在墨汁黑背景下呈清晰的晕圈,且在晕圈内可见菌体细胞。
 
荧光染色:可通过显微镜以及光学显色方法(如钙荧光白或开普蓝染色剂)对标本进行直接鉴定和快速染色。
 
2、培养和鉴定
 
1)念珠菌
 
CHROM-琼脂色原底物培养基:有助于从临床标本(例如尿液或血液)识别多种不同酵母菌型念珠菌。
 
根据酶底物法,通过显色来区别不同念珠菌,37℃培养48小时后,有四种念珠菌可以得到鉴定:白念珠菌菌落显翠绿色、热带念珠菌菌落显蓝灰色或铁蓝色、光滑念珠菌菌落显紫色、克柔念珠菌菌落显淡粉色、其他念珠菌显白色。
 
2)隐球菌
 
葡萄蛋白胨琼脂培养基:25℃或37℃培养,2~5天即长出乳白色黏液性菌落,表面有蜡样光泽,颜色由乳白、奶油转桔黄。
 
沙氏培养基:室温或37℃培养,3~4天可见菌落长出生成酵母型菌落,初呈白色,1周后转淡黄或棕黄、湿润粘稠,状似胶汁。
 
咖啡酸培养基(CAA):37℃,经过24~72小时培养,用于鉴定新生隐球。
 
3)曲霉
 
菌落特征:黄曲霉:粗毛毯状或放射状皱纹,黄色-黄绿色-棕绿;烟曲霉:绒状或絮状边缘白色—烟绿色;黑曲霉:菌落厚绒状,白色-黄色区域-黑色。
 
4)其他
 
无菌体液及无菌组织培养是诊断马尔尼菲篮状菌的金标准。
 
温度敏感的二相真菌,菌落呈柔毛丛状,生长迅速,并向培养基中分泌葡萄酒样红色色素,这是鉴定该菌的重要特征。
 
3、血清学检查
 
真菌1,3-β-D葡聚糖检测(G试验):不同标本G试验可用于不同IFD患者的早期诊断。脑脊液G试验有助于中枢神经系统(CNS)真菌感染的确诊/临床诊断;血清G试验有助于肝硬化患者IFD的早期诊断及结局预测。
 
隐球菌抗原检测:包括乳胶凝集法、酶联免疫吸附法(ELISA)、侧向流动法,三种方法各具优缺点。总体而言,侧向流动法的灵敏度和特异度较高,耗时短,成本低。
 
曲霉半乳甘露聚糖抗原检测(GM试验):自动荧光免疫及侧流装置的GM检测诊断曲霉菌感染(IA)时表现良好。新型GM试验——VIDAS GM-EIA(Biomerieux)解决了低可复现性和重复性要求。
 
4、组织病理学检查
 
组织病理学检查是诊断IFD的确诊证据,不同标本组织病理切片特征见图1。
 
图1. 组织病理切片特征
 
二、新的真菌实验室诊断技术
 
MALDI-TOF MS
 
利用基质辅助激光解吸飞行时间质谱(MALDI-TOF?MS)首次对毛孢子菌进行鉴定。MALDI-TOF MS对临床样本进行培养后,收集培养结果上机检测过程更加简单,无需对样本进行额外处理,但对培养阴性样本缺乏检测能力。MALDI-TOF MS进行80多个物种分化鉴定,准确率达94.61%。
 
PCR
 
聚合酶链式反应(PCR)包括微滴式数字PCR(DD-PCR)、定量聚合酶链反应(qPCR)和逆转录PCR(RT-PCR)。通过qPCR和(或)DD-PCR在慢性阻塞性肺疾病(COPD)和支气管扩张症患者气道标本中显示可检测到烟曲霉和(或)土曲霉,但DD-PCR检测下限更低,灵敏度更高;检测烟曲霉时,DD-PCR扩增出28S rDNA拷贝数高于RT-qPCR。
 
T2 Candida
 
由T2 Biosystems公司研发的一种检测系统,可以快速识别侵袭性念珠菌病患者。目前T2 Candida主要用于5种念珠菌的快速诊断(白念、光滑、热带、近平滑、克柔)。T2 Candida是诊断念珠菌血症的最佳诊断工具,氟康唑和卡泊芬净的使用不会影响T2 Candida的诊断效能。诊断总体灵敏度达100%,特异度97.9%。
 
二代测序
 
宏基因组二代测序(mNGS)在IFD诊断中具有优势。通过mNGS可鉴定出传统检测方法无法诊断的致病原。mNGS诊断微生物的灵敏度和特异度高于培养。在使用广谱抗生素病例中,mNGS的灵敏度优于培养。
 
呼出气特征性VOCs
 
鉴定出慢性肺曲霉病 (CPA)患者的特征性挥发性有机物(VOCs),主要包括:苯酚、新戊醇、甲苯、柠檬烯和乙苯。研究初步确定,CPA患者的特征性挥发性有机物可作为CPA鉴别诊断和治疗反应预测的生物标志物。
 
新型生物标志物
 
白介素 17(IL-17)家族蛋白或可作为侵袭性脑膜炎球菌病(IMD)的早期诊断生物标志物。支气管肺泡灌洗液半乳糖蛋白(BALF-GP)检测或可有助于侵袭性肺曲霉病(IPA)的早期诊断。新的半乳糖蛋白(GP)ELISA方法与半乳甘露聚糖(GM) ELISA方法在IA患者中的灵敏度和特异度效果相当,可用于高危患者IA的诊断和跟踪。尿液菌含铁细胞代谢产物(TAFC)检测有助于烟曲霉定植和侵袭性肺曲霉病的鉴别。穿透素-3(PTX3)检测或可有助于IPA、CPA、曲霉定植的鉴别。
 
cfDNA-PCR检测
 
不同研究发现,血浆游离DNA PCR(cfDNA-PCR)在诊断IFD及IA时表现不同灵敏度和特异度。未来有待更多大型研究以深入探讨血浆cfDNA-PCR的诊断价值。
 
表1. 侵袭性真菌感染的实验室检查方法比较
 
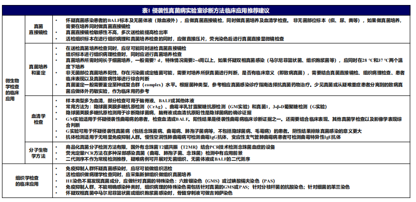
表2. IFD实验室诊断方法临床应用推荐建议
 
表3. 不同系统真菌感染实验室诊断方法及其应用推荐
 
注:BALF为支气管肺泡灌洗液;GM实验为半乳甘露聚糖抗原检测;G实验为1,3-β-D葡聚糖检测;ABPA为变应性支气管肺曲霉病;PAS为过碘酸锡夫染色;GMS为六胺银染色
 
参考文献
 
[1] 徐红,温海.临床常见酵母菌的特征和鉴定[J].中国真菌学杂志, 2006, 1(005):304-307.DOI:10.3969/j.issn.1673-3827.2006.05.017.
 
[2]Egger M, Horvath A, Prüller F, et al. Fungal translocation measured by serum 1,3-?-D-glucan correlates with severity and outcome of liver cirrhosis-A pilot study [published online ahead of print, 2023 Jun 19]. Liver Int. 2023;10.1111/liv.15648. doi:10.1111/liv.15648.
 
[3]Dubbels M, Granger D, Theel ES. Low Cryptococcus Antigen Titers as Determined by Lateral Flow Assay Should Be Interpreted Cautiously in Patients without Prior Diagnosis of Cryptococcal Infection. J Clin Microbiol. 2017;55(8):2472-2479. doi:10.1128/JCM.00751-17.
 
[4]Guinea J, Jensen J, Peláez T, et al. Value of a single galactomannan determination (Platelia) for the diagnosis of invasive aspergillosis in non-hematological patients with clinical isolation of Aspergillus spp. Med Mycol. 2008;46(6):575-579. doi:10.1080/13693780801978968.
 
[5]Maertens J, Verhaegen J, Lagrou K, Van Eldere J, Boogaerts M. Screening for circulating galactomannan as a noninvasive diagnostic tool for invasive aspergillosis in prolonged neutropenic patients and stem cell transplantation recipients: a prospective validation. Blood. 2001;97(6):1604-1610. doi:10.1182/blood.v97.6.1604.
 
[6]Gallet S, Garnaud C, Dragonetti C, et al. Evaluation of a Prototype of a Novel Galactomannan Sandwich Assay Using the VIDAS? Technology for the Diagnosis of Invasive Aspergillosis. Front Cell Infect Microbiol. 2021;11:669237. Published 2021 Jul 16. doi:10.3389/fcimb.2021.669237.
 
[7]Wigmann ?F, Behr J, Vogel RF, Niessen L. MALDI-TOF MS fingerprinting for identification and differentiation of species within the Fusarium fujikuroi species complex. Appl Microbiol Biotechnol. 2019;103(13):5323-5337. doi:10.1007/s00253-019-09794-z.
 
[8]Ahangarkani F, Ilkit M, Vaseghi N, et al. MALDI-TOF MS characterisation, genetic diversity and antifungal susceptibility of Trichosporon species from Iranian clinical samples. Mycoses. 2021;64(8):918-925. doi:10.1111/myc.13306.
 
[9]Tsuchida S, Umemura H, Nakayama T. Current Status of Matrix-Assisted Laser Desorption/Ionization-Time-of-Flight Mass Spectrometry (MALDI-TOF MS) in Clinical Diagnostic Microbiology. Molecules. 2020;25(20):4775. Published 2020 Oct 17. doi:10.3390/molecules25204775.
 
[10]陈盈竹,夏云.基于非培养法诊断侵袭性念珠菌病的研究现状[J].中华临床感染病杂志, 2020, 13(2):5.DOI:10.3760/cma.j.issn.1674-2397.2020.02.013.
 
[11]Dolado Martín C, Berlanga Fernández S, Fabrellas Padres N. Uso de aplicaciones móviles de salud en usuarios de Atención Primaria [Use of Mobile Health Applications in Primary Care Users]. Rev Enferm. 2017;40(2):16-21.
 
[12]Li Y, Yang X, Zhao W. Emerging Microtechnologies and Automated Systems for Rapid Bacterial Identification and Antibiotic Susceptibility Testing. SLAS Technol. 2017;22(6):585-608. doi:10.1177/2472630317727519.
 
[13]Monday LM, Parraga Acosta T, Alangaden G. T2Candida for the Diagnosis and Management of Invasive Candida Infections. J Fungi (Basel). 2021;7(3):178. Published 2021 Mar 3. doi:10.3390/jof7030178.
 
[14]Wilson MR, Sample HA, Zorn KC, et al. Clinical Metagenomic Sequencing for Diagnosis of Meningitis and Encephalitis. N Engl J Med. 2019;380(24):2327-2340. doi:10.1056/NEJMoa1803396.
 
[15]He Q, Li M, Cao J, Zhang M, Feng C. Diagnosis values of Dectin-1 and IL-17 levels in plasma for invasive pulmonary aspergillosis in bronchiectasis. Front Cell Infect Microbiol. 2022;12:1018499. Published 2022 Oct 11. doi:10.3389/fcimb.2022.1018499.
 
[16]Tollemar J, Holmberg K, Ringdén O, L?nnqvist B. Surveillance tests for the diagnosis of invasive fungal infections in bone marrow transplant recipients. Scand J Infect Dis. 1989;21(2):205-212. doi:10.3109/00365548909039970.
 
[17]Dichtl K, Seybold U, Ormanns S, Horns H, Wagener J. Evaluation of a Novel Aspergillus Antigen Enzyme-Linked Immunosorbent Assay. J Clin Microbiol. 2019;57(7):e00136-19. Published 2019 Jun 25. doi:10.1128/JCM.00136-19.
 
[18]Kriegl L, Havlicek V, Dichtl K, Egger M, Hoenigl M. Siderophores: a potential role as a diagnostic for invasive fungal disease. Curr Opin Infect Dis. 2022;35(6):485-492. doi:10.1097/QCO.0000000000000862.
 
[19]Ellinger J, Wittkamp V, Albers P, et al. Cell-free circulating DNA: diagnostic value in patients with testicular germ cell cancer. J Urol. 2009;181(1):363-371. doi:10.1016/j.juro.2008.08.118.
 
[20]Douglas AP, Smibert OC, Bajel A, et al. Consensus guidelines for the diagnosis and management of invasive aspergillosis, 2021. Intern Med J. 2021;51 Suppl 7:143-176. doi:10.1111/imj.15591. 
 
[21]Li ZT, Zeng PY, Chen ZM, et al. Exhaled Volatile Organic Compounds for Identifying Patients With Chronic Pulmonary Aspergillosis. Front Med (Lausanne). 2021;8:720119. Published 2021 Sep 23. doi:10.3389/fmed.2021.720119.
 
[22]Ellinger J, Wittkamp V, Albers P, et al. Cell-free circulating DNA: diagnostic value in patients with testicular germ cell cancer. J Urol. 2009;181(1):363-371. doi:10.1016/j.juro.2008.08.118.
 
[23]Douglas AP, Smibert OC, Bajel A, et al. Consensus guidelines for the diagnosis and management of invasive aspergillosis, 2021. Intern Med J. 2021;51 Suppl 7:143-176. doi:10.1111/imj.15591.
 
[24]中国医药教育协会真菌病专业委员会,国家皮肤与免疫疾病临床医学研究中心(北京大学第一医院),国家血液疾病临床医学研究中心(北京大学人民医院).侵袭性真菌病实验室诊断方法临床应用专家共识[J].中华内科杂志, 2022, 61(2):8.DOI:10.3760/cma.j.cn112138-20210530-00383.
 
图片
 
叶枫 教授
 
主任医师,博士研究生导师
 
广州医科大学附属第一医院/广州呼吸健康研究院呼吸内科副主任
 
中华医学会呼吸病学分会感染学组委员(第7-10届)
 
中国医师协会呼吸医师分会呼吸系感染工作委员会委员
 
中国老年医学学会呼吸病学分会呼吸系统感染学术委员
 
全国结核病防治综合质量控制专家指导委员会委员
 
中国医院协会抗菌药物合理应用工作委员会委员
 
广东省女医师协会呼吸与危重症专业委员会副主任委员
 
广东省精准医学应用学会抗感染分会副主任委员
 
广东省医学会结核病学分会常务委员
 
广东省卫生健康委员会免疫规划专家咨询委员会委员
 
来源:《感染医线》
 
声 明
 
凡署名原创的文章版权属《感染医线》所有,欢迎分享、转载(开白可后台留言)。本文仅供医疗卫生专业人士了解最新医药资讯参考使用,不代表本平台观点。该等信息不能以任何方式取代专业的医疗指导,也不应被视为诊疗建议,如果该信息被用于资讯以外的目的,本站及作者不承担相关责任。
 
责任编辑:彭伟彬
相关搜索:  真菌

发表评论

提交评论
返回
顶部