指南共识丨病毒标志物临床应用专家共识

感染医线 发表时间:2023/7/9 19:06:05

乙型肝炎病毒标志物可用于诊断感染、监测疾病进展、评估慢性乙型肝炎治疗应答,以及在临床试验中评估新型抗病毒药物的疗效。中华医学会肝病学分会基础医学与实验诊断协作组制订《乙型肝炎病毒标志物临床应用专家共识》,对经典及新型乙型肝炎病毒实验室检测相关标志物的临床应用进行证据总结和要点推荐,旨在指导其规范、合理的临床应用。
 
HBV标志物用于自然史分期
 
在慢性HBV感染自然史的4个阶段中,即免疫耐受期、免疫清除期、免疫控制期和再活动期,可将HBV pgRNA、HBcrAg等病毒标志物组合用于不同分期。
 
共识要点1:联合应用HBV定量标志物如HBsAg、HBV DNA和qAnti-HBc等,有助于进一步明确慢性HBV感染自然史分期,判断是否符合抗病毒治疗适应证(证据等级:B2)。
 
 
 
经典HBV标志物及其临床意义
 
共识要点2:HBV DNA定量检测用于评估HBV感染者病毒复制水平,是当前抗病毒治疗适应证及疗效判断最重要的标志物。慢性HBV携带状态和非活动性HBsAg携带状态患者,需6~12个月检测HBV DNA;NAs治疗中,应每3~6个月检测HBV DNA;Peg-IFN-α治疗时,应每3个月检测HBV DNA(A1)。
 
经典HBV标志物检测的技术改进
 
共识要点3:PEG-IFN-α治疗中应监测qHBsAg,HBeAg阳性CHB患者治疗12周qHBsAg > 20 000 IU/ml或水平不降可作为停用干扰素指征,NPV接近100%(A1);而NAs治疗中,qHBsAg往往下降缓慢,低水平qHBsAg提示停药后复发风险较低(A1)。
 
共识要点4:检测qHBsAg有助于甄别CHB临床治愈的优势人群。基线低HBsAg水平(< 1 500 IU/ml)且HBeAg阴转,或治疗早期(12或24周)HBsAg < 200 IU/ml或HBsAg下降> 1个log10 IU/ml,是获得临床治愈的积极因素(B2)。
 
共识要点5:PEG-IFN-α治疗12或24周时检测qHBeAg,其高水平提示不太可能获得HBeAg血清学转换,对治疗结束后获得HBeAg血清学转换的NPV很高;而NAs治疗早期qHBeAg下降则是获得HBeAg血清学转换的积极因素(A2)。
 
共识要点6:高水平qAnti-HBc提示肝脏存在炎症和纤维化,是ALT的补充,有助于判断是否需要启动抗病毒治疗(A2);若治疗前qAnti-HBc水平较高,或抗病毒治疗中大幅下降,提示较高的应答率和较低的停药后复发风险(A2)。
 
共识要点7:建议使用高灵敏度HBV DNA检测试剂(LOD为5~20 IU/ml)监测和管理NAs治疗中的LLV患者,也有助于监测OBI患者HBV再激活(A2)。
 
 
新型HBV标志物及其临床意义
 
共识要点8:血清HBcrAg和HBV pgRNA水平均可反映cccDNA水平或转录活性,二者相关性较好且不受治疗的影响。NAs治疗过程中HBV DNA低于检测下限时,可进一步检测pgRNA或HBcrAg,如果"阳性"则提示应继续治疗以规避停药后复发风险(B2)。
 
HBV标志物检测的质量控制
 
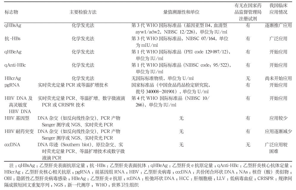
共识指出,除HBV DNA定量以外,大部分HBV定量标志物尚未纳入我国检验室间质量评价(external quality assessment,EQA)体系。实验室在应用这些标志物时,需对试剂的灵敏度、准确性、重复性、线性范围、临床可报告范围、抗干扰或抗污染能力等指标进行充分评价。
 
qHBsAg、抗-HBs、qHBeAg、qAnti-HBc和HBV DNA等定量标志物均有国际定量标准品,实验室推广应用国际标准品,有助于提高结果的量值溯源性和不同实验室间结果的可比性。
 
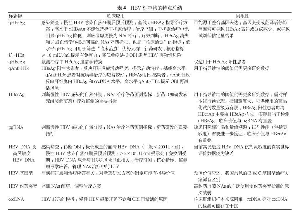
HBV标志物的特点
 
HBV标志物的特点如下面两张表总结所示。
 
 
 
来源:中华医学会肝病学分会基础医学与实验诊断协作组. 乙型肝炎病毒标志物临床应用专家共识 [J] . 中华肝脏病杂志, 2023, 31(4) : 389-400. DOI: 10.3760/cma.j.cn501113-20230314-00113.
 
仅用于学术传播和临床交流学习,如有侵权,请联系删除
 
声 明
 
凡署名原创的文章版权属《感染医线》所有,欢迎分享、转载(开白可后台留言)。本文仅供医疗卫生专业人士了解最新医药资讯参考使用,不代表本平台观点。该等信息不能以任何方式取代专业的医疗指导,也不应被视为诊疗建议,如果该信息被用于资讯以外的目的,本站及作者不承担相关责任。
 
责任编辑:彭伟彬
相关搜索:  乙肝

发表评论

提交评论
返回
顶部