叶枫教授解读《免疫功能缺陷成人CAP初始治疗策略共识声明》

感染医线 发表时间:2023/9/19 11:40:07

社区获得性肺炎(Community-acquired Pneumonia,CAP)是常见的呼吸道感染疾病,欧美、中国、日本等多个国家基于当地情况制定和更新CAP相关诊治指南,但这些指南大多不涉及免疫功能缺陷人群(Immuno-Compromised Patient,ICP)。2020年发表于CHEST杂志的《免疫功能缺陷成人CAP初始治疗策略共识声明》(以下简称《共识》),针对免疫功能缺陷的定义、住院治疗标准、可能的致病原、微生物检测、经验性治疗的一般原则和特定病原体的经验性治疗等6大主题,形成21个问题的专家共识。在近日举行的第十五届全国感染性疾病及抗微生物化疗学术会议(IDAC)暨2023年上海市医学会感染与化疗分会学术年会上,广州医科大学附属第一医院/广州呼吸健康研究院叶枫教授对该《共识》进行介绍和解读,《感染医线》整理如下。
 
免疫缺陷的定义
 
Q1. 哪些CAP患者应该被定义为免疫抑制?
 
《共识》指出:如果CAP患者因患有基础疾病或药物治疗导致免疫系统改变,使感染肺炎风险增加,不仅感染普通病原体的风险增加,感染不常见的无致病力或机会性病原体的风险也增加,则应视为免疫功能缺陷。
 
这些患者的CAP初始治疗往往需要详尽的微生物病原学检查、不同于一般人群的经验性抗菌治疗以及辅助治疗。免疫抑制通常发生在具有以下基础疾病和治疗措施的人群中:
 
 
有些基础疾病的患者为“相对免疫功能缺陷人群”,包括:糖尿病、慢性肺部疾病、肝脏疾病、肾脏疾病、年老体弱者。其CAP易感病原谱与一般人群相似,初始诊治可参照现有CAP指南。
 
《共识》还对艾滋病患者以及糖皮质激素治疗患者发生的CAP进行分级管理。
 
 
 
住院治疗标准
 
Q2. 哪些ICP-CAP患者应当住院治疗?
 
《共识》认为:ICP-CAP患者的住院治疗决策应基于临床判断,可以适当放宽其住院治疗标准。
 
住院治疗判断可以使用肺炎严重指数(PSI)评分或CURB-65评分(C:意识障碍,U:尿素氮;R:呼吸;B:血压;65:年龄)。需注意ICP患者免疫反应下调和炎症反应受损,CAP的临床表现和体征可能不典型,普通胸部平片表现不显著,CT更有助于判断是否需要住院;此外,氧合评估也非常重要。ICP肺炎可迅速进展,应密切监测病情,恶化时快速采取措施。
 
可能的致病原
 
Q3. ICP-CAP患者的核心呼吸道病原检测有哪些?
 
《共识》认为ICP-CAP的核心呼吸道病原检测与非ICP-CAP患者一致。
 
 
Q4. 除了核心病原体,还需考虑哪些病原体?
 
《共识》建议关注可能导致ICP-CAP的呼吸道病原体,并对其进行抗菌治疗。
 
尤其是要把注意力放在有治疗药物的病原体上。通常情况下,仅特定患者(存在特定危险因素)才需要考虑这些非核心病原体检测。
 
 
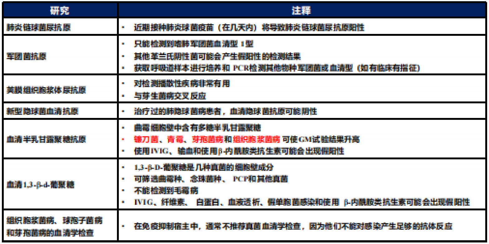
Q5. ICP-CAP住院患者应该进行哪些病原学检查?
 
《共识》建议进行全面的病原学检查,目的是进行微生物学指导的目标治疗和治疗降级。
 
病原学检测还需考虑临床层面(如是否改变医生治疗决策、患者预后)、政策层面(如成本-效益、是否纳入保险支付)、公共卫生层面(监测病原流行病学情况)等问题。
 
下表列出具有临床层面考虑的常见微生物学检查研究。
 
 
 
叶枫教授还指出,以下情况使用宏基因组下一代测序(mNGS)检测技术的临床诊断价值更大:(1)疑难感染,如“想不到”的特殊病原,“没料到”的新发病原;(2)重症患者,特别是免疫抑制患者,需要快速诊断的、致病原复杂、错过可能导致预后显著改变的患者;(3)现有微生物实验室条件不能满足检测需求(如PCR不可及);(4)无菌部位采集标本。
 
Q6. 住院ICP-CAP患者进行气管镜检和支气管肺泡灌洗(BAL)的时机?
 
《共识》建议应该个性化决策。
 
叶枫教授指出,免疲抑制程度越重,支气管镜检和BAL检查的潜在价值越大;如果具备多种机会性病原体感染的危险因素,在技术条件允许的情况下,即使临床不稳定的患者进行支气管镜检和BAL也是有益的;因此,有检查必要的患者应该尽早做。
 
Q7. 住院ICP-CAP患者的BAL应该进行哪些病原学检测?
 
《共识》建议评估特定病原体的危险因素后选择。
 
下表列出了可在BAL或经支气管肺活检组织上进行的微生物学检测研究,以及相关的临床注意事项。
 
 
经验性治疗的一般原则
 
Q8. ICP-CAP住院患者的初始经验治疗?
 
《共识》建议无额外耐药菌感染危险因素者的初始经验性治疗仅针对核心呼吸道致病原。
 
Q9. 哪些ICP-CAP的初始经验性治疗应连覆盖核心呼吸道致病原以外的病原体?
 
《共识》建议:当(1)存在耐药细菌或机会性病原体感染的风险因素;以及(2)经验性抗菌治疗延迟导致患者死亡风险增加时,应将初始经验治疗覆盖至核心呼吸道病原体以外的病原体。
 
若患者情况稳定,而某个特定病原体的检测结果能够快速获得,经验性治疗对该病原体的覆盖可能不是必须的。
 
Q10. 疾病严重程度在初始经验性抗感染方案中的作用?
 
《共识》认为重症肺炎可以作为启动耐药菌经验性治疗的指征,若生物检测MDR病原体阴性则快速降阶梯。
 
 
特定病原体的经验性治疗
 
Q11. 哪些ICP-CAP初始经验性治疗应该覆盖MRSA?
 
《共识》建议前12个月内有MRSA定植或感染病史的ICP-CAP患者,初始经验性治疗应当覆盖MRSA。
 
如果当地MRSA发生率低:近期抗生素使用、近期住院、血透或外伤等危险因素不应作为初始经验治疗覆盖MRSA的依据;如果患者有多个MRSA危险因素,则MRSA-CAP风险也可升高。
 
如果当地MRSA的发生率高:部分专家认为ICU的ICP-CAP患者初始经验治疗应覆盖MRSA。
 
在抗菌药物方面,一线可选择万古霉素或利奈唑胺。MRSA鼻拭子PCR(-)或涂片未见阳性菌或呼吸道标本MRSA培养(-)的患者可进行抗MRSA降阶梯。
 
Q12. 哪些ICP-CAP初始经验性治疗应该覆盖耐药GNB(包括PA)?
 
《共识》建议:若过去12个月内有耐药革兰阴性杆菌(GNB)定植或感染病史,住院广谱抗菌药暴露,气管切开状态或中性粒细胞缺乏(粒缺)、有肺部基础疾病(如囊性纤维化)的患者,应覆盖包括铜绿假单胞菌(PA)在内的耐药GNB初始经验性治疗。
 
核心药物选择:(1)具有抗PA活性的β-内酰胺类,如哌拉西林-他唑巴坦或碳青霉烯类;(2)头孢他啶不应作为单药治疗,因其抗肺炎链球菌活性不可靠。
 
Q13. 哪些ICP-CAP初始经验性治疗应该覆盖MDR-GNB?
 
《共识》建议:近期有多重耐药(MDR)GNB定植或感染病史的患者,初始治疗应覆盖MDR-GNB,包括产ESBLs肠杆菌目细菌、碳青霉烯类耐药肠杆菌目细菌(CRE)、MDR-PA、多重耐药鲍曼不动杆菌(MDR-AB)。
 
药物选择:(1)应考虑当地的GNB敏感药物谱以及该患者最近MDR-GNB定植菌株的药敏;(2)应该考虑是否使用新型酶抑制剂复合制剂,包括头孢他啶-阿维巴坦、头孢扎洛-他唑巴坦、美罗培南-法维巴坦等;(3)如果没有这些药物,可使用传统β-内酰胺类+黏菌素类;(4)如果初始治疗使用这些广谱抗生素,专家组强烈建议进行完备的微生物学检查,努力降阶梯治疗。
 
Q14. 哪些ICP-CAP初始经验性治疗应该覆盖PCP?
 
《共识》建议以下患者需覆盖PCP:弥漫性双肺间质性浸润或磨玻璃影的患者,未接受肺孢子菌肺炎(PCP)预防性治疗的患者,以及符合以下任意一条:①新诊断的HIV感染,或未接受抗病毒治疗,或CD4细胞计数小于200个/μL(或比例<14%);②严重免疫受损的非HIV患者(如糖皮质激素联合细胞毒药物治疗)。
 
药物选择:TMP-SMX 15-20 mg/kg/天(TMP剂量)po或iv,每天3-4次;不吸氧时PaQ2<70mmHg和/或肺泡-动脉氧分压差≥35mmHg的HIV患者可使用糖皮质激素,而非HIV患者使用糖皮质激素并无益处。
 
Q15. 哪些ICP-CAP初始经验性治疗应该覆盖曲霉?
 
Q16. 哪些ICP-CAP初始经验性治疗应该覆盖毛霉?
 
《共识》建议:恶性肿瘤,化疗导致严重、持续粒缺,影像学显示结节伴“晕征”和/或空洞的患者,初始经验治疗应覆盖曲霉和毛霉。
 
药物选择:建议使用两性霉素B脂质体,不能耐受者选择艾沙康唑;不建议使用伏立康唑。
 
Q17. 哪些ICP-CAP初始经验性治疗应该覆盖奴卡菌?
 
《共识》建议:心、肺、肝或造血干细胞移植患者,肺或脑脓肿患者,未接受TMP-SMX预防性治疗的患者,初始经验治疗应覆盖奴卡菌。
 
药物选择:TMP-SMX 15mg/kg/天(TMP剂量)iv,每天分3-4次使用;若有TMP-SMX禁忌,可选择利奈唑胺;若初始治疗方案中已包含了利奈唑胺、亚胺培南等抗奴卡菌药物,不必加用TMP-SMX,但TMP-SMX仍是奴卡菌感染目标疗的选择。
 
Q18. 哪些ICP-CAP初始经验性治疗应该覆盖VZV?
 
《共识》建议:双侧网格结节影伴肺泡浸润的患者需覆盖水痘-带状疱疹病毒(VZV)。
 
药物选择:阿昔洛韦 10-15 mg/kg iv. q8h。
 
Q19. 哪些ICP-CAP初始经验性治疗应该覆盖CMV?
 
《共识》建议:近期肺移植或造血干细胞移植的患者,如果出现双侧间质性肺炎,初始经验性治疗应覆盖巨细胞病毒(CMV)。
 
药物选择:更昔洛韦5 mg/kg iv. q12h,且需根据肾功能情况进行剂量调整。
 
检测结果解读:(1)CMV肺炎常见血CMV阳性,但只有血CMV阳性不足以诊断CMV肺炎;(2)在肺移植患者, BAL标本的诊断价值高于血标本。
 
Q20. 哪些ICP-CAP初始经验性治疗应该覆盖TB?
 
《共识》建议不要在初始经验治疗时启动抗结核治疗。
 
使用TNF抑制剂、长期高剂量激素治疗的患者常见TB感染,但是对于怀疑TB的患者,专家组不建议启动TB经验性治疗,而是建议开展针对性的病原学检查,阳性患者才启动治疗。如果HIV患者近期有活动性结核接触史,且有临床表现和肺结核影像学特征,专家组建议在送检标本后启动抗结核治疗。
 
Q21. 哪些ICP-CAP初始经验性治疗应该覆盖肠类圆虫?
 
Q21. 哪些ICP-CAP初始经验性治疗应该覆盖弓形虫?
 
《共识》建议不要在初始经验性治疗时启动抗寄生虫治疗。
 
肠类圆虫常见于实体器官、造血干细胞移植受者,持续高剂量激素联合细胞毒药物治疗(泼尼松龙≥20mg/天,持续1个月以上)的患者。但如果发生超级综合征(即幼虫快速复制并全身播散),推荐使用伊维菌素治疗。
 
弓形虫常见于新诊断HIV感染者,未接受抗病毒治疗或CD4细胞计数<100个/μL;持续高剂量糖皮质激素联合细胞毒药物治疗。不推荐经验性治疗,但目标治疗可使用乙胺嘧啶、磺胺嘧啶。
 
 
总结
 
该《共识》为免疫功能缺陷CAP患者的病毒、细菌、真菌、寄生虫感染的初始经验性治疗提供了指导意见。但仍需强调一旦病原学诊断明确后,应及时进行目标治疗和降阶梯。此外,免疫功能缺陷患者往往涉及多系统疾病,抗感染治疗的条件较为复杂,应在启动经验性治疗后转诊到三级医疗机构,并由经验丰富的呼吸科、感染科等多学科专家参与决策和管理。
 
来源:感染医线整理/叶枫教授校审
 
声 明
 
凡署名原创的文章版权属《感染医线》所有,欢迎分享、转载(开白可后台留言)。本文仅供医疗卫生专业人士了解最新医药资讯参考使用,不代表本平台观点。该等信息不能以任何方式取代专业的医疗指导,也不应被视为诊疗建议,如果该信息被用于资讯以外的目的,本站及作者不承担相关责任。
 
责任编辑:彭伟彬
相关搜索:  免疫功能缺陷

发表评论

提交评论
返回
顶部