刘正印教授:肝病(终末期)人群的抗真菌治疗实践

感染医线 发表时间:2024/1/9 17:22:29

编者按:由中华医学会、中华医学会肝病学分会和感染病学分会联合主办、四川省医学会承办、四川大学华西医院协办的“第二十一次全国病毒性肝炎及肝病学术会议暨2023年中华医学会肝病学分会年会、中华医学会感染病学分会年会”,于2023年12月22日—24日在成都举行。会议期间,中国医学科学院北京协和医院刘正印教授带来了《肝病(终末期)人群的抗真菌治疗实践》的精彩报告,对终末期肝病(ESLD)合并侵袭性真菌感染(IFI)的流行病学特征、高危因素、临床表现、治疗及预后等内容做了详细介绍,现整理如下。
 
一、终末期肝病和侵袭性真菌感染概述
 
终末期肝病(end-stage liver disease,ESLD)于20世纪80年代提出,至今仍无严格定义。结合肝脏形态和功能,ESLD是指各种原因肝脏损害所致的肝病晚期阶段,主要特征为肝脏功能不能满足人体的生理需求;包括慢加急性肝功能衰竭(ACLF)、肝硬化急性失代偿(ADC)、慢性肝功能衰竭(CLF)、肝细胞癌等,合并肝硬化和门静脉高压、腹水、肝性脑病、肝脏合成及代谢功能障碍等并发症晚期肝脏疾病。
 
真菌感染包括浅表真菌感染和侵袭性真菌感染。浅表真菌感染是指感染的临床体征和症状以及非无菌黏膜表面(口咽、食管、胃肠道、生殖器)真菌微生物的证据,如常基于临床表现而诊断的口咽念珠菌病和上消化道内镜检查诊断的食道感染等。侵袭性真菌感染(invasive fungal infection,IFI)包括深部真菌感染和真菌血症。深部真菌感染是指可疑存在感染的非正常组织病理中发现真菌菌丝、孢子或假菌丝,或使用无菌操作手段获得的无菌组织、体液中培养分离出真菌;真菌血症是指伴随真菌感染临床体征和症状,血培养分离出除曲霉属、青霉菌属(不包括马尔尼菲篮状菌)以外的其他真菌。
 
侵袭性真菌病(invasive fungal disease,IFD)是指真菌侵入人体组织、血液,并在其中生长繁殖所致组织损害、器官功能障碍、炎症反应的病理改变及病理生理过程。IFI更多描述的是病原菌与宿主的共存状态,故目前其实更多时候是使用IFD的概念。
 
二、终末期肝病合并侵袭性真菌感染流行病学
 
随着医疗诊治水平提高,ESLD患者生存期显著延长、临床医师对于诊断感染认识提高、检测技术快速发展,终末期肝病合并真菌感染发生率逐年升高,临床研究报道为2%-15%,IFI占3%-7%,且多为院内感染。
 
多项研究结果显示,ESLD合并IFI最常见的病原体为白念珠菌和曲霉,且非白念珠菌的感染比例有逐渐增高趋势。最常见的感染部位为肺部、肠道和口腔。白念珠菌是肠道、血液、腹腔、泌尿系统的主要致病菌;曲霉属是侵袭性肺真菌病的主要致病菌,其中烟曲霉最为常见;隐球菌是中枢神经系统真菌感染的重要致病菌。
 
三、终末期肝病高危因素
 
ESLD患者天然免疫和获得性免疫均严重受损,免疫功能处于失衡状态,常伴有肠功能紊乱、肠黏膜水肿、通透性增加,肠道屏障受损导致菌群易位,肠道微生物可经肠壁进入门静脉,加之肝脏单核巨噬细胞系统严重破坏,清除微生物能力下降,各种感染风险显著增加,因此,ESLD患者为IFI发生的高危人群。多项研究表明营养不良、放置中心静脉导管、全胃肠外营养、近期使用广谱抗菌药物、糖皮质激素、入住ICU、存在念珠菌定植证据,及伴有慢性阻塞性肺病、糖尿病、肾功能不全接受肾替代治疗等可进一步增加ESLD发生IFI的风险,属于极高危人群。
 
 
肝衰竭发生IFD的高危因素
 
宿主方面的危险因素包括:①年龄 >65 岁;②合并重要脏器功能不全,如肝硬化、肾功能不全、肠功能减退、慢性阻塞性肺疾病、糖尿病等;③存在念珠菌定植。
 
治疗方面的危险因素包括:①侵入性操作:机械通气、动静脉置管、留置尿管及其他引流管、血液净化治疗等;②药物治疗:长期使用 3 种以上广谱抗菌药物、糖皮质激素治疗等。
 
在欧美国家的指南中,上述危险因素不被认为是诊断 IFD的依据。
 
作为临床诊断条件的宿主因素主要包括存在免疫缺陷或免疫抑制的以下情况:
 
①中性粒细胞减少<0.5×109 /L 持续超过10 d;
 
②过去60 d内采用糖皮质激素治疗(≥0.3 mg/kg)3 周以上;
 
③过去90 d内接受T细胞免疫抑制治疗;
 
④接受B细胞免疫抑制治疗;
 
⑤血液病;
 
⑥干细胞或实体器官移植受体;
 
⑦先天性严重免疫缺陷;
 
⑧移植物抗宿主反应(Ⅲ或Ⅳ级累及消化道、肺、肝,且一线糖皮质激素治疗无效)。
 
四、临床特点及临床表现
 
一项大样本、多中心研究结果显示,肝硬化患者发生侵袭性念珠菌病时,仅60%表现有发热,由此可见侵袭性真菌感染的临床特点为起病隐匿,缺乏特异性。目前尚无快速、准确诊断真菌感染的有效手段,真菌培养耗时且阳性率低。
 
当临床出现以下情况时,应高度警惕侵袭性真菌感染:
 
 
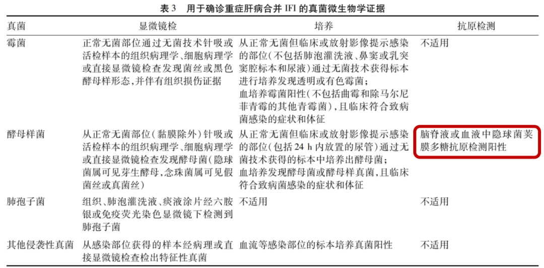
真菌微生物学的诊断价值取决于标本的来源和检测方法,在正常无菌部位或感染灶,通过无菌技术获取的标本真菌微生物学阳性具有真菌感染确诊价值。其他的微生物学检查不能作为确诊证据,但可作为临床诊断依据之一。
 
 
此外,近年来PCR检测、念珠菌T2磁共振(T2MR)结合PCR检测、二代测序(NGS)等新型病原学诊断技术开始用于真菌病原学诊断,但各有其优缺点。
 
 
临床上,可根据宿主高危因素(如抗菌药物的使用、持续粒细胞缺乏、实体器官或干细胞移植、置入导管、TPN、腹腔手术、胰腺炎、糖皮质激素、其他免疫抑制剂的使用等)、临床特征(临床症状、体征、充分的抗细菌治疗无效等)、病原学检查(各种体液真菌涂片、培养,血清真菌G试验、组织病理学真菌特征性改变等)结果进行分层诊断,包括:①拟诊(possible):同时具有宿主危险因素、临床特征;②临床诊断(probable):拟诊基础上兼有微生物学非确诊检查结果阳性;③确诊(proven):无菌体液或组织标本真菌培养为念珠菌和/或组织病理见侵袭性念珠菌病特征性改变。
 
根据上述分级诊断,采取相应的抗真菌分级治疗策略,包括预防治疗(prophylaxis therapy)、经验治疗(empirical therapy)、抢先治疗(preemptive therapy)和目标治疗(targeted therapy),据此选择相应的治疗药物。终末期肝病患者对抗真菌药物耐受性差,故多不推荐预防性抗真菌治疗;危重症患者合并IFI的临床研究显示,经验治疗与抢先治疗对预后无明显影响,终末期肝病目前无相关研究数据;但与经验治疗相比,抢先治疗可减少不必要或不恰当的抗真菌药物应用及其肝毒性;目标治疗,可根据药敏试验及前期治疗效果进行抗真菌药物的选择或调整,实现精准治疗。
 
五、抗真菌治疗药物选择
 
ESLD患者抗真菌治疗药物选择既要考虑真菌菌种、感染部位、严重程度,也要兼顾肝脏等重要脏器功能状态。
 
目前临床用于ESLD患者的抗真菌药物主要有三类:① 多烯类。包括两性霉素B及其衍生物,对各种酵母菌和丝状真菌感染的疗效确切。因其有一定的肝毒性,对于 ESLD患者须慎用。②三唑类。包括氟康唑、伊曲康唑、伏立康唑和泊沙康唑等,部分在肝脏代谢,ESLD 患者使用时,根据肝功能情况调整药物剂量,并密切监测肝功能。③棘白菌素类。主要包括卡泊芬净和米卡芬净,对念珠菌属、曲霉属引起的深部真菌感染有广谱抗菌作用,对耐唑类药物的白念珠菌、光滑念珠菌、克柔念珠菌等均有良好的抗菌活性。棘白菌素肝毒性小,轻度肝功能障碍时不需减量,中度肝功能障碍时需要减量,是ESLD常用的抗真菌药物。
 
 
推荐根据患者肝功能 Child-Pugh 分级选用抗真菌药物和剂量调整。
 
 
1. 侵袭性念珠菌感染
 
目前棘白菌素被推荐为危重症患者侵袭性念珠菌感染的一线治疗药物。尽管光滑念珠菌中已经出现棘白菌素耐药性的报道,但棘白菌素总耐药率仍然很低。卡泊芬净的清除并不受肝硬化严重程度的影响,并发现对于伴有中度肝损伤的患者,降低维持剂量可能会导致有效血药浓度下降。因此,对于 Child-Pugh C级患者,可参考B级患者的使用剂量,密切监测不良反应。米卡芬净、阿尼芬净在肝功能不全者的药代动力学无明显变化,无须调整剂量(100- 150 mg / d)。氟康唑仍是ESLD合并IFI序贯或降阶梯治疗的首选药物,但应注意菌株的药物敏感性,克柔念珠菌和光滑念珠菌不推荐常规使用。
 
2. 侵袭性曲霉感染
 
肝功能障碍患者伏立康唑的清除率明显降低,伏立康唑应调整用药剂量,并进行治疗药物浓度监测,密切监测药物不良反应。肝硬化患者应采用负荷剂量减半方案,Child-Pugh C级维持剂量降低至1/4,A/B患者维持剂量降至1/3。两性霉素B脂质体(L-AmB)对于肝脏的毒性低于伏立康唑,也是选择方案之一。2017年欧洲临床微生物与感染性疾病学会、欧洲医学真菌学联盟以及欧洲呼吸学会联合制定的曲霉感染诊治指南推荐艾沙康唑为治疗IPA的一线用药,但艾沙康唑在ESLD中的应用尚缺乏研究。棘白菌素可作为联合挽救治疗备选药物。但联合用药在ESLD患者中疗效及安全性缺乏研究报道。
 
六、治疗及预后
 
基于一项肝功能不全患者的药代动力学研究和产品说明书,轻中度肝功能不全(Child-Pugh A-B)患者无需调整艾沙康唑(ISA)初始治疗剂量(A II);基于重度肝功能不全或肝衰竭患者的药物清除率数据,重度肝功能不全患者,在权衡治疗利弊的情况下,ISA初始治疗剂量减半并密切监测药物浓度(CIII);推荐伏立康唑(VOR)或泊沙康唑(POS)治疗患者肝脏不良反应时,可改用ISA进行治疗并进行肝功能监控(B III)。
 
大多数真菌感染病死率为30%,但真菌血症和真菌性腹膜炎病死率超过50%。ESLD合并IFI患者近期病死率显著增加,其中以侵袭性曲霉感染预后最差。据相关文献报道,感染念珠菌的患者病死率为 30% - 40%,而感染曲霉患者病死率高达50% - 100%。
 
七、需要进一步研究的问题
 
ESLD合并IFI的诊断和治疗仍存在诸多挑战,未来需要进一步开展多中心前瞻性临床设计研究,规范ESLD患者抗真菌药物治疗时机、安全有效的抗真菌治疗方案及疗程;开发早期诊断技术和方法;寻找ESLD合并IFI精准预后预测及治疗监测的指标;研发新型不良反应小、治疗效果佳的抗真菌和免疫治疗药物,进一步提高ESLD合并IFI的防治水平。
 
参考文献
 
1. 陈韬,宁琴.终末期肝病合并感染诊治专家共识(2021年版)[J].临床肝胆病杂志,2022,38(02):304-310
 
2. 张黎,刘正印.终末期肝病与侵袭性真菌感染.中华肝脏病杂志.2018,26(01):13-16
 
3. Bajaj, J. S., et al.Prediction of Fungal Infection Development and Their Impact on Survival Using the NACSELD Cohort. (2018). American Journal of Gastroenterology 113(4): 556-563.
 
4. 中华医院感染学杂志,2020,30 (14 ):210-2109
 
5. 苏海滨,胡瑾华,李丽.终末期肝病合并侵袭性真菌感染诊治专家共识,临床肝胆病杂志 38.02(2022):311-317.
 
6. 李丽等.中西医结合肝病杂志,2021,31 (1):7-10. 
 
7. 侵袭性真菌病实验室诊断方法临床应用专家共识,中华内科杂志2022 年2月第 61 卷第 2 期
 
8. 艾沙康唑临床应用专家共识(2023版),临床血液学杂志2023年36卷第5期
 
9. Management of bacterial and fungal infections in end stage liver disease and liver transplantation: Current options and future directions.Righi, E. (2018). World Journal of Gastroenterology 24(38): 4311-4329.
 
10. 朱利平,管向东,黄晓军等.中国成人念珠菌病诊断与治疗专家共识,中国医学前沿杂志(电子版)2020 年第 12 卷第 1 期
 
 
刘正印
 
教授、主任医师
 
北京协和医院感染内科博士,博士研究生和博士后导师
 
中华医学会感染性疾病分会常委兼细菌真菌学组副组长
 
中华医学会细菌感染和耐药防治委员会常委
 
中国研究型医院学会感染性疾病循证与转化专业委员会副主任委员
 
中国医药教育协会第一届真菌专委会常委
 
北京医学会感染病分会副主任委员
 
ECAST & ChiCAST委员
 
国家卫健委艾滋病临床专家工作组专家
 
国家卫健委抗生素合理应用全国普及计划核心专家
 
国家卫健委抗菌药物临床应用与细菌耐药评价专家委员会委员
 
《中华内科杂志》《中华传染病杂志》等多家杂志编委
 
全国五一劳动奖章获得者、获全国“最美职工”称号
 
全国抗击新冠肺炎先进个人、全国优秀共产党员
 
2020年“敬佑生命·荣耀医者”第五届公益活动中荣获“专科精英奖-感染科”;2023年入选“第六届国之名医·卓越建树”榜单
 
来源:《感染医线》
 
声 明
 
凡署名原创的文章版权属《感染医线》所有,欢迎分享、转载(开白可后台留言)。本文仅供医疗卫生专业人士了解最新医药资讯参考使用,不代表本平台观点。该等信息不能以任何方式取代专业的医疗指导,也不应被视为诊疗建议,如果该信息被用于资讯以外的目的,本站及作者不承担相关责任。
 
责任编辑:彭伟彬
相关搜索:  真菌

发表评论

提交评论
返回
顶部