感染医线 发表时间:2024/10/16 16:27:08
胸腺法新简介
胸腺法新,也称胸腺肽α1(Tα1)最初从小牛胸腺中分离出,在人体中也有表达,且序列完全一致[2]。Tα1具有增强人体抗病毒、抗细菌、抗肿瘤等多重免疫活性,长期以来一直被认为是免疫增强剂、免疫调节剂和免疫恢复剂[3]。Tα1可直接或间接地影响多种免疫细胞的数量和功能,通过固有免疫和适应性免疫联合作用,抵御外部细菌/病毒等病原体入侵并清除诸如肿瘤细胞等内源性毒性产物[3-6]。
Tα1还可作用于前体T淋巴细胞,促进Th淋巴细胞向Th1亚型转变,导致Th1型细胞因子如白细胞介素(IL)-2和干扰素(IFN)γ,以及CD8+T淋巴细胞计数的增加[7-8]。除了对T淋巴细胞和DC的作用外,Tα1还可刺激固有免疫,增加自然杀伤(NK)细胞和巨噬细胞的活性。Tα1通过上述作用发挥抗感染和抗肿瘤活性[7];此外,Tα1还可刺激浆细胞样DC中吲哚胺-2,3-双加氧酶(IDO)的活性,从而导致FoxP3+ 调节性T 淋巴细胞(FoxP3+Treg)的增加,分泌抑制性的细胞因子IL-10,从而抑制免疫反应,预防促炎细胞因子风暴,发挥免疫调节作用[7](图1)。

图1. 胸腺
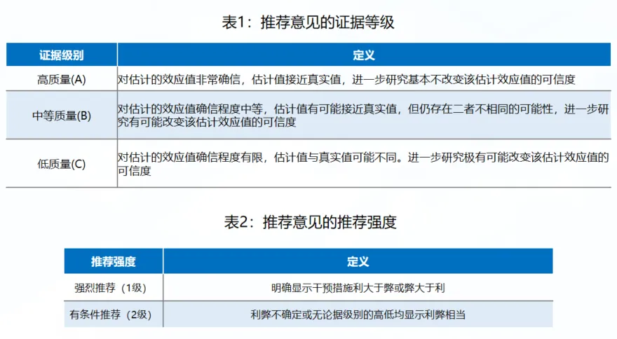
该共识主要基于国内外循证医学证据,形成可供临床参考的推荐意见。这些意见的证据等级和推荐强度见下表。
表1-2:推荐意见的证据等级和强度

共识10条推荐意见
推荐意见1
胸腺法新在乙型肝炎相关性肝硬化患者中的应用
恩替卡韦联合胸腺法新治疗可改善乙型肝炎相关肝硬化患者纤维化指标(A2)。胸腺法新用于肝硬化合并自发性腹膜炎患者,有助于降低病死率(A2)。
研究[9]显示,胸腺法新联合恩替卡韦可改善乙型肝炎相关肝硬化患者的纤维化指标,包括透明质酸(HA)、III型前胶原(PC-III)和Ⅳ型胶原(C-IV)。此外,胸腺法新用于肝硬化合并自发性腹膜炎患者,有助于降低病死率。研究[10]提示,胸腺法新(疗程1个月)联合抗生素治疗肝硬化合并自发性腹膜炎患者,可提高治疗有效率(69.4% vs. 52.8%, P<0.05),降低病死率(8.3% vs. 19.4%, P<0.05)。
推荐意见2
胸腺法新在乙型肝炎相关肝衰竭治疗中的应用
胸腺法新治疗HBV-ACLF中晚期患者,可降低继发感染率,提高患者存活率(B1)。
临床随机对照研究[11]显示,胸腺法新治疗可以提高患者90天非肝移植存活率(75.0% vs. 53.4%, P=0.030),降低新发感染率和因严重感染导致的病死率(32.1% vs. 58.6%, P=0.005; 8.9% vs. 24.1%, P=0.029);随访至180天时虽然胸腺法新组的存活率仍较高,但差异无统计学意义(66.1% vs. 48.3%, P=0.063)。
推荐意见3
胸腺法新在慢性乙型肝炎患者中抗病毒治疗
胸腺法新治疗慢性乙型肝炎(CHB)患者安全性、耐受性好,具有一定的协同抗乙型肝炎病毒(HBV)作用(B2)。建议进一步探索胸腺法新联合核苷(酸)类似物或干扰素(IFN)治疗的临床疗效(B2)。
胸腺法新可有效抑制HBV复制,获得较高的完全应答率。一项Meta分析[12](纳入5个临床研究,共353例患者)结果提示,胸腺法新治疗可有效抑制HBV复制,但效果延迟到治疗结束后12个月才显现。3项随机对照头对头研究[13-15]结果提示,与普通IFNα相比,胸腺法新(疗程26周)的耐受性更好,并且治疗后6个月完全应答率较高。此外,研究显示胸腺法新联合干扰素治疗的抗病毒疗效优于干扰素单药[16-17]。
推荐意见4
胸腺法新在新型冠状病毒感染中的应用
胸腺法新早期使用可降低COVID-19重症发生率,缩短患者住院时间,促进病情康复,且安全性良好(B1)。对于老年人、免疫功能低下等COVID-19患者,能降低COVID-19重症患者的病死率,缩短住院时间(B1)。
非重症COVID-19患者接受胸腺法新治疗可显著缩短核酸转阴时间和住院时间。一项研究[18]回顾性分析了上海市1388例非重症COVID-19患者,相较于对照组,接受胸腺法新治疗组的核酸转阴时间(13 vs. 16天,P=0.025)和住院时间(14 vs. 18天,P<0.001)均明显缩短。多项研究[19-22]显示,胸腺法新可降低重症COVID-19患者的病死率,缩短住院时间。
推荐意见5
胸腺法新在肺部细菌、真菌感染中的应用
胸腺法新可调节肺部感染者T淋巴细胞亚群,增强机体免疫功能,且安全性良好(B2)。
胸腺法新可调节肺部感染患者T淋巴细胞亚群、增强机体免疫功能。97例重症肺炎合并呼吸衰竭患者分析[23]显示,联合胸腺法新后可显著改善重症肺炎合并呼吸衰竭患者血气分析指标及肺功能,有效抑制炎症反应,提高机体免疫功能,且安全性良好。40例肺部感染患者研究显示[24],胸腺法新联合抗菌药物组CD3+T、CD4+T、CD4+T/CD8+T淋巴细胞,以及痊愈率明显高于抗菌药物单用组(P<0.05),表明胸腺法新可调节肺部感染患者T淋巴细胞亚群、增强机体免疫功能。
推荐意见6
胸腺法新在肺结核中的应用
胸腺法新联合抗结核治疗对肺结核合并糖尿病患者疗效明显,可调节患者的免疫功能,降低炎症细胞因子水平,且安全性良好(B2)。
在肺结核合并糖尿病患者中,胸腺法新联合抗结核治疗可调节免疫功能,且疗效明显。Wu等研究[25]了胸腺法新联合抗结核药物治疗对肺结核合并糖尿病患者的临床疗效及免疫功能指标的影响,将收治的120例肺结核合并糖尿病患者随机分为胸腺法新组和对照组,每组60例。治疗6个月后,胸腺法新组的CD3+T淋巴细胞、CD4+T淋巴细胞和NK细胞较对照组明显增加,CD8+T淋巴细胞、Th17、Treg细胞明显低于对照组,差异有统计学意义(P<0.05)。在治疗12个月后,胸腺法新组痰培养阴转率、胸部病变吸收率及空腔闭合率均较对照组升高,差异有统计学意义(P<0.05)。
推荐意见7
胸腺法新在脓毒症中的应用
胸腺法新可用于脓毒症患者治疗,改善患者免疫状态(B2)。
ETASS研究[26]是我国一项多中心、单盲、RCT研究,研究共入组361位入住ICU的严重脓毒症患者,随机给予治疗组患者(n=181)胸腺法新+传统治疗或安慰剂组患者(n=180)安慰剂+传统治疗,评估胸腺法新治疗重症脓毒症患者的疗效和预后。研究显示,胸腺法新显著提高患者免疫状态,降低脓毒症患者病死率。此外,一篇纳入19个随机对照临床研究的Meta分析[27]提示,胸腺法新可以降低脓毒症患者的病死率(RR=0.59,P=0.0001)。
推荐意见8
胸腺法新在重症急性胰腺炎中的应用
不常规推荐应用胸腺法新治疗重症急性胰腺炎(SAP),但对于伴有高血糖或外周血淋巴细胞绝对计数在(0.8~2.0)×109/L的SAP患者,可以考虑应用胸腺法新以降低感染性胰腺坏死(IPN)的风险(C2)。
一项多中心、随机、双盲、安慰剂对照、平行组试验[28],共纳入508名急性胰腺炎患者,其中254人接受胸腺法新治疗(1.6mg q12h*7天+1.6mg qd*7天),254人接受安慰剂治疗,结果显示,胸腺法新组的40/254(15.7%)患者出现IPN,而安慰剂组的46/254患者(18.1%)出现IPN(P=0.48);事后分析[29-30]发现,胸腺法新治疗伴有高血糖(P=0.03)或血淋巴细胞数处于(0.8 ~2.0)× 109/L(P=0.010)的SAP患者可显著减少其IPN的发生。
推荐意见9
胸腺法新在肿瘤患者感染防治中的应用
胸腺法新应用于肿瘤患者,可提高患者的细胞免疫功能,降低医院感染发生率,改善患者生活质量,提高存活率,安全性良好(B2)。
多项研究[31-34]显示,胸腺法新可提高肿瘤患者细胞免疫功能,降低医院感染发生率,改善患者生活质量(表1)。
表1. 胸腺法新在肿瘤患者感染防治中的应用相关研究

推荐意见10
胸腺法新在提高老年人或免疫低下患者疫苗应答率的研究
胸腺法新可增强高龄老年人及免疫功能低下患者的细胞免疫功能,提高疫苗接种应答率(B1)。
一项前瞻性、双盲、安慰剂对照的临床研究[35]分析了胸腺激素中的胸腺法新与流感疫苗一起使用时,对老年人血清特异性流感抗体水平的影响。90名年龄在65~90岁(平均77. 3岁)的老年人被随机分配到流感疫苗联合安慰剂组和流感疫苗联合胸腺法新组,在接种疫苗后立即联合胸腺法新或安慰剂注射,每周2次,共注射4周。疫苗接种后3~6周用ELISA法测定的抗体水平升高4倍或以上定义为应答。疫苗接种后6周联合胸腺法新组的抗体反应率显著性高于安慰剂组(P=0.023),该数据的显著性主要源于高龄老人(77岁及以上)亚组(P=0.019)。高龄组接种疫苗后抗体水平低于较年轻组,而高龄组联用胸腺法新后抗体水平与较年轻组相当,提示胸腺法新能够提高高龄老人组的流感抗体水平。此外,胸腺法新可增强慢性肾衰竭患者接种流感疫苗的抗体水平[36-37]。
胸腺法新在其他病毒感染性疾病中的应用
研究[38-39]显示,胸腺法新可能对HIV患者的免疫重建、减轻免疫耗竭有积极作用。
此外,胸腺法新具有抗单纯疱疹病毒的作用。Hymos等[40]曾应用流式细胞分析50名疱疹病毒1再激活的女性患者和20名健康对照者的外周血单个核细胞(PBMC)。病例组给予胸腺法新皮下注射治疗2个月,在治疗期间病例组未见患者出现单纯疱疹再发,且治疗后PBMC中表达抑制性PD-1和PD-L1的相关细胞比例均显著下降。研究提示胸腺通过刺激PBMCs特别是Th1依赖性应答来增加免疫应答,证实了胸腺法新的抗单纯疱疹病毒作用。
胸腺法新临床应用尚待进一步探讨的问题
1. 需要更多的临床试验来评估胸腺法新的安全性和有效性。
2. 仍需要进一步的研究来确定最佳的剂量、治疗时机和治疗方案。
3. 生物标志物有助于识别对治疗有反应的患者,从而利于个体化治疗。
4. 胸腺法新可能与其他免疫疗法和化疗药物联合使用,以提高疗效并减少不良反应。
5. 了解胸腺法新如何发挥作用以及作用的分子机制将有助于治疗,并发现新的靶点。
6. 需要更多的研究来评估患者在治疗后的长期生存情况以及潜在的长期不良反应。
7. 胸腺法新的生产成本相对较高,这可能会影响其在资源有限的地区的可及性。
8. 利用真实世界资料评价胸腺法新的安全性、疗效和成本效益比,为临床决策提供证据。
参考文献
1. 国家感染性疾病临床医学研究中心,国家传染病医学中心.胸腺法新在感染和重症相关领域临床应用专家共识[J].中华临床感染病杂志,2024,17(4):252-262.
2. Goldstein AL, Low TL, McAdoo M, et al. Thymosin alpha1: isolation and sequence analysis of an immunologically active thymic polypeptide[J]. Proc Natl Acad Sci USA, 1977, 74(2): 725-729.
3. Dominari A, Hathaway Iii D, Pandav K, et al. Thymosin alpha 1: A comprehensive review of the literature[J]. World J Virol, 2020, 9(5):67-78.
4. Zhuang L, You J, Tang BZ, et al. Preliminary results of Thymosin-a1 versus interferon-alpha-treatment in patients with HBeAg negative and serum HBV DNA positive chronic hepatitis B[J]. World J Gastroenterol, 2001, 7(3): 407-410.
5. Saruc M, Ozden N, Turkel N, et al. Long-term outcomes of thymosin-alpha 1 and interferon alpha-2b combination therapy in patients with hepatitis B e antigen (HBeAg) negative chronic hepatitis B[J]. J Pharm Sci, 2003, 92(7): 1386-1395.
6. Lim SG, Wai CT, Lee YM, et al. A randomized, placebo-controlled trial of thymosin-alpha1 and lymphoblastoid interferon for HBeAg-positive chronic hepatitis B[J]. Antivir Ther, 2006, 11(2): 245-253.
7. Tuthill C, Rios I, De Rosa A, et al. Thymosin α1 continues to show promise as an enhancer for vaccine response[J]. Ann N Y Acad Sci, 2012, 1270:21-7.
8. Lee HW, Lee JI, Um SH, et al. Combination therapy of thymosin alpha-1 and lamivudine for HBeAg positive chronic hepatitis B: A prospective randomized, comparative pilot study[J]. J Gastroenterol Hepatol, 2008, 23(5): 729-735
9. Peng D, Xing HY, Li C, et al. The clinical efficacy and adverse effects of Entecavir plus Thymosin alpha-1 combination therapy versus Entecavir Monotherapy in HBV-related cirrhosis: a systematic review and meta-analysis[J]. BMC Gastroenterol, 2020, 20(1):348.
10. 彭浩. 胸腺肽α1联合抗生素治疗肝硬化合并自发性细菌性腹膜炎的疗效观察[J]. 中国医师进修杂志, 2012, 35(1): 53-54.
11. Chen JF, Chen SR, Lei ZY, et al. Safety and efficacy of Thymosin α1 in the treatment of hepatitis B virus-related acute-on-chronic liver failure: a randomized controlled trial[J]. Hepatol Int, 2022, 16(4): 775-788.
12. Chan HL, Tang JL, Tam W, et al. The efficacy of thymosin in the treatment of chronic hepatitis B virus infection: a meta-analysis[J]. Aliment Pharmacol Ther, 2001, 15(12): 1899-1905.
13. Andreone P, Cursaro C, Gramenziet A, et al. A randomized controlled trial of thymosin-alpha1 versus interferon alfa treatment in patients with hepatitis B e antigen antibody--and hepatitis B virus DNA—positive chronic hepatitis B[J]. Hepatology, 1996, 24(4):774-777.
14. You J, Lin Z, Hong YC, et al. Efficacy of thymosin alpha-1 and interferon alpha in treatment of chronic viral hepatitis B: a randomized controlled study[J]. World J Gastroenterol, 2006, 12(41): 6715-6721.
15. Zhuang L, You J, Tang BZ, et al. Preliminary results of Thymosin-a1 versus interferon-alpha-treatment in patients with HBeAg negative and serum HBV DNA positive chronic hepatitis B[J]. World J Gastroenterol, 2001, 7(3): 407-410.
16. Saruc M, Ozden N, Turkel N, et al. Long-term outcomes of thymosin-alpha 1 and interferon alpha-2b combination therapy in patients with hepatitis B e antigen (HBeAg) negative chronic hepatitis B[J]. J Pharm Sci, 2003, 92(7): 1386-1395.
17. 毛海鹰, 石统东. 干扰素联合胸腺肽α1治疗e抗原阳性慢性乙型肝炎的荟萃分析[J]. 中华肝脏病杂志, 2011, 19(1): 29-33.
18. Huang C, Fei L, Xu W, et al. Efficacy Evaluation of Thymosin Alpha 1 in Non-severe Patients With COVID-19: A Retrospective Cohort Study Based on Propensity Score Matching[J]. Front Med (Lausanne), 2021, 8:664776.
19. Liu Y, Pan Y, Hu Z, et al. Thymosin Alpha 1 Reduces the Mortality of Severe Coronavirus Disease 2019 by Restoration of Lymphocytopenia and Reversion of Exhausted T Cells[J]. Clin Infect Dis, 2020, 71(16):2150-2157.
20. Shehadeh F, Benitez G, Mylona EK, et al. A Pilot Trial of Thymalfasin (Thymosin-α-1) to Treat Hospitalized Patients With Hypoxemia and Lymphocytopenia Due to Coronavirus Disease 2019 Infection[J]. J Infect Dis, 2023, 227(2):226-235.
21. Wu M, Ji JJ, Zhong L, et al. Thymosin α1 therapy in critically ill patients with COVID-19: A multicenter retrospective cohort study[J]. Int Immunopharmacol, 2020, 88:106873.
22. Shang W, Zhang B, Ren Y, et al. Thymosin alpha1 use in adult COVID-19 patients: A systematic review and meta-analysis on clinical outcomes[J]. Int Immunopharmacol, 2023, 114:109584.
23. 任茂,谢云,王天轶,等. 胸腺法新联合纤维支气管镜肺泡灌洗治疗重症肺炎合并呼吸衰竭的效果[J]. 临床误诊误治, 2022, 35(08):25-30.
24. 黄靓. 胸腺肽α1在老年肺部感染患者中的应用[J]. 中国老年学杂志, 2010, 30(7):986-988.
25. Wu L, Luo PP, Tian YH, et al. Clinical efficacy of thymosin alpha 1 combined with multi-modality chemotherapy and its effects on immune function of patients with pulmonary tuberculosis complicated with diabetes[J]. Pak J Med Sci, 2022, 38(1):179-184.
26. Wu J, Zhou L, Liu J, et al. The efficacy of thymosin alpha 1 for severe sepsis (ETASS): a multicenter, single-blind, randomized and controlled trial[J]. Crit Care, 2013, 17(1):R8.
27. Liu F, Wang HM, Wang T, et al. The efficacy of thymosin α1 as immunomodulatory treatment for sepsis: a systematic review of randomized controlled trials[J]. BMC Infect Dis, 2016, 16:488.
28. Ke L, Zhou J, Mao W, et al. Immune enhancement in patients with predicted severe acute necrotising pancreatitis: a multicentre double-blind randomised controlled trial[J]. Intensive Care Med, 2022, 48(7):899-909.
29. Huang X, Mao W, Hu X, et al. Immune-Enhancing Treatment among Acute Necrotizing Pancreatitis Patients with Metabolic Abnormalities: A Post Hoc Analysis of a Randomized Clinical Trial[J]. Gut Liver, 2024 Feb 15.
30. Ke L, Mao W, Shao F, et al. Association between pretreatment lymphocyte count and efficacy of immune-enhancing therapy in acute necrotising pancreatitis: a post-hoc analysis of the multicentre, randomised, placebo-controlled TRACE trial[J]. EClinicalMedicine, 2023, 58:101915.
31. 杨云梅, 吕雪英, 黄卫东,等. 胸腺肽α1对老年晚期恶性肿瘤患者细胞免疫功能的影响[J]. 浙江大学学报(医学版), 2003, 32(4):339-341.
32. 李博. 胸腺法新与抗菌药物联用对恶性肿瘤并发肺部感染患者血中炎症因子及免疫功能指标的影响[J]. 抗感染药学, 2019, 16(7):1284-1286.
33. 邓仲鸣, 赵云, 杨进波,等. 普外科肿瘤术后感染患者治疗中应用胸腺肽α1的价值及其免疫功能变化[J]. 国际检验医学杂志, 2020, 41(13): 1625-1628.
34. 杨林, 蔡妙国, 戴宵红,等. 胸腺肽α1对原发性肝癌肝动脉化疗栓塞治疗患者感染的防控效果研究[J]. 中华医院感染学杂志, 2018, 28(5):711-714.
35. Gravenstein S, Duthie EH, Miller BA, et al. Augmentation of influenza antibody response in elderly men by thymosin alpha one. A double-blind placebo-controlled clinical study[J]. Am Geriatr Soc, 1989, 37(1):1-8.
36. Shen, S., J. Josselson, C. McRoy, et al. Effects of thymosin alpha 1 on peripheral T-cell and Heptavax-B vaccination in previously non-responsive hemodialysis patients[J]. Hepatology, 1987.7: 1120.
37. Shen, S.Y., Q.B. Corteza, J. Josselson, et al. Agedependent enhancement of influenza vaccine responses by thymosin in chronic hemodialysis patients[M]. In Biomedical Advances in Aging. Plenum Press. New York, NY. 1990.A.L. Goldstein, Ed.: 523-530.
38. 朱大庆,胡典贵,吴婧,等.胸腺法新联合ART治疗对HIV患者Th1/Th2失衡的影响[J].中国现代医生, 2020, 58(23):13-15.
39. Chen C, Wang J, Xun J, et al. Role of thymosin α1 in restoring immune response in immunological nonresponders living with HIV. BMC Infect Dis, 2024, 24(1):97.
40. Hymos A, Grywalska E, Klatka J, et al. Thymic Peptides Reverse Immune Exhaustion in Patients with Reactivated Human Alphaherpesvirus1 Infections[J]. Int J Mol Sci, 2020, 21(7):2379.