老题新解 迷雾微光:卡介苗预防非结核感染的免疫反应机制丨深三院结核之窗

感染医线 发表时间:2024/11/16 13:19:46

编者按:人类使用卡介苗(BCG)疫苗的历史已有百余年,但对其预防同源(结核分枝杆菌)或异源(如流感病毒)感染的保护能力的理解仍然有限。本期“结核之窗”栏目中,卢水华教授团队将分享一项发表于《自然-免疫学》(Nat Immunol)的研究,探讨了BCG免疫通过诱导CX3CR1hi效应记忆T细胞,借助IFN-γ(干扰素-γ)介导的训练免疫提供交叉保护作用。针对BCG适应性和先天性免疫反应对非结核感染提供广泛保护作用,该研究可为这一未知机制提供更多见解。

 

研究简介

 

一、研究背景

 

卡介苗(BCG)是唯一获得许可的结核疫苗。即使经过世纪的免疫接种,它提供保护的确切作用机制仍不清楚。除了降低儿童结核病(TB)的发病率外,流行病学数据还将BCG疫苗接种与高感染压力国家儿童的全因死亡率降低以及对几种肺部病原体的异源保护联系起来。BCG疫苗的保护机制之一被归因于训练免疫,即先天免疫细胞保留记忆样特征,对二次挑战的反应增强。经过训练的先天免疫应答为BCG的广泛和强大的异源性保护提供了基础,这已在几项临床前研究和临床研究中得到证实,包括:系统性念珠菌病、曼氏血吸虫、复发性单纯疱疹、呼吸道合胞病毒。1970年的研究表明,非人灵长类动物静脉内(而不是皮内或皮下)BCG接种增强了对结核分枝杆菌(Mtb)的保护作用。常规T细胞的气道积聚在针对Mtb的保护性免疫应答中起关键作用。给定的T细胞抗原受体(TCR)具有识别多种不同抗原的潜力,表明高水平的交叉反应性。特别是记忆T细胞更可能产生交叉反应,因为它们被再次激活。在病毒感染中已经显示,细胞因子,如白细胞介素(IL)-12、IL-15和IL-18,可以在无同源抗原的情况下激活记忆T细胞。细胞因子诱导的记忆T细胞的激活反过来可以触发干扰素(IFN)-γ的释放,这可以促进各种病原体(包括细菌、病毒和寄生虫)的感染清除。

 

二、研究方法与结果

 

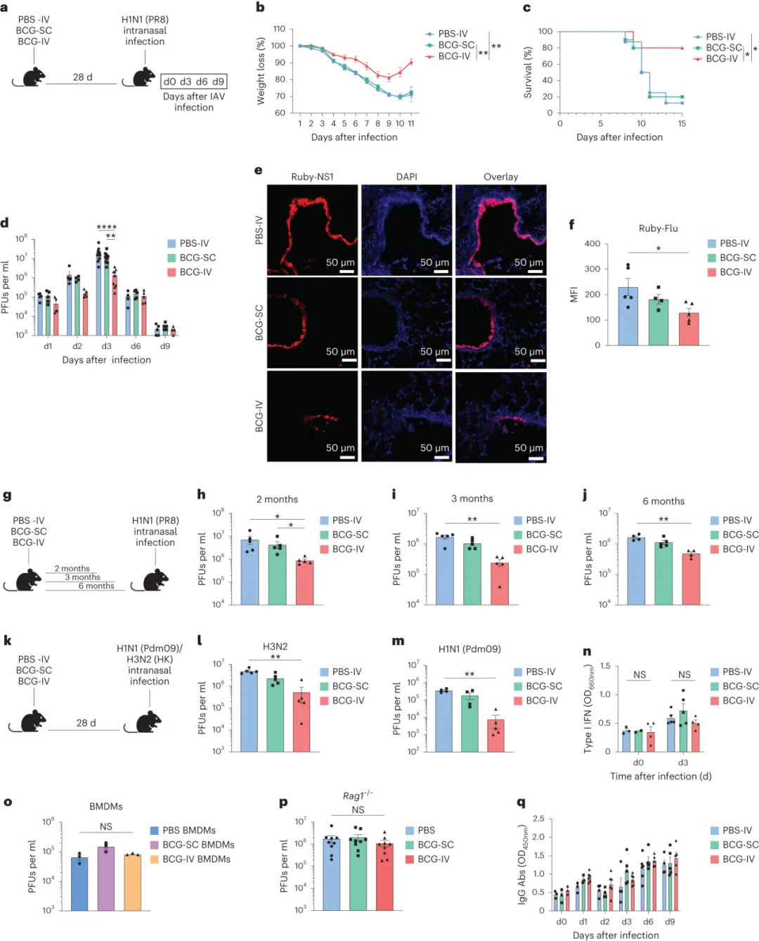
1. BCG接种提供针对IAV感染的交叉保护

卡介苗静脉免疫(BCG-IV)能显著降低小鼠流感病毒(IAV)感染后的发病率和死亡率,而皮下注射卡介苗(BCG-SC)和对照组(PBS-IV)无保护效果。BCG-IV在感染后的早期阶段减少了病毒载量,第3天甚至减少了近10倍。BCG-IV的保护效果不仅局限于气道,在肺实质中,也减少了IAV在肺部的广泛复制。研究发现,BCG-IV的交叉保护效果持续时间较长,即使在接种后的2个月、3个月和6个月,仍然能够提供保护,但这种保护会随着时间的推移而减弱。重要的是,BCG的交叉保护不仅限于实验室使用的H1N1病毒株,还对其他H1N1株和H3N2株具有保护作用,表明其对不同病毒株的交叉保护性能。进一步研究发现BCG-IV的交叉保护作用不是通过类型I干扰素(IFN-α和IFN-β)介导的。经过训练的单核细胞/巨噬细胞不是赋予BCG介导的交叉保护的细胞类型。BCG-IV对IAV感染的保护依赖于适应性免疫系统,而BCG-IV在没有功能性T细胞和B细胞的Rag1-/-小鼠中不具有保护效果。

综上,BCG-IV能够提供长期的、跨毒株的对IAV感染的保护,这种保护是通过细胞适应性免疫系统介导的,而不是通过体液免疫。

 

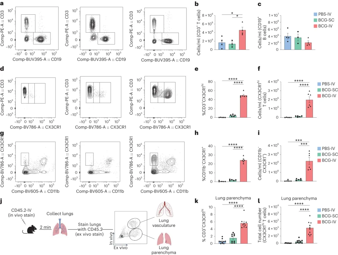
2. BCG-IV诱导CX3CR1hi T细胞群富集

研究发现,BCG-IV显着增加了循环中T细胞的数量,而B细胞的数量没有变化。T细胞的扩增是由于CD3+CX3CR1+群体富集。CX3CR1表达增加主要限于T细胞,因为CX3CR1hi细胞扩增在CD11b阴性细胞中显著升高。利用血管内染色技术检测,与全血中的结果一致,BCG-IV小鼠肺血管系统中CX3CR1hi T细胞的数量增加。重要的是,BCG-IV小鼠中CD3+CX3CR1hi细胞显著浸润到肺实质中。

这些结果表明,BCG-IV诱导循环中CX3CR1hi T细胞的富集,其随后被募集到肺中。

 

3. BCG诱导的CX3CR1hi T细胞是效应记忆T细胞

CX3CR1的表达在CD4+和CD8+T细胞中均增强,但CD4+CX3CR1hi T细胞更占优势。使用经典的记忆T细胞标志物CD44和CD62L分离了三个CX3CR1亚群(低、中和高)。其中,CX3CR1hi主要为Tem,CX3CR1int主要为Tem和Tcm,而CX3CR1lo主要为Tcm、Tem、Naïve T细胞三者混合。CX3CR1hi是αβ T细胞(TCRβ+TCRγδ-)、终末分化细胞(KLRG1+)和抗原暴露细胞(CD45RA-)。与其效应记忆功能一致,它们不表达效应(CXCR3+)、组织驻留(CD103+CD69+)或虚拟记忆(CD49d+CD122)标记物。当CX3CR1的表达增加时,Ki67的表达降低,表明T细胞增殖能力降低。BMDCs与从PBS-IV或BCG-IV小鼠纯化的CFSE标记的CX3CR1hi T细胞共培养。分别用活的或热灭活的BCG感染或刺激3天后,BCG-IV小鼠的纯化CX3CR1hi T细胞显着扩增。表明BCG-IV小鼠中的CX3CR1hi T细胞主要对BCG具有抗原特异性。CX3CR1lo和CX3CR1hi T细胞之间差异表达的基因与增强的T细胞活化,Th 1细胞功能,记忆T细胞特征,CD4功能和T细胞迁移有关。

综上,BCG诱导的CX3CR1hi T细胞是效应记忆T细胞。CX3CR1hi T细胞主要对BCG具有抗原特异性且CD4+CX3CR1hi T细胞可能在交叉保护中发挥更大的作用。

 

4. CD4+CX3CR1hi T细胞是对抗IAV感染的交叉保护所必需

血液中的CD4+CX3CR1hi T细胞的数量在感染后减少,而肺实质和气道中的CD4+CX3CR1hi T细胞数量逐渐增加。CD4+CX3CR1hi T细胞随时间的减少与BCG介导的交叉保护的效力降低相关。BCG-IV小鼠中CD4+ T细胞的消耗导致针对IAV的保护显著降低。在BCG-IV接种的CX3CR1gfp/gfp小鼠(其中CX3CR1基因座被GFP取代)中,尽管CX3CR1hi T细胞的仍然富集,但大部分仍保留在循环中,其中运输到肺实质中的显著减少。CX3CR1hi T细胞运输到肺实质中的显著减少与IAV感染的CX3CR1gfp/gfp小鼠中BCG介导的交叉保护的丧失相关。经抗生素治疗的BCG-IV小鼠CD4+CX3CR1hi细胞水平低于未经抗生素治疗的BCG-IV小鼠,其在循环中仍维持增加的水平。IAV感染后也观察到相同的趋势。在IAV感染之前,初始BCG疫苗接种后2.5个月,在治疗和未治疗的小鼠的肺实质中未检测到CD4+CX3CR1hi T细胞。然而,在IAV感染后,CD4+CX3CR1hi T细胞显著募集到经治疗和未治疗的BCG-IV小鼠的肺实质中。

综上,BCG的持续存在不是BCG-IV疫苗接种后CD4+CX3CR1hi T细胞持续存在所必需的。循环中BCG重编程的CX3CR1hi T细胞在感染后迅速募集到肺组织中,赋予针对IAV感染的交叉保护。

 

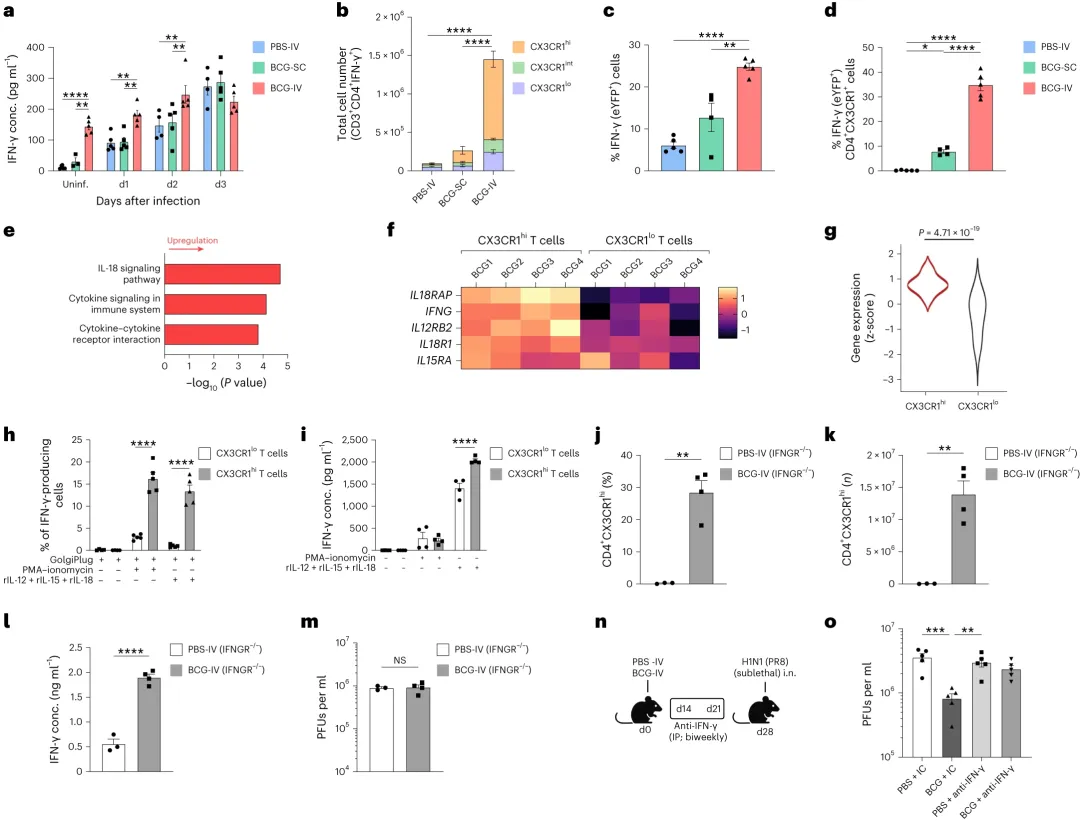
5. CD4+CX3CR1hi T细胞是IFN-γ的有效生产者

BCG免疫小鼠后,肺内IFN-γ含量显著增加。BCG-IV小鼠在IAV感染前后都显示出更高的基线水平。在IAV感染之前从BCG接种的小鼠的肺实质分离T细胞,在BCG-IV接种的小鼠中,CD4+CX3CR1hi T细胞产生IFN-γ的能力显著增加。为了鉴定IAV感染后产生IFN-γ的细胞类型,利用IfngeYFP报告小鼠(其中Ifng基因表达可以通过流式细胞术检测),在IAV感染后第1天,与对照组相比,BCG-IV小鼠在肺中显示出显著更高频率的产生IFN-γ的细胞。此外,IFN-γ的主要来源是CD4+CX3CR1hi T细胞,占所有IFN-γ产生细胞的40%。已知产生记忆T细胞的旁路活化的细胞因子包括IL-12、IL-15和IL-18,其协同作用以诱导IFN-γ产生。在感染之前,BCG-IV诱导的CX3CR1hi效应记忆T细胞也显示了细胞因子信号传导途径(包括IL-18信号传导)的富集基因表达。此外,BCG-IV诱导的CX3CR1hi效应记忆T细胞显示出相关基因上调。为了评估CX3CR1hi T细胞的旁路激活潜力,在体外用重组(r)IL-12、rIL-15和rIL-18刺激脾T细胞,并通过流式细胞术和ELISA测量IFN-γ的产生。BCG-IV诱导的CX3CR1hi效应记忆细胞用IL-12、IL-15和IL-18刺激后产生更高浓度的IFN-γ。为了直接研究IFN-γ在BCG介导的抗IAV交叉保护中的作用,研究者接下来用BCG-IV接种WT和IFNGR−/−小鼠,然后在接种4周后感染IAV。虽然BCG-IV疫苗接种显著扩增了循环中的CD4+CX3CR1hi T细胞,IFNGR−/−小鼠肺中IFN-γ浓度升高,但病毒负荷没有差异。IFN-γ信号传导是BCG介导的针对IAV的保护所必需的。缺乏IFNGR的小鼠对包括BCG在内的分枝杆菌感染高度敏感。因此,交叉保护的丧失可能部分是由于不受控制的分枝杆菌传播。为了解决这个问题,在IAV感染之前使用IFN-γ中和抗体暂时耗尽IFN-γ,在IFN-γ信号传导短暂丧失后,BCG-IV不再赋予针对IAV的保护作用。

综上,BCG-IV诱导的CD4+CX3CR1hi T细胞通过产生IFN-γ增强宿主免疫力。

 

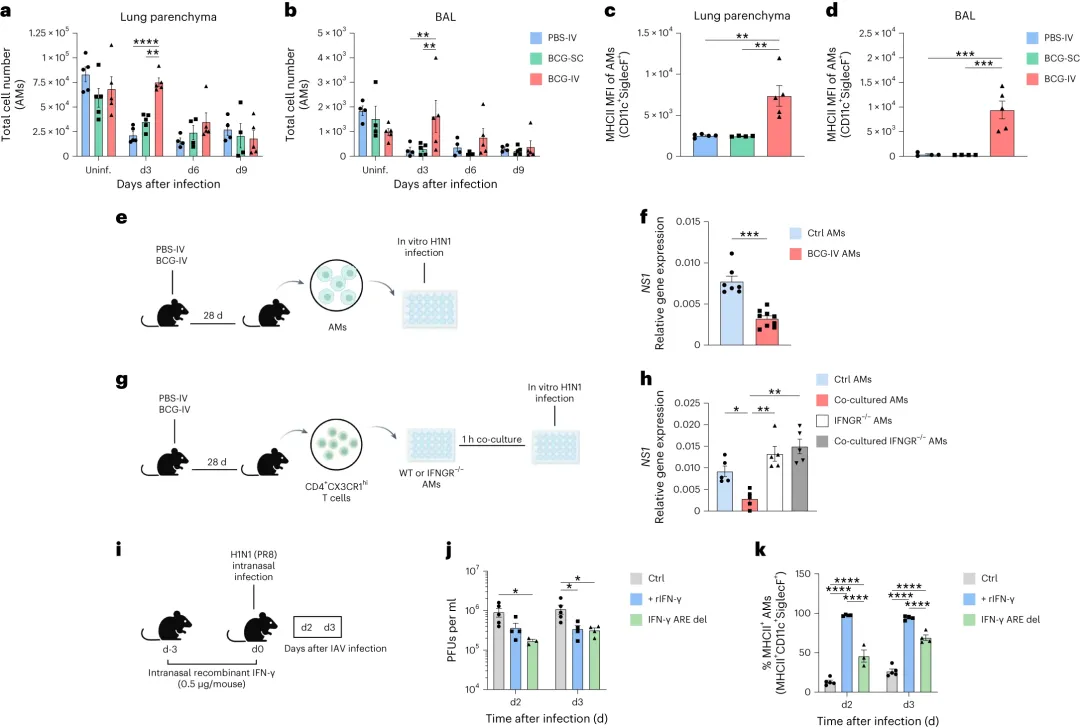
6. IFN-γ刺激肺泡巨噬细胞中的抗IAV免疫

在IAV感染后第3天(病毒复制峰值),BCG-IV小鼠的肺组织和BAL中肺泡巨噬细胞(AMs)的数量显著更高。此外,BCG-IV疫苗接种后,肺部和气道中的常驻AMs MHCII类分子的表达增强。MHCII被证明是IFN-γ训练AMs的标志物。从PBS-IV或BCG-IV小鼠的气道分离AMs,用IAV体外感染,发现来源于BCG-IV小鼠的AMs具有显著较低的病毒复制。将从BCG-IV小鼠分离的CD4+CX3CR1hi T细胞与WT AMs或IFNGR−/− AMs共培养,用IAV体外感染。将CD4+CX3CR1hi T细胞与WT AMs共培养显著降低了病毒复制。为了评估单独的IFN-γ是否可以在体内训练AMs并增强宿主对IAV感染的防御,在IAV感染前3天和当天滴鼻rIFN-γ。外源IFN-γ显著增强了宿主对IAV感染抗性。IFN-γ ARE del小鼠(在正常生理状态下IFN-γ低组成型表达)与对照小鼠相比病毒负荷的显著降低。与降低的病毒滴度平行,接受rIFN-γ的小鼠几乎100% AMs的MHCII表达显著增加。与对照相比,IFN-γ ARE-del小鼠MHCII+ AMs的频率增加,尽管低于接受外源性rIFN-γ的小鼠。

综上,BCG介导的CD4+CX3CR1hi效应记忆T细胞产生IFN-γ是维持AMs抵抗IAV感染所必需的。

 

三、结论

 

本研究表明,全身BCG-IV接种对小鼠随后的甲型流感病毒感染具有显著的保护作用。BCG介导的对IAV的交叉保护主要是由于循环和肺实质中常规CD4+效应物CX3CR1hi记忆αβ T细胞的富集。重要的是,肺CX3CR1hi T细胞通过有效的IFN-γ产生以抗原不依赖的方式限制早期病毒感染,从而增强AMs的长期抗菌活性。

 

四、研究意义

 

本项研究为BCG通过适应性和先天记忆反应之间的相互作用持续显示对非结核感染的广泛保护的未知机制提供了见解。

 

研究点评

 

通常疫苗设计涉及鉴定完美的抗原-免疫细胞相互作用,其产生长期T和B细胞记忆应答,为具有相同病原体的再感染提供保护性免疫。越来越多的证据表明,不同疫苗的免疫接种与不相关病原体引起的疾病发病率降低有关。例如,几项大型流行病学研究发现,麻疹疫苗对生存有益,而麻疹疫苗与麻疹相关死亡无关。同样,BCG接种与呼吸道感染、新生儿败血症和全因死亡率的减少有关。研究还表明,健康成年人接种BCG可预防呼吸道感染。尽管多项临床试验已经证明了BCG与感染相关的交叉保护,但其确切机制尚未完全了解。

 

克隆选择理论最初认为单个T细胞仅对单一抗原具有特异性。近年来研究表明免疫学上不可能通过初始T细胞池产生针对1015个单特异性TCR的免疫覆盖。虽然BCG诱导的记忆反应被认为是BCG的抗原特异性,但其精确的表位特异性是未知的,不能完全排除存在交叉反应性T细胞。考虑到BCG的表位谱至少有4000种蛋白质,BCG可能诱导更多样性的交叉反应性T细胞,这可能是BCG在交叉保护作用优于其他病原体的原因之一。

 

记忆T细胞更适合非特异性激活,因为它们可以用比初始T细胞低50倍的肽浓度刺激。因此在疫苗研发和免疫疗法的设计中需要考虑产生更多记忆T细胞来实现快速应对病原体的二次入侵。本文实验设计巧妙且精细,例如他们证明了系统性BCG是产生CX3CR1hi记忆T细胞所必需的,但这些T细胞的维持不依赖于BCG,因为CX3CR1hi记忆T细胞的数量在抗生素治疗后得以维持。这也支持了一个被称为“记忆膨胀”的概念,它描述了不收缩的非典型效应记忆反应。这类似于“训练免疫”观点中初次刺激、休息、二级刺激的模式,说明了关键点不在于训练免疫诱导剂的存在与否,而是对表观遗传的修饰和造血干细胞的重编程等过程已经改变了宿主的免疫微环境才得以在二次刺激时快速做出反应。另外,在图2和图3中对CX3CR1hi这一群细胞的定义可谓层层剖析,涉猎多种功能性标志物,充分发挥了流式细胞术在免疫领域的应用,值得学习和借鉴。我们知道CX3CR1也常在单核细胞表达,作者发现这群扩张的细胞是CD11b-,反向验证了其是淋巴细胞而非髓系细胞。

 

AM是最早遇到IAV的细胞之一,并在宿主防御IAV中发挥重要作用,CX3CR1hi T细胞产生IFN-γ的增加与AM的训练和维持相关,从而增强对IAV的保护。“训练免疫”的研究思路通常着眼于先天免疫细胞,或者说探究先天免疫对适应性免疫的影响。而本研究的新颖性之一在于先从适应性免疫出发,回归到先天免疫,最终发现自主记忆AM的诱导也需要T细胞的帮助,这对训练免疫力至关重要。

 

本文中提出T细胞基础产生IFN-γ的能力增加可以作为BCG疫苗在异源感染期间功效的指标。然而,IFN-γ本身也可作为结核感染期间免疫功能的指标。但是对于复杂的结核病这种指示始终是不完善、不精准的。例如,Th2细胞是哮喘中T细胞介导免疫的主角。通过使用靶向并切割GATA3mRNA的脱氧核酶,通过减少GATA3表达(一种必需的Th2转录因子)试图消耗Th2细胞的策略,已证明可减轻变应原诱导的变应性哮喘患者早期和晚期哮喘反应。其中选择性阻断一种或多种相关细胞因子(IL-4、-5和-13),有可能会使疾病完全治愈。如果能利用免疫手段将结核病人精确细分,开发针对一部分人的免疫疗法而不是所有结核病人,或许是一种切实可行的新思路。然而,Mtb-宿主免疫调控网络仍然迷雾重重,我辈皆任重道远,唯愿有朝一日云开见日。

 

更多精彩内容,请扫码订阅“深三院结核之窗”专栏

 

卢水华 教授

教授,主任医师,二级教授,博士生导师

国家感染性疾病临床医学研究中心副主任,深圳市第三人民医院肺病医学部主任

担任:中华医学会结核病分会候任主委,世界卫生组织全球儿童和青少年结核病工作组成员,中国防痨协会学校与儿童结核病分会主委,上海市医学会结核病学分会荣誉主委,广东省医学会结核病学分会主委,第二届国家名医获得者,上海市十佳医师,国家十三五传染病重大专项负责人,国家自然基金重大课题负责人,国家卫健委流感医疗救治专家组成员,国家自然科学基金评审专家,国家药监局新药评审专家,国家药监局医疗器械评审专家,中华医学会医疗鉴定专家,多杂志副主编、编委及审稿专家

 

长期致力于TB的发病机制、疫苗与诊断技术开发、流行病学及新药临床试验等领域的研究:深入开展大规模人群队列研究,明确我国大学生人群Mtb感染率和BCG保护效率;构建和组织实施“结核感染免疫诊断分层解决方案”,牵头完成我国40年来首个结核I类新药(EC)的临床试验及上市;积极探索TB防控“关口前移”新策略,建立和推广结核潜伏感染早期筛查和精准干预体系;针对当前TB防治瓶颈问题,提出的“一体化综合防控策略”为“End TB”贡献了中国原创理论和技术产品体系。主持包括国家“十三五”传染病重大专项、重大新药创制项目、国家自然基金重大课题在内的国家、省部和市级科研项目11项,合计研究经费超7260万元。在NEJM、Lancet、PNAS等顶级期刊发表学术论文73篇,组织撰写指南与专家共识3篇,主编专著1部。相关成果获“中国防痨协会科学技术奖”一等奖和“上海医学科技奖”三等奖,多次被WHO指南引用

 

陈珍妍

深圳市第三人民医院

四川大学卫生检验与检疫学士、复旦大学病原生物学博士。主要研究领域:宿主免疫疗法,训练免疫,抗结核/肿瘤感染免疫。累计发表学术论文10余篇,其中一作3篇。曾任《结核病实验室检测与图解》编委,参与多项国家级重点研发及自然科学基金项目。

 

来源:《感染医线

声 明

凡署名原创的文章版权属《感染医线》所有,欢迎分享、转载(开白可后台留言)。本文仅供医疗卫生专业人士了解最新医药资讯参考使用,不代表本平台观点。该等信息不能以任何方式取代专业的医疗指导,也不应被视为诊疗建议,如果该信息被用于资讯以外的目的,本站及作者不承担相关责任。

责任编辑:彭伟彬
相关搜索:  结核

发表评论

提交评论
返回
顶部