2024版IDSA/ASM感染性疾病的微生物实验室诊断指南

感染医线 发表时间:2024/5/22 17:54:42

微生物实验室在感染性疾病诊断中的重要性,要求临床医生和临床微生物专家之间建立密切、积极的工作关系。近日,美国传染病学会(IDSA)和美国微生物学会(ASM)更新发布了2024版的感染性疾病微生物实验室指南。该指南由成人和儿科实验室和临床医学专家共同制定,提供了关于如何使用相关微生物检测及其对临床诊治决策的价值等相关信息。(请点击左下角“阅读原文”,或关注《感染医线》后台回复“IDSA/ASM指南”获取全文)
 
 
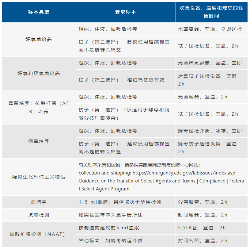
由于微生物学检测结果的准确性受到检测标本质量的直接影响,因此标本采集和送检相关人员需要掌握相关微生物检测分析的要求,确保标本在收集后尽快送达实验室进行检测分析。下表总结了不同检测类型的送检标本、收集设备、温度、送检时间等要求。
 
鉴于微生物的名称不断变化以及复杂的遗传分析和分类方法,建议参考以下来源的最新分类:
 
细菌:www.bacterio.net/alintro.html
 
真菌:www.mycobank.org
 
病毒:http://ictvonline.org
 
寄生虫:www.cdc.gov/dpdx
 
 
 
临床医生希望从微生物实验室得到答案的基本问题是:(1)我的病人的疾病是由微生物引起的吗?(2)如果是,那是什么微生物?(3)该微生物的敏感性如何,以便能进行目标治疗?然而,临床和微生物实验室之间存在一个重要环节——标本的转运和保存。该文件整理了标本管理的十条原则:
 
1、必须拒绝质量差的标本。当标本提交不符合实验室程序手册中规定的要求时,微生物学工作人员通过致电医生来澄清和解决问题是正确和负责任的行为。
 
2、不建议对混合培养中的多种微生物(>3)进行完全鉴定。这可能提供与疾病过程无关的信息,可能导致诊断不准确和治疗不恰当,并使实验室因提供此类信息而面临法律风险。
 
3、在收集标本时,应尽可能避免与疾病过程无关的共生微生物群的“背景噪声(Background noise)”。许多身体部位都有正常的微生物群,这些微生物群很容易污染标本并使检测结果的解释变得复杂。因此,来自下呼吸道(痰液)、鼻窦、浅表伤口、瘘管等部位并含有大量正常微生物群的标本需要谨慎收集和解释。
 
4、实验室需要标本,而不是样本的拭子。在实际操作中,组织、抽吸物和液体总是比拭子更受青睐,尤其是手术标本。拭子不是许多样本的首选,因为拭子会收集到与针吸目标区域无关的外来微生物,拭子容纳的标本量极小(0.05毫升),很难将细菌或真菌从拭子纤维上转移到培养基上,而且拭子上的接种物在几个不同的琼脂平板上通常不均匀。虽然鼻腔冲洗和鼻咽抽吸物可能是病毒和呼吸道样本的首选,但现在也常使用拭子。植绒拭子已成为标本收集的有用工具,已被证明比涤纶、人造丝和棉包裹的拭子更有效。拭子的植绒特性允许更有效地释放内容物以供评估。
 
5、实验室必须遵循其程序手册,否则将面临法律挑战。这些手册得到了文献的支持。偶尔,临床医生需要实验室运行未经FDA批准的测试,这与使用未经FDA批准的药物的情况类似。这两种FDA类别之间存在差异,即实验室运行未经FDA批准的测试(或在内部验证)是违法的。医生超标签使用药物并不违法。
 
6、如果可能,应在给予抗菌药治疗之前收集标本。一旦开始使用抗菌药,微生物群就会发生变化,致病因子也会受到影响,从而导致可能误导性的培养结果。
 
7、敏感性检测仅应对临床上重要的分离株进行,而不一定对所有在培养中恢复的微生物进行。
 
8、报告的微生物实验室结果应准确、重要且具有临床相关性。
 
9、实验室应制定技术政策;这不是医疗人员的职责范围。良好的沟通和相互尊重将带来协作政策。
 
10、标本必须准确且完整地标记,以便结果解释可靠。如“研究”和“伤口”等标签,如果没有更具体的部位和临床信息(例如:右食指狗咬伤伤口),则对结果解释没有帮助。
 
除此以外,该指南还介绍了是否将拭子作为标本收集方法,以及对血流感染和心血管系统感染、中枢神经系统感染、头部和颈部软组织感染、烧伤感染、咬伤感染、创伤相关皮肤感染、手术部位感染、介入放射学和引流设备感染、上呼吸道细菌和真菌感染、下呼吸道感染、胃肠道感染、腹腔内感染、尿路感染、生殖器感染、骨和关节感染、血液和组织寄生虫感染等不同感染部位的实验室诊断进行总结。请点击左下角“阅读原文”,或关注《感染医线》后台回复“IDSA/ASM指南”获取全文。
 
▌参考文献:
 
Miller JM, Binnicker MJ, Campbell S, et al. Guide to Utilization of the Microbiology Laboratory for Diagnosis of Infectious Diseases: 2024 Update by the Infectious Diseases Society of America (IDSA) and the American Society for Microbiology (ASM). Clin Infect Dis. Published online March 5, 2024. doi:10.1093/cid/ciae104
 
来源:《感染医线》
 
声 明
 
凡署名原创的文章版权属《感染医线》所有,欢迎分享、转载(开白可后台留言)。本文仅供医疗卫生专业人士了解最新医药资讯参考使用,不代表本平台观点。该等信息不能以任何方式取代专业的医疗指导,也不应被视为诊疗建议,如果该信息被用于资讯以外的目的,本站及作者不承担相关责任。
 
责任编辑:彭伟彬
相关搜索:  微生物实验室诊断指南

发表评论

提交评论
返回
顶部