感染医线 发表时间:2025/12/18 11:05:53
编者按:非结核分枝杆菌(NTM)肺病(NTMPD)的发病率在全球范围内呈上升趋势,尤其青睐65岁以上的老年人群。尽管免疫抑制和基础性肺病(如支气管扩张、慢性阻塞性肺病)是已知的风险因素,但即使在患有这些基础病的群体中,年龄本身依然是一个独立的、显著的风险指标。这强烈提示,衰老过程中固有的宿主因素变化是导致老年人NTMPD易感性和疾病严重程度增加的关键。然而,这些与年龄相关的具体机制长期以来一直模糊不清。近日,一项发表于Journal of Infection的研究成果揭示,老年个体在感染鸟分枝杆菌后,其更严重的肺部损伤并非源于细菌清除能力的下降,而是由肺部常驻巨噬细胞的持续异常炎症反应以及肺部核心共生菌群(特别是Tropheryma菌属)的失调共同介导的。

01
研究方法
研究者采用了其所在实验室建立的恒河猴模型,通过支气管内接种鸟分枝杆菌人亚种(MAH)对恒河猴进行感染。采用计算机断层扫描、培养、16S 扩增子测序、组织学、流式细胞术和单细胞 RNA 测序等技术,对疾病进展、细菌载量、微生物群落组成及宿主应答进行纵向监测。
02
研究结果
(一)MAH感染导致老年动物慢性肺部炎症
年轻和老年恒河猴感染MAH后,BAL中的细菌载量均在感染后7天(DPI)达到峰值,至44DPI快速清除,但老年动物右肺BAL在7DPI时的活MAH载量显著高于年轻动物(P=0.02)。CT成像显示,13DPI时所有动物均出现与支气管扩张、磨玻璃影和树芽征一致的放射学改变,除1只老年动物(A2)外,其余老年动物的炎症改变持续存在(图1),而年轻动物中除1只发展为空洞性疾病(Y4)外,炎症均得到缓解。

图1. 尽管细菌载量相似,但老年动物感染MAH后放射学改变比年轻动物更严重
尸检发现,年轻动物(除Y4外)肺部无明显异常,而老年动物(除A2外)右侧感染肺叶出现实变。组织学分析显示,年轻动物肺组织肺泡壁薄,仅见少量支气管周围和血管周围淋巴聚集,主要由T细胞组成,少量巨噬细胞、中性粒细胞和B细胞;老年动物肺组织表现为慢性间质性炎症和纤维化,肺组织中T细胞和巨噬细胞浸润显著增加。Y4和Y2的肺组织中观察到肉芽肿,由中央坏死区及周围的巨噬细胞、T细胞和B细胞组成(图2)。

图2. 老年动物出现免疫细胞浸润和肺实变,年轻动物出现肉芽肿性疾病
(二)老年动物BAL中生长因子产生减少且Th1应答延迟
Luminex分析显示,大多数免疫介质水平在7-15DPI达到峰值,老年动物中趋化因子CCL2在44-184DPI升高;年轻动物在7-28DPI时BDNF、碱性成纤维细胞生长因子、PDGF-BB和VEGF等生长因子水平显著升高,并产生强烈的Th1应答,表现为IFNγ、IL-12、TNFα和共刺激细胞因子CD40L增加;而老年动物出现强烈的急性期反应,IL-6显著升高,年轻动物中抗炎分子PD-L1早期产生,IL-10水平持续升高时间更长。稀疏偏最小二乘判别分析(sPLSDA)显示,7DPI时老年动物的应答由IFNα、GM-CSF等驱动,而年轻动物则以生长因子、Th1细胞因子和抗炎介质高表达为特征。
流式细胞术分析显示,感染前BAL中以肺泡巨噬细胞(AMs)为主,感染后右侧肺(接种部位)AMs相对丰度显著降低,年轻和老年动物中CD4 T细胞浸润增加,老年动物中还出现CD8 T细胞浸润;左侧肺AMs减少仅在老年动物中观察到,伴随CD4和少量CD8 T细胞浸润。老年动物右侧BAL在85-226DPI检测到MAH特异性CD4 T细胞应答,左侧BAL在56-149DPI检测到,而年轻动物中仅偶尔检测到;MAH特异性CD8 T细胞应答仅在老年动物左侧BAL 114DPI时检测到。两组动物血浆和BAL中的MAH特异性IgG抗体应答相当。
(三)老年动物肺部巨噬细胞产生持续的高炎症应答
单细胞RNA测序鉴定出14个细胞簇,包括肺泡巨噬细胞、浸润性巨噬细胞亚群、DCs、NK细胞、多种T细胞亚群、B细胞、肥大细胞、AT1细胞和纤毛上皮细胞等。感染后AMs和浸润性巨噬细胞频率因CD8和CD4 T细胞浸润而显著降低。
基线时(0DPI),年轻动物AMs中与线粒体相关能量产生相关的基因(COX1、CYBA)表达更高,而老年动物AMs中炎症相关基因(NFKB1、HIF1A、IFN基因)和细胞衰老标志物(FN1)表达更高;年轻动物浸润性巨噬细胞高表达氧化磷酸化相关基因(COX1、COX2)和免疫调节基因(TNFAIP3、NFKBIA、SERPINA1),老年动物则高表达炎症相关基因(DOCK基因、IFNAR2等)。年轻动物AMs和浸润性巨噬细胞中CYBA和CYTB表达更高,这两种基因有助于产生抗分枝杆菌应答关键的活性氧。
15DPI时,年轻动物浸润性巨噬细胞中免疫信号相关基因(STAT1、JAK2等)上调,老年动物中炎症小体激活和抗病毒防御相关基因(NLRP3、IL1B等)上调;年轻动物CD4 T细胞中T细胞分化和激活相关基因(LCK、LTB等)表达更高。
85DPI时,年轻动物浸润性巨噬细胞中白细胞激活、趋化和免疫应答相关基因(MAMU、IL1B等)表达增加,老年动物中巨噬细胞炎症放大相关基因(MIF)、T细胞IL-6分泌激活基因(AHNAK)和中性粒细胞募集相关基因(CXCL8)上调;年轻动物增殖细胞以淋巴样亚群为主,表达CD2、CD3等T细胞相关基因,老年动物增殖细胞以髓样亚群为主,表达CD14、CD68等基因。
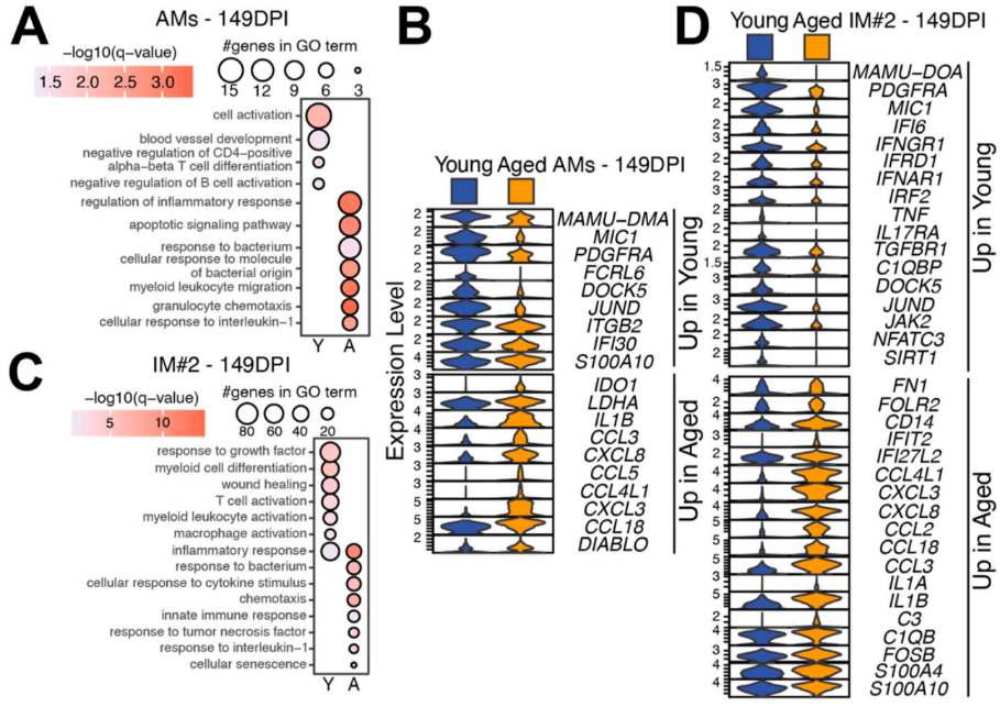
149DPI时,仅年轻动物巨噬细胞中伤口愈合和炎症消退相关基因(MIC1、PDGFRA等)表达增加,而老年动物巨噬细胞中持续炎症应答相关基因(IL1B、CCL、CXCL等)和衰老相关基因(FN1)上调(图3)。

图3. 149天(DPI)时年轻动物肺部巨噬细胞中伤口愈合相关基因上调
(四)共生菌Tropheryma的相对丰度与放射学改变严重程度呈负相关
16S rRNA测序显示,BAL微生物群与口腔和鼻腔微生物群密切相关,而与粪便微生物群不同。MAH在7DPI时在两组动物的BAL中均被检测到。基线时,年轻动物BAL中以未培养的Tropheryma物种为主,老年动物中该物种丰度显著降低。MAH感染后,年轻动物右侧肺Tropheryma丰度显著下降,微生物多样性增加;而老年动物右侧肺Tropheryma丰度无明显变化,微生物多样性始终保持稳定。全基因组测序显示,该Tropheryma物种与惠普尔养障体(T. whipplei)相关,但更接近从人类肺部分离的未培养Tropheryma物种。基线时Tropheryma丰度与最终CT评分呈负相关,唯一在基线BAL中缺乏Tropheryma的年轻动物(Y4)发展为空洞性疾病(图4)。

图4. 基线时Tropheryma物种丰度与疾病严重程度呈负相关
03
小结
这些数据表明,老年动物非结核分枝杆菌肺病的严重程度由失调的炎症应答和肺部微生物群失衡共同驱动。这项研究不仅增进了我们对年龄相关感染性疾病机制的基础理解,更重要的是,它为开发针对日益增多的老年NTMPD患者的全新、精准治疗策略奠定了坚实的科学基础。
▌参考文献:
Napier EG, Doratt BM, Cinco IR, et al. Age-related severity of nontuberculous mycobacterial lung disease is mediated by aberrant macrophage responses and lung microbial dysbiosis. J Infect. 2025;91(5):106626. doi:10.1016/j.jinf.2025.106626
来源:《感染医线》
声 明
凡署名原创的文章版权属《感染医线》所有,欢迎分享、转载(开白可后台留言)。本文仅供医疗卫生专业人士了解最新医药资讯参考使用,不代表本平台观点。该等信息不能以任何方式取代专业的医疗指导,也不应被视为诊疗建议,如果该信息被用于资讯以外的目的,本站及作者不承担相关责任。
