感染医线 发表时间:2025/12/22 20:46:35
编者按:在当代社会,心血管代谢疾病(CMDs)已成为全球范围内导致死亡和疾病负担的主要原因。尽管不良饮食是公认的风险因素,但其通过肠道微生物组影响健康的具体机制仍不清晰。近日,发表于《自然》杂志的一项开创性研究,通过对超过34 000例英美参与者的宏基因组、饮食、人体测量和健康数据进行分析,首次在大规模人群层面系统构建了肠道微生物物种与健康标记的关联图谱,并发布了名为“ZOE微生物组健康排名2025”的系统性评估工具。这项研究不仅证实了饮食与微生物组对人类健康的共同影响,还为未来个性化营养干预提供了坚实的数据基础。

一、从关联到因果的科学困境
心血管代谢疾病,如心血管疾病和2型糖尿病,与过去几十年高热量、高风险加工食品消费的增长密切相关。饮食习惯不仅是CMDs的已知风险因素,也是预防和治疗的主要可调节目标。传统上,临床测量(如血压)、血脂谱(如甘油三酯、胆固醇)、血糖水平(如糖化血红蛋白HbA1c)和炎症标记物等已被用于研究饮食与CMDs的关系,但这些指标往往忽略了肠道内发生的生化机制。
人类肠道微生物组作为与饮食和心血管代谢状况相关的关键共因子,其组成可随饮食模式改变,并对宿主健康产生连锁效应。然而,个体对饮食干预的反应差异显著,且肠道微生物组的高度个体化(受人口统计、种族、性别和年龄影响)使得定义普适的“健康肠道微生物组”生物标记极为困难。此前的研究多局限于小样本队列,统计效力不足,且难以克服地域性生活方式和饮食习惯的偏差。因此,开展大规模、多人群的综合研究,对于揭示饮食模式与肠道微生物组之间的复杂相互作用至关重要。
二、研究方法
本研究整合了ZOE PREDICT项目的五个大型微生物组队列(共34 694例参与者),涵盖美国(21 340例)和英国(13 354例)两大洲人群。数据包括常见的健康风险因素(如BMI、甘油三酯、血糖、HbA1c)、多种饮食指数以及心血管代谢健康的中间标记物(如动脉粥样硬化性心血管疾病风险、高密度脂蛋白、GlycA等)。所有样本均通过宏基因组测序,并采用MetaPhlAn 4进行物种级基因组箱(SGBs)水平的分类学分析,确保了数据的一致性和可比性。
通过系统性的机器学习验证方法,研究发现微生物组与健康替代标记物和营养之间存在强烈且一致的关联。机器学习回归和分类模型显示,微生物组能够准确预测血糖、血脂、餐后代谢反应等指标(Spearman相关系数>0.4,AUC范围0.64-0.73),表明微生物组在反映宿主健康状况方面具有重要预测价值。
三、核心发现一:ZOE微生物组健康排名——有益与有害菌种的系统鉴定
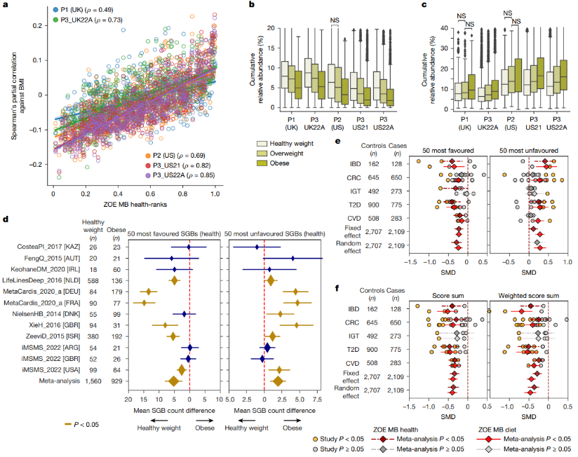
研究团队进一步识别了对宿主标记关联最为关键的肠道微生物物种。他们将37个标记物分为三类:(1)人体测量衍生的健康相关指标(如ASCVD风险、血压);(2)空腹标记物(如GlycA、甘油三酯、HDL);(3)餐后标记物。基于661个非稀有微生物物种(prevalence>20%),计算了其相对丰度与健康标记物的偏Spearman相关性(校正性别、年龄和BMI),并通过百分位排序构建了“ZOE微生物组健康排名2025”。
结果显示,排名最低(接近0)的物种与健康标记呈正相关,而排名最高(接近1)的物种呈负相关(图1)。其中,大多数与人体测量指标密切相关的SGBs属于厚壁菌门(92/100),尤其是梭菌纲(n=80)。值得注意的是,排名前50的有益SGBs中,大量属于未知或未培养物种(n=22),另有24个虽已知但缺乏表型描述,如Eubacterium siraeum和Faecalibacterium prausnitzii是少数已有研究支持其有益作用的例外。相反,排名后50的有害SGBs多为已培养物种,包括Ruminococcus gnavus、Flavonifractor plautii等此前已被报道与宿主不良健康结局相关的菌种。这提示,当前对肠道微生物中有益菌的认知仍存在巨大空白。

图1. 排名前15和后15的健康相关SGB在5个PREDICT队列中显示出一致的关联性
四、核心发现二:饮食质量排名与健康排名的一致性及差异
类似地,研究团队仅基于饮食标记物构建了“ZOE微生物组饮食排名2025”。健康排名与饮食排名整体一致(Spearman’s ρ=0.72),例如R. torques和F. plautii在两种排名中均被列为有害菌,而Blautia glucerasea(据报道可降低小鼠血糖和甘油三酯)则被列为有益菌。然而,部分菌种表现出排名差异,例如Harryflintia acetispora在健康排名中有利(0.363),却在饮食排名中不利(0.879)。这种差异可能源于某些细菌(如通用型菌)能够利用多种底物(包括不健康饮食产生的物质),同时释放具有保护或促进健康功能的代谢物(如短链脂肪酸)。
跨国比较显示,健康排名在英美人群间高度一致(Spearman’s ρ=0.61),而饮食排名则因地域饮食习惯差异呈现更大异质性(ρ=0.26)。这表明健康相关微生物组成在工业化程度相近的人群中更为保守,而饮食相关微生物则更易受当地文化影响。
五、排名系统的验证一:微生物组成显著区分BMI与疾病状态
由于BMI未纳入健康排名构建的校正因素,研究团队检验了排名系统对BMI的分层能力。结果发现,健康排名与BMI呈强正相关(Spearman’s ρ=0.72),即有益菌丰度随BMI升高而下降,有害菌丰度则上升(图2)。

图2. ZOE MB健康排名和饮食排名的物种与BMI及疾病存在显著且可重复的关联性
为进一步验证,研究团队利用27个公共队列的5 348例健康个体进行Meta分析。结果显示,健康体重个体比肥胖个体多携带5.2种有益菌(P=0.0003),而肥胖个体比健康体重个体多携带1.95种有害菌(P=0.0005)。类似地,在4 816个样本(涉及结直肠癌、炎症性肠病、2型糖尿病等疾病)的病例-对照分析中,健康对照组比疾病组多携带3.6种有益菌(P=0.0002),且疾病组有害菌数量更高(P=0.0004)。通过将排名系统转化为单一样本的微生物健康指数,研究者实现了疾病与健康状态的显著区分(Meta分析 Cohen’s d=-0.37, P=8.3×10-8),其效果优于传统的α多样性指标。
六、排名系统的验证二:饮食干预可定向调控微生物组成
为验证饮食改变对微生物组成的影响,研究团队分析了两项饮食干预试验(ZOE METHOD和ZOE BIOME)。在BIOME试验的益生元组中,57种SGBs的相对丰度发生显著变化,其中纤维降解菌(Bifidobacterium adolescentis, Bifidobacterium longum)和丁酸盐产生菌(Agathobaculum butyriciproducens, Anaerobutyricum hallii)丰度增加,而有害菌Dysosmobacter welbionis丰度下降。在METHOD试验的个性化饮食组中,46种SGBs发生显著变化,包括丁酸盐生产者Roseburia hominis的增加。
关键的是,两项试验中,饮食干预导致显著增加的SGBs其健康排名和饮食排名均显著优于减少的SGBs(BIOME试验:P=7.78×10-3和P=3.00×10-5;METHOD试验:P=5.20×10-5和P=2.03×10-3)。而在对照组或益生菌组中未观察到类似趋势。这表明,基于独立横断面队列定义的微生物排名,能够准确预测不同国家、不同干预队列中与饮食改善相关的菌种变化,证实了饮食与微生物组之间具有直接、可重复且可操作的关联。
小结
本研究结果为饮食、微生物组与健康标志物之间的关联提供了强有力的证据支持,所建立的总结体系可为未来的因果关系及机制研究奠定基础。但需强调的是,若无前瞻性队列研究和干预性临床试验,无法进行因果推断。
▌参考文献:
Asnicar F, Manghi P, Fackelmann G, et al. Gut micro-organisms associated with health, nutrition and dietary interventions. Nature. Published online December 10, 2025. doi:10.1038/s41586-025-09854-7
来源:《感染医线》
声 明
凡署名原创的文章版权属《感染医线》所有,欢迎分享、转载(开白可后台留言)。本文仅供医疗卫生专业人士了解最新医药资讯参考使用,不代表本平台观点。该等信息不能以任何方式取代专业的医疗指导,也不应被视为诊疗建议,如果该信息被用于资讯以外的目的,本站及作者不承担相关责任。
