感染医线 发表时间:2025/12/30 20:11:03
广州市胸科医院呼吸内科 非结核分枝杆菌病诊疗中心 吴色勋 陈品儒
非结核分枝杆菌(non-tuberculous mycobacteria,NTM)是分枝杆菌属内除结核分枝杆菌复合群和麻风分枝杆菌以外的其他分枝杆菌。NTM可以侵犯人体多种脏器,其中NTM肺病(NTM-pulmonary disease,NTM-PD)最为常见[1,2]。支气管扩张症(bronchiectasis,简称支扩)是由各种病因引起的反复发生的化脓性感染,导致中小支气管反复损伤和(或)阻塞,致使支气管壁结构破坏,引起支气管异常和持久性扩张[3]。
支扩作为一种不可逆转的、长期存在的慢性病症,通常合并黏液纤毛清除障碍、黏液清除受阻[4]等病理生理特征,支扩患者常合并免疫力低下,需长期抗生素治疗[5],这为NTM定植和反复感染提供了适宜的微环境[6],近年来,NTM感染呈快速增多趋势,尤其在支扩患者中NTM-PD的检出率越来越高[6,7,8]。NTM-PD可导致支扩,而支扩也是NTM-PD常见的易患因素,两种疾病复合病在病情发生发展中互为因果、相互促进[9]。
为落实NTM-PD合并支气管扩张患者的呼吸康复管理,减轻患者呼吸道症状、改善肺功能与运动耐力、提升生活质量,降低急性加重风险,延缓疾病进展,我们参照相关指南及专家共识、重点关注呼吸康复作为慢性呼吸道疾病的核心干预手段,是基于全面患者评估、为患者量身定制的综合干预措施,是最具成本效益的非药物治疗手段之一,已在多种疾病中证实可改善患者预后,本文结合NTM-PD与支气管扩张的疾病特点,进一步细化康复管理路径[10]。
一
呼吸康复管理原则
(1)个体化原则:个体化是呼吸康复的核心原则,尤其对于NTM-PD合并支气管扩张这类异质性较强的疾病,需结合患者年龄、病情严重程度、肺功能分级、运动能力、合并症及治疗依从性,制定个性化康复方案,并根据患者病原耐药情况、支气管扩张部位等调整方案[2]。
(2)多学科协作原则:由呼吸科医师、康复治疗师、护士、营养师、心理治疗师等组成康复团队,协同开展评估、干预与随访。多学科协作可整合各专业优势,解决患者疾病治疗、康复训练、营养支持等多维度问题,符合呼吸康复管理共识[11]。
(3)循序渐进原则:康复训练从低强度、短时间开始,根据患者耐受情况逐步增加强度与时长,避免过度训练诱发病情加重。过度训练可能导致患者呼吸困难加剧、感染风险升高,循序渐进原则可平衡康复效果与安全性[10]。
(4)长期管理原则:将呼吸康复纳入患者长期治疗体系,贯穿疾病全程,而非短期阶段性干预。NTM-PD治疗周期长、易复发,支气管扩张呈进行性发展,长期康复管理可延缓疾病进展、减少急性加重。
二
呼吸康复的主要目标
呼吸康复的主要目标是减少患者呼吸困难症状,增加肌力和耐力(包括周围肌和呼吸肌),增加运动能力,改善日常功能,确保锻炼长期进行,缓解恐惧和焦虑,提高生活质量,并增长肺部疾病知识,加强自我管理[10]。
三
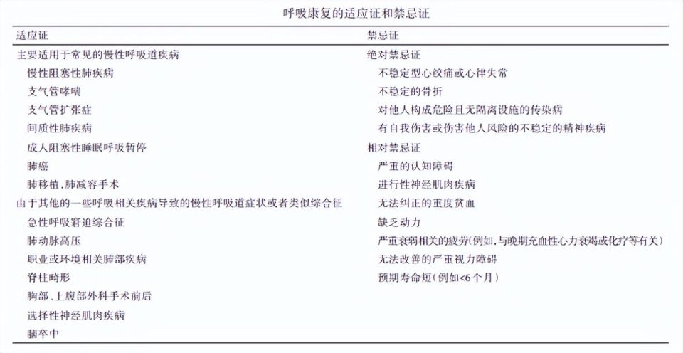
呼吸康复的
呼吸康复适用于绝大多数慢性呼吸道疾病(如慢阻肺、支扩、哮喘等)以及其他的一些呼吸相关疾病导致的慢性呼吸道症状或者类似综合征(如急性呼吸窘迫综合征、肺动脉高压、尘肺等)。可缓解呼吸困难和疲劳,改善情绪,并增强患者的控制感,具有重要的临床意义。
呼吸康复的

四
呼吸康复的评估
(一)评估时机
1、初始评估:初始评估需尽早开展,为后续康复方案制定提供基础数据,急性加重期后评估时机参考支气管扩张急性加重后的管理建议[12]。
2、定期复评:稳定期患者每1~3个月复评1次;若出现病情加重、康复方案调整或出现新的合并症,需在1~2周内重新评估。定期复评可及时发现病情变化与康复方案的不适应性,1~3个月的复评间隔与NTM-PD的随访周期及呼吸康复效果评价周期一致。
(二)评估内容
1、疾病相关评估
病原体与病情活动性评估:通过痰培养、药敏试验,明确病原体类型及耐药情况;结合胸部CT,评估肺部病灶范围、支气管扩张程度及是否存在咯血、感染等并发症。痰培养与药敏试验是NTM-PD治疗与康复调整的关键依据,胸部CT可精准判断两病的病变严重程度[1,2]。
肺功能评估:采用肺功能仪检测用力肺活量(FVC)、第1秒用力呼气容积(FEV₁)、FEV₁/FVC、肺总量(TLC)、弥散功能(DLco)等指标,判断患者通气功能及弥散功能受损程度,为康复方案制定提供依据。肺功能指标是呼吸康复评估的核心参数,可反映患者通气储备能力,指导运动强度设定[10]。
2、症状与生活质量评估
呼吸道症状评估:采用COPD评估测试(CAT)、改良呼吸困难指数(mMRC)或圣乔治呼吸问卷(SGRQ),评估患者咳嗽、咳痰、呼吸困难等症状的严重程度及对日常生活的影响;记录痰液颜色、性质、量,判断是否存在感染加重迹象。CAT、mMRC与SGRQ量表在慢性呼吸道疾病症状与生活质量评估中应用广泛,痰液观察是NTM-PD合并支气管扩张病情监测的简便手段[13,14,15]。
运动耐力评估[16]:6分钟步行试验(6 MWT):测量患者6分钟内的步行距离,评估其运动耐力水平;对于无法完成6 MWT的患者,可采用2分钟步行试验或坐立试验替代。6MWT是评估中重度呼吸疾病患者运动耐力的“金”标准,替代方案适用于体力极度虚弱的患者。肌力:评估肌力的最大值和肌肉的耐力;力量评估结果的对比需要采取相同的设备和评估方法,如果提供口头指令,需要保持一致;对于手持等长测力计,推荐最好进行三次测试,中间休息1分钟,每次收缩持续4~5秒,要求在第一秒内完全发力;等张测试的方法可以应用于量化运动负荷。
3、合并症与营养心理评估
合并症评估:排查患者是否合并高血压、糖尿病、冠心病、骨质疏松等基础疾病,评估其对呼吸康复的影响。基础疾病可能增加康复训练的风险,需在方案中针对性调整[5,6]。
营养评估:推荐使用营养风险筛查2002(NRS 2002)[17]或主观整体评价(SGA)量表[18],评估患者营养状况;检测体重指数(BMI)、血清白蛋白、前白蛋白等指标,判断是否存在营养不良。营养不良在慢性呼吸道疾病患者中发生率高,可降低运动耐力、增加感染风险,是康复管理的重要靶点[10]。
心理状态评估[10-12]:采用焦虑自评量表(SAS)、抑郁自评量表(SDS)、匹兹堡睡眠质量指数量表(PSQI)评估患者是否存在焦虑、抑郁及失眠等心理问题,明确心理因素对康复的影响。心理问题可降低患者康复依从性,需纳入综合评估体系。

五
呼吸康复干预措施
(一)呼吸训练
1、腹式呼吸训练
步骤:患者取仰卧位、坐位或站立位,放松肩部及胸部肌肉,一手置于腹部,一手置于胸部;用鼻缓慢吸气,使腹部隆起(置于腹部的手感受到抬起),胸部保持不动;用口缓慢呼气,腹部内收(置于腹部的手感受到下降),呼气时间为吸气时间的2~3倍;训练过程中保持呼吸平稳、均匀,避免过度用力。腹式呼吸可增强膈肌功能,改善通气效率,是慢性呼吸疾病呼吸训练的基础内容。
频率:每日3次,每次10~15分钟,逐渐增加至每次20~30分钟。训练时长的渐进性调整符合循序渐进原则,可帮助患者逐步适应。
2、缩唇呼吸训练
步骤:患者取坐位或站立位,用鼻缓慢吸气,同时默数1-2;然后嘴唇缩成口哨状或鱼嘴状,缓慢呼气,同时默数1-2-3-4;吸气与呼气时间比为1:2,逐渐调整至1:3。缩唇呼吸可增加呼气时气道内压力,防止小气道过早陷闭,改善气体交换。
频率:每日3次,每次10~15分钟,可与腹式呼吸训练结合进行。两者结合可进一步优化呼吸功能。
3、呼吸肌力量训练
方法:采用呼吸肌训练器(如阈值压力训练器),患者取坐位,含住训练器咬嘴,先缓慢吸气至最大肺容量,然后屏气1~2秒,再缓慢呼气;根据患者初始能力设定训练压力,逐渐增加压力强度。呼吸肌力量训练可增强呼吸肌耐力,改善运动时的通气储备。
频率:每日2~3次,每次10~15分钟,持续训练8~12周为1个疗程,8~12周的疗程可使呼吸肌功能得到显著改善,是呼吸肌训练的标准疗程。
4、吸气肌训练
吸气肌训练能提高吸气肌的收缩力、耐力和速度。已被证明可以作为多维呼吸康复训练计划的一个环节,为呼吸困难和运动不耐受患者以及因害怕运动性呼吸困难而避免活动的患者提供一种过渡到有氧和抗阻训练的替代性治疗[19]。
频率:推荐运动频率为每周至少4~5次,训练起始强度为30%,每周递增5%,推荐的运动时间为每天30分钟的间歇训练,可辅助使用阈值型呼吸训练器或者抗阻型呼吸训练器;应避免患者出现呼吸肌疲劳,训练强度控制在Borg症状评分的4~6分。
(二)运动训练
1、有氧运动[16]
有氧训练是呼吸康复治疗的基础,其主要目的是提高有氧运动能力、增强参与步行肌肉的力量以及改善日常活动能力[20]。有证据表明,持续8~10周的有氧训练可有效降低由运动引起的动态过度通气程度和呼吸困难程度[21]。
方式:根据患者运动耐力选择合适的运动方式,如步行、慢跑、骑自行车、游泳、功率车训练等;对于运动耐力较差的患者,可从床上踏车、坐位踢腿等低强度运动开始。有氧运动可提升心肺功能与运动耐力,运动方式的选择需兼顾安全性与患者耐受性,低强度起始方案适用于重症患者。
强度与频率:初始运动强度控制在最大心率的50%~60%(最大心率=220-年龄),或根据患者主观疲劳程度(Borg量表3-4分)调整;推荐的运动时间为每天20~60分钟的持续运动或间歇运动(包括5~10分钟热身及5分钟整理活动),每周最少运动3~5天,持续4~12周。运动强度的设定基于患者心肺储备能力,Borg量表可直观反映患者主观感受,避免过度运动,热身与整理活动可减少运动损伤风险。有氧运动训练中指脉血氧饱和度(SpO2)应始终≥88%,如果患者运动中SpO2<88%或下降超过4%,应停止训练,并补充氧疗[10]。
2、抗阻运动[16]
抗阻训练对通气需求依赖较低,因此非常适合严重气流阻塞和重度呼吸困难患者。抗阻训练是有氧训练的有益补充,其主要目的是改善肌肉质量和力量。在呼吸康复治疗中优化患者的肌肉力量十分重要[22]。与进行有氧训练相比,抗阻训练能缓解患者的呼吸困难[23]。
部位与方式:针对上肢、下肢及躯干肌肉进行训练,上肢可采用哑铃、弹力带训练(如举哑铃、拉弹力带),下肢可采用深蹲、直腿抬高训练,躯干可采用桥式运动、平板支撑训练。力量训练可增强骨骼肌力量,改善运动耐力与日常生活能力,训练部位的选择覆盖了运动与呼吸相关的关键肌群。
强度与频率:每个动作进行1~3组,每组8~10次,训练强度以患者完成动作后肌肉有轻微酸胀感为宜;每周训练2~3次,与有氧运动间隔进行。相同肌群隔天一次,组次与次数的设定符合肌肉力量训练的生理规律,与有氧运动间隔可避免过度疲劳。抗阻运动训练应避免患者屏气[10]。

(三)排痰干预
1、有效咳嗽排痰训练
步骤:患者取坐位或站立位,双手置于腹部,先进行3~5次腹式呼吸,深吸气后屏气3~5秒,然后张口用力咳嗽2~3次,利用腹压推动痰液排出;对于痰液黏稠者,可在训练前给予雾化吸入(如生理盐水、乙酰半胱氨酸溶液)稀释痰液。有效咳嗽排痰可减少气道分泌物潴留,降低感染风险。
频率:每日3~4次,每次10~15分钟;若痰液量多或出现咳痰困难,可增加训练次数。训练频率的设定基于气道分泌物清除的需求,同时避免过度咳嗽导致的气道损伤。
2、体位引流
体位引流在支气管扩张和其他肺部疾病患者中已被证明是清除分泌物的有效方法[24,25]。
原则:根据患者支气管扩张的部位,选择合适的引流体位,使病变部位处于高位,利用重力作用促进痰液排出;同时,改善分泌物所在的特定区域的通气,利用该区域通气量的增加来帮助分泌物的清除[26]。引流前可给予雾化吸入稀释痰液,引流过程中配合有效咳嗽排痰。体位引流需精准匹配支气管扩张部位,才能达到最佳排痰效果,雾化辅助与有效咳嗽的结合可提升排痰效率。
常用体位:具体引流体位参考支气管扩张体位引流的标准图谱,每次引流15~20分钟,每日2~3次,体位引流有增加食管反流的风险,宜在餐前1小时或餐后2小时进行,时间的合理安排可减少对消化系统的影响[6]。
3、高频胸壁振荡(HFCWO)
目前主要有两种机制来解释HFCWO对气道廓清的作用,一种机制指出振荡气流改变黏液黏稠度从而促进了分泌物的松动;另一种机制是呼气和吸气之间的速度差异产生的强大的剪切力足以松动和移动气道内痰液[27]。
方法:HFCWO能在胸壁上产生5~25 Hz频率的振动[28]。根据患者的病情、体型及耐受能力选择合适的引流体位、设定合适的振动频率,振动5~10分钟/部位,振动过程中指导患者配合呼吸训练与主动咳嗽。振动频率的设定基于气道分泌物清除的最佳物理参数,避开关键部位(如肩胛骨、脊柱等部位)可防止损伤。
4、主动呼吸循环技术
ACBT利用胸廓扩张运动期间,塌陷区域的肺泡重新通气,并通过肺泡旁路通气增加了肺泡间气体的流动,降低了通气的不均匀性;同时在呼气相,通过高肺容量位的压力提高了呼气流速来帮助气道分泌物的清除[29]。ACBT已经被证明在肺囊性纤维化和其他肺部疾病患者中能有效帮助气道分泌物清除[30,31]。依赖于呼气流速和患者的注意力,可能很难在加重期间进行。

5、气道湿化
是呼吸系统疾病治疗和呼吸支持的主要辅助手段,需结合患者具体情况选择合适的方法,动态观察患者痰液的性状,避免“湿化过度”或“湿化不足”。
(1) 雾化吸入:可选择0.9%生理盐水,需辅助治疗时可按医嘱加入支气管扩张剂、祛痰药等,每次10~20分钟,每日2~4次。
(2) 高流量湿化氧疗(HFNC):(1)提供良好温湿化气体;(2)维持正常黏液纤毛转运系统功能,促进气道分泌物的排出;
(3) 保证每日饮水量:心肾功能正常者每日饮水1500~2000 mL,通过血液循环间接湿润气道黏膜。
(4) 环境湿化:干燥季节或地区可使用加湿器维持室内湿度在50%~60%,加湿器需每日清洁、换水,避免细菌滋生。
(四)呼吸支持技术
1. 吸氧
静息状态下存在低氧血症的患者,长期1~2 L/分钟氧疗(>15小时/天);活动时出现喘息和低氧情况的患者,间歇性氧疗[32]。静息状态未出现低氧血症的患者,不推荐使用长期氧疗[33]。
2. 高流量湿化氧疗(HFNC)
HFNC作为一种新的呼吸支持技术近年来得到临床广泛应用,具有以下显著的生理学优势[34]:1、提供良好温湿化气体;2、维持正常黏液纤毛转运系统功能,促进气道分泌物的排出;3、提供相对恒定的吸入气氧浓度(21%~100%);4、低水平呼气末正压效应;5、减少气道解剖死腔;6、降低上气道阻力和呼吸功,改善患者呼吸形式。
3. 无创正压通气(NIPPV)
对于持续伴有高碳酸血症型呼吸衰竭的患者可长期使用NIPPV帮助缓解呼吸肌疲劳、降低肺动态过度充气和减少吸气负荷,改善患者呼吸困难症状,提高运动耐力和改善生活质量,并且能够降低医疗费用。
(五)药物管理
1、抗NTM药物
严格按照菌种鉴定、药敏试验结果及临床指南,制定个体化抗NTM治疗方案,指导患者规律服药,避免漏服、擅自停药或调整剂量,告知药物可能的不良反应(如胃肠道反应、听力损害、肝肾功能损害等),定期监测肝肾功能、听力及药物浓度。抗NTM药物方案的制定需严格遵循药敏结果,避免耐药性产生,不良反应监测是药物安全管理的核心。
(1) NTM分类:《非结核分枝杆菌病诊断与治疗指南(2020年版)》指出,根据NTM的生长速度,伯杰系统细菌学手册(Bergy’s manual of systematic bacteriology)将其分为快速生长型和缓慢生长型两大类,目前国际上多采用此种分类方法[2][35],同时结合Runyon分类法细化[36,37],常见菌种具体分类如下:1. 光产色菌(RunyonⅠ组):堪萨斯分枝杆菌、海分枝杆菌2. 暗产色菌(Runyon Ⅱ组):瘰疬分枝杆菌、戈登分枝杆菌3. 不产色菌(Runyon Ⅲ组):鸟分枝杆菌复合群(MAC,含鸟分枝杆菌、胞内分枝杆菌等)、嗜血分枝杆菌、溃疡分枝杆菌、蟾分枝杆菌、玛尔摩分枝杆菌、土分枝杆菌;Ⅳ组:脓肿分枝杆菌复合群(MABC,含脓肿亚种、马赛亚种、博莱亚种)、偶发分枝杆菌、龟分枝杆菌、耻垢分枝杆菌、母菊分枝杆菌、外来分枝杆菌。
(2) 常用治疗药物种类[1]
①缓慢生长型NTM常用药物:缓慢生长型NTM(如MAC、堪萨斯分枝杆菌、蟾分枝杆菌等)治疗以大环内酯类(克拉霉素或阿奇霉素)、利福霉素类(利福平或利福布丁)、氨基糖苷类、喹诺酮类、氯法齐明、乙胺丁醇为核心,需结合菌种药敏结果选择治疗用药方案。
②快速生长型NTM常用药物:快速生长型NTM(如MABC、偶发分枝杆菌、龟分枝杆菌)耐药性更强,治疗以大环内酯类、氨基糖苷类、碳青霉烯类、头孢西丁、四环素类、恶唑烷酮类为主,需严格依据药敏试验选择用药方案。
2、对症治疗药物
祛痰药物:对于痰液黏稠难以排出的患者,可使用祛痰药,如乙酰半胱氨酸、氨溴索、羧甲司坦等,促进痰液稀释与排出;根据患者痰液情况调整药物剂量与用药频率。祛痰药物的选择与调整需结合患者痰液性状,不同祛痰药的作用机制存在差异,需个体化选用。
支气管扩张剂:在呼吸康复运动训练前使用短效和长效支气剂均有助于提高运动能力[38],激素的非特异性抗炎作用,可以舒张气道、缓解患者喘憋症状,但是针对NTM-PD与支扩复合病患者,激素的使用具有潜在激发NTM播散的风险。对于存在阻塞性通气障碍的NTM-PD与支扩复合病患者,优先推荐使用吸入性支气管舒张剂,用以缓解及控制临床症状[39]。
抗感染药物:NTM-PD与支扩复合病患者,在联用多种抗菌药物治疗NTM-PD期间,若支扩感染病情加重,应综合处理。处理过程中,在维持原抗NTM治疗的同时,加用抗菌药物治疗是关键[39]。当患者出现痰液颜色变黄/绿、量增多、呼吸困难加重、体温升高等感染加重表现时,及时进行痰培养及药敏试验,明确是否合并细菌感染或真菌感染,根据结果选用敏感抗生素进行抗感染治疗,避免盲目使用广谱抗生素。NTM-PD合并支气管扩张患者感染加重时需精准抗感染,避免广谱抗生素导致的菌群失调与耐药。
(六)营养支持
慢性呼吸系统疾病患者容易出现营养风险和营养不良[40]。在慢性呼吸系统疾病患者的治疗与康复中,规范化营养支持治疗可有效改善患者的营养状况、免疫功能和临床结局,提高生活质量[41,42]。
1、营养需求评估
患者在接受康复治疗之前,必须进行营养筛查,符合营养支持适应证的患者给予营养支持,提高康复效果。推荐使用营养风险筛查2002(NRS 2002)进行营养风险筛查,NRS 2002≥3分者,表明存在营养风险[43]对存在营养风险的患者,应进行营养评定,推荐使用主观整体评价(SGA)量表[44]进行评估。慢性病患者的营养状况评定还包括病史采集、膳食调查、体格检查、人体测量和人体成分测定等。根据营养风险筛查和营养状况评定的结果,采用全球营养领导层诊断营养不良标准等进行营养不良诊断[45],并在此基础上制定个体化营养治疗方案。
2、饮食指导
3、营养监测
定期监测患者体重、BMI、血清白蛋白、前白蛋白等指标,评估营养支持效果;根据监测结果调整饮食方案,若存在严重营养不良,及时请营养师会诊,制定更精准的营养支持计划。体重、BMI及血清蛋白指标可直观反映营养状况,营养师会诊可解决复杂营养问题。
(七)心理干预
1、心理评估与沟通
定期通过SAS、SDS量表评估患者心理状态,与患者及家属充分沟通,了解患者心理问题的诱因(如疾病预后担忧、治疗费用压力、生活质量下降等),给予针对性心理疏导。心理评估需定期进行,及时发现心理状态变化,沟通是明确心理问题诱因的关键。
2、心理支持措施
对于存在轻度焦虑、抑郁的患者,通过倾听、鼓励、安慰等方式,帮助患者树立治疗信心;组织患者参加病友交流会,分享康复经验,缓解孤独感;对于中重度焦虑、抑郁的患者,及时转诊至心理科,在心理科医师指导下进行药物治疗或心理治疗(如认知行为疗法)。心理支持措施需根据心理问题严重程度分层实施,中重度患者的转诊可确保得到专业干预。
(八)健康宣教
1、疾病知识
向患者及家属讲解NTM-PD合并支气管扩张的病因、发病机制、临床表现、治疗方案及预后,还有慢性气道疾患如COPD等常见共病的相关知识,提高患者对疾病的认知水平,增强治疗依从性。疾病知识宣教可减少患者因认知不足导致的治疗误区,提升依从性。
2、康复技能
通过示范、视频教学依从、手册指导等方式,教会患者正确进行呼吸训练、有效咳嗽排痰、体位引流及运动训练,确保患者在院外能够独立完成康复操作;定期检查患者康复技能掌握情况,及时纠正不规范动作。康复技能的正确掌握是院外康复效果的保障,多方式教学可满足不同患者的学习需求。
3、自我管理
指导患者学会自我监测病情,如观察痰液颜色、性质、量,监测体温、呼吸困难程度等,告知患者出现病情加重迹象(如痰液增多、排痰困难、颜色变黄/绿、发热、呼吸困难明显加重)时的应对措施(如及时就医、调整用药);提醒患者注意个人卫生,避免受凉、劳累,减少呼吸道感染风险;告知患者戒烟的重要性,必要时可前往戒烟门诊寻求专业指导。自我管理可提升患者对病情的掌控能力,减少急性加重,戒烟是所有慢性呼吸道疾病管理的重要措施。
六
康复随访与效果评价
(一) 随访方式与频率
1、随访方式
采用门诊随访、电话随访、家庭访视相结合的方式;对于病情稳定、康复依从性好的患者,以门诊随访和电话随访为主;对于病情复杂、康复依从性差或行动不便的患者,协同社工增加家庭访视次数。多方式随访可兼顾不同患者的需求,家庭访视可解决行动不便患者的随访难题。
2、随访频率
稳定期患者每月电话随访1次,每3个月门诊随访1次;若患者在随访期间出现病情加重,及时增加随访频率,必要时安排住院治疗。每月电话随访可及时掌握患者院外情况,每3个月门诊随访可进行全面评估,病情加重时的频率调整可避免延误治疗。
(二)随访内容
1、病情监测
询问患者呼吸道症状(咳嗽、咳痰、呼吸困难)变化情况,查看患者痰液记录,评估病情稳定程度;复查胸部CT、肺功能、痰培养及药敏试验,评估肺部病灶变化、肺功能改善情况及病原体耐药情况;监测患者肝肾功能、血常规等指标,评估药物不良反应。病情监测需涵盖症状、影像学、功能、病原学及安全性指标,全面掌握患者状况。
2、康复依从性评估
了解患者呼吸训练、运动训练、药物治疗、营养支持等康复措施的执行情况,分析依从性差的原因(如康复技能掌握不佳、药物不良反应、心理因素等),并给予针对性干预。依从性评估可发现康复管理中的薄弱环节,针对性干预可提升康复效果。
3、康复方案调整
根据患者随访时的病情变化、康复依从性及康复效果,调整康复方案;如患者运动耐力提升,可适当增加运动强度与时长;若患者出现药物不良反应,及时调整药物剂量或更换药物;若患者营养状况改善,可调整饮食计划。康复方案的动态调整可确保其始终适应患者病情,提升有效性。
(三)康复效果评价
1、短期效果评价(康复干预后1~3个月)
症状改善:通过CAT、mMRC或SGRQ量表评分,评估患者咳嗽、咳痰、呼吸困难等症状的缓解程度;对比干预前后痰液量、颜色、性质的变化,判断排痰效果。1~3个月的短期评价可及时反馈症状改善情况,为方案调整提供依据。
运动耐力改善:通过6 MWT评估患者运动耐力提升情况,对比干预前后步行距离的变化。6 MWT是短期运动耐力评价的敏感指标。
肺功能改善:复查肺功能,对比干预前后FVC、FEV₁、FEV₁/FVC等指标的变化,评估通气功能改善情况。肺功能指标可客观反映通气功能的短期变化。
2、长期效果评价(康复干预后6~12个月)
疾病进展延缓:通过胸部CT对比肺部病灶范围、支气管扩张程度的变化,评估疾病进展速度;统计患者急性加重次数,对比干预前后急性加重频率的变化。6~12个月的长期评价可反映康复对疾病进展的延缓作用,急性加重次数是重要的预后指标。
生活质量提升:采用SGRQ量表或生活质量评分量表(如SF-36),评估患者生活质量的提升情况;了解患者日常生活能力(如穿衣、进食、洗漱、行走)的改善情况。生活质量与日常生活能力是康复管理的核心目标,长期评价可全面反映康复的综合效益。
药物不良反应控制:统计患者药物不良反应发生率,评估药物管理措施的有效性;对比干预前后肝肾功能、听力等指标的变化,判断药物安全性。长期药物不良反应控制是NTM-PD治疗与康复的重要保障。
参考文献
[1] 中华医学会结核病学分会. 非结核分枝杆菌病诊断与治疗指南(2020年版)[J]. 中华结核和呼吸杂志, 2020, 43(11):918‑946. DOI:10.3760/cma.j.cn112147‑20200508‑00570.
[2] Daley CL, Iaccarino JM, Lange C, et al. Treatment of nontuberculous mycobacterial pulmonary disease: an official ATS/ERS/ESCMID/IDSA clinical practice guideline[J]. Eur Respir J, 2020, 56(1): 2000535. DOI: 10.1183/13993003.00535-2020.
[3] 支气管扩张症专家共识撰写协作组, 中华医学会呼吸病学分会感染学组. 中国成人支气管扩张症诊断与治疗专家共识[J]. 中华结核和呼吸杂志, 2021, 44(4):311-321. DOI: 10.3760/cma.j.cn112147-20200617-00717.
[4] Mirsaeidi M, Machado RF, Garcia JG, et al. Nontuberculous mycobacterial disease mortality in the United States, 1999‑2010: a population‑based comparative study[J]. PLoS One, 2014, 9(3): e91879. DOI: 10.1371/journal.pone.0091879.
[5] Renna M, Schaffner C, Brown K, et al. Azithromycin blocksautophagy and may predispose cystic fibrosis patients to mycobacterial infection[J]. J Clin Invest, 2011, 121(9):3554-3563. DOI: 10.1172/JCI46095.
[6] Kim HJ, Yim JJ. Bronchiectasis and Nontuberculous Mycobacteria: It Is Not Over till It Is Over[J]. Respiration, 2021, 100(12):1149‑1150. DOI: 10.1159/000518329.
[7] Weycker D, Hansen GL, Seifer FD. Prevalence and incidence of noncystic fibrosis bronchiectasis among US adults in 2013[J]. Chron Respir Dis, 2017, 14(4):377‑384. DOI: 10.1177/1479972317709649.
[8] Winthrop KL, Marras TK, Adjemian J, et al. Incidence and Prevalence of Nontuberculous Mycobacterial Lung Disease in a Large U. S. Managed Care Health Plan, 2008‑2015[J]. Ann Am Thorac Soc, 2020, 17(2):178‑185. DOI: 10.1513/AnnalsATS.201804‑236OC.
[9] Mirsaeidi M, Hadid W, Ericsoussi B, et al. Non‑tuberculous mycobacterial disease is common in patients with non-cystic fibrosis bronchiectasis[J]. Int J Infect Dis, 2013, 17(11):e1000‑1004. DOI:10.1016/j.ijid.2013.03.018.
[10] 中国医师协会呼吸医师分会,中华医学会呼吸病学分会,中国康复医学会呼吸康复专业委员会,等。中国慢性呼吸道疾病呼吸康复管理指南(2021年)[J]. 中华健康管理学杂志,2021,15 (6):521-538. DOI:10.3760/cma.j.cn115624-20211011-00595.
[11] Rochester CL,Singh SJ,Garvey C,et al. Pulmonary Rehabilitation for Adults with Chronic Respiratory Disease:An Official American Thoracic Society Clinical Practice Guideline [J]. Am J Respir Crit Care Med,2023,208 (4):e7-e26. DOI:10.1164/rccm.202306-1066ST.
[12] 中华医学会呼吸病学分会。成人支气管扩张症诊断与治疗专家共识 [J]. 中华结核和呼吸杂志,2021,44 (4):311-331. DOI:10.3760/cma.j.cn112147-20210205-00084.
[13] Rochester CL. Patient assessment and selection for pulmonary rehabilitation[J]. Respirology,2019,24(9): 844‐853. DOI:10.1111/resp.13616.
[14] Singh S. Approaches to outcome assessment in pulmonary rehabilitation[J]. Clin Chest Med,2014, 35(2):353‐361. DOI:10.1016/j.ccm.2014.02.010.
[15] Nici L,Donner C,Wouters E,et al. American Thoracic Society/European Respiratory Society statement on pulmonary rehabilitation[J]. Am J Respir Crit Care Med, 2006, 173 (12) : 1390‐1413. DOI: 10.1164/ rccm.200508‐1211ST.
[16] Gail D,Paul H,Pat GC. Exercise prescription practices in pulmonary rehabilitation programs[J]. Canadian Journal of Respiratory,Critical Care,and Sleep Medicine,2017, 1(2):77‐83. DOI:10.1080/24745332.2017.1328935.
[17] Arslan M, Soylu M, Kaner G, et al. Evaluation of malnutrition detected with the Nutritional Risk Screening 2002(NRS‐2002)and the quality of life in hospitalized patients with chronic obstructive pulmonary disease[J].Hippokratia,2016,20(2):147‐152.
[18] Detsky AS,McLaughlin JR,Baker JP,et al. What is subjective global assessment of nutritional status?[J].JPEN J Parenter Enteral Nutr,1987,11(1):8‐13. DOI:10.1177/014860718701100108.
[19] Beaumont M,Le Tallec F,Villiot‐Danger E. Inspiratory muscle training during pulmonary rehabilitation[J]. Rev Mal Respir,2021,38(7):754‐767. DOI:10.1016/j. rmr.2021.04.003.
[20] World Health Organization. The top 10 causes of death[R/ OL].(2020-12-09)[2021-09-01]. https://www.who.int/ news-room/fact-sheets/detail/ the-top-10-causes-of-death.
[21] Spruit MA,Vercoulen JH,Sprangers M,et al. Fatigue in COPD:an important yet ignored symptom[J]. Lancet Respir Med,2017,5(7):542-544. DOI:10.1016/ S2213-2600(17)30158-3.
[22] Hsieh LY,Chou FJ,Guo SE. Information needs of patients with lung cancer from diagnosis until first treatment follow‐up[J]. PLoS One,2018,13(6):e0199515. DOI: 10.1371/journal.pone.0199515.
[23] Agusti A,Bel E,Thomas M,et al. Treatable traits:toward precision medicine of chronic airway diseases[J].Eur Respir J,2016,47(2):410‐419. DOI:10.1183/13993003.01359-2015.
[24] Lee AL, Burge AT, Holland AE. Airway clearance techniques for bronchiectasis[J]. Cochrane Database Syst Rev, 2015, 2015(11): CD008351. DOI: 10.1002/ 14651858.CD008351.pub3.
[25] Osadnik CR,McDonald CF, Jones AP, et al. Airway clearance techniques for chronic obstructive pulmonary disease[J]. Cochrane Database Syst Rev,2012,(3):CD008328. DOI:10.1002/14651858.CD008328.pub2.
[26] McIlwaine M,Bradley J,Elborn JS,et al. Personalising airway clearance in chronic lung disease[J]. Eur Respir Rev,2017,26(143):160086. DOI:10.1183/ 16000617.0086-2016.
[27] Nicolini A,Grecchi B,Ferrari‐Bravo M,et al. Safety and effectiveness of the high‐frequency chest wall oscillation vs intrapulmonary percussive ventilation in patients with severe COPD[J]. Int J Chron Obstruct Pulmon Dis,2018,13:617‐625. DOI:10.2147/COPD.S145440.
[28] Leemans G,Belmans D,Van Holsbeke C,et al. The effectiveness of a mobile high‐frequency chest wall oscillation (HFCWO) device for airway clearance[J]. Pediatr Pulmonol, 2020, 55(8): 1984‐1992. DOI: 10.1002/ppul.24784.
[29] Lewis LK,Williams MT,Olds TS. The active cycle of breathing technique: a systematic review and meta‐analysis[J]. Respir Med,2012,106(2):155‐172. DOI:10.1016/j.rmed.2011.10.014.
[30] Wilson LM,Morrison L,Robinson KA. Airway clearance techniques for cystic fibrosis:an overview of Cochrane systematic reviews[J]. Cochrane Database Syst Rev, 2019, 1 (1) : CD011231. DOI: 10.1002/14651858. CD011231.pub2.
[31] Eaton T,Young P,Zeng I,et al. A randomized evaluation of the acute efficacy,acceptability and tolerability of flutter and active cycle of breathing with and without postural drainage in non‐cystic fibrosis bronchiectasis[J]. Chron Respir Dis,2007,4(1):23‐30. DOI:10.1177/ 1479972306074481.
[32] Global Initiative for Chronic Obstructive Lung Disease.Global Strategy for the Diagnosis, Management and Prevention of Chronic Obstructive Pulmonary Disease(2021 Report)[S/OL]. (2020‐11‐17)[2021‐09‐01].https://goldcopd.org.
[33] Alison JA,McKeough ZJ,Leung RWM,et al. Oxygen compared to air during exercise training in COPD with exercise‐induced desaturation[J]. Eur Respir J 2019,53(5):1802429. DOI:10.1183/13993003.02429-2018.
[34] World Health Organization. WHO handbook for guideline development, 2nd ed [M]. Geneva: World Health Organization,2014.
[35] Haworth CS, Banks J, Capstick T, et al. British Thoracic Society guidelines for the management of non‐tuberculous mycobacterial pulmonary disease(NTM‐PD) [J]. Thorax, 2017, 72(Suppl 2): ii1‐ii64. DOI:10.1136/thoraxjnl‐2017‐210927.
[36] 中华医学会结核病学分会《中华结核和呼吸杂志》编辑委员会.非结核分枝杆菌病诊断与治疗专家共识[J].中华结核和呼吸杂志, 2012, 35(10): 527‐580.DOI: 10.3760/cma. j.issn.10010939.2012.08.006.
[37] 唐神结,高文.临床结核病学[M].2 版 . 北京:人民卫生出版社,2019:1026-1046.
[38] Bolton CE,Bevan‐Smith EF,Blakey JD,et al. British Thoracic Society guideline on pulmonary rehabilitation in adults[J]. Thorax,2013,68 Suppl 2:ii1‐30. DOI: 10.1136/thoraxjnl‐2013‐203808.
[39] 中华医学会结核病学分会,中华医学会呼吸病学分会中华医学会结核病学分会,中华医学会呼吸病学分会非结核分枝杆菌肺病与支气管扩张症复合病的诊断与治疗专家共识《中华结核和呼吸杂志》2025,48(02)10.3760/cma.j.cn112147-20240808-00471
[40] Kaluźniak-Szymanowska A, Krzymińska-Siemaszko R, Deskur-Śmielecka E, et al. Malnutrition, sarcopenia, and malnutrition-sarcopenia syndrome in older adults with COPD[J]. Nutrients, 2021, 14(1): 44. DOI: 10.3390/nu 14010044.
[41] Justel Enríquez A, Rabat-Restrepo JM, Vilchez-López FJ, et al. Practical guidelines by the Andalusian Group for Nutrition Reflection and Investigation (GARIN) on nutritional management of patients with chronic obstructive pulmonary disease: a review[J]. Nutrients, 2024, 16(18): 3105. DOI: 10.3390/nu16183105.
[42] Keogh E, Mark Williams E. Managing malnutrition in COPD: a review[J]. Respir Med, 2021, 176: 106248. DOI: 10.1016/j.rmed.2020.106248.
[43] Arslan M, Soylu M, Kaner G, et al. Evaluation of malnutrition detected with the Nutritional Risk Screening 2002(NRS‐2002)and the quality of life in hospitalized patients with chronic obstructive pulmonary disease[J]. Hippokratia,2016,20(2):147‐152.
[44] Detsky AS,McLaughlin JR,Baker JP,et al. What is subjective global assessment of nutritional status?[J]. JPEN J Parenter Enteral Nutr,1987,11(1):8‐13. DOI: 10.1177/014860718701100108.
[45] Cederholm T, Jensen GL, Correia M, et al. GLIM criteria for the diagnosis of malnutrition‒ a consensus report from the global clinical nutrition community[J]. Clin Nutr, 2019, 38(1): 1-9. DOI: 10.1016/j.clnu.2018.08.002.
[46] Singer P, Blaser AR, Berger MM, et al. ESPEN practical and partially revised guideline: clinical nutrition in the intensive care unit[J]. Clin Nutr, 2023, 42(9): 1671-1689. DOI: 10.1016/j.clnu.2023.07.011.

陈品儒 教授
广州市胸科医院呼吸内科主任/NTM病诊疗中心主任、主任医师
中华医学会结核病分会非结核分枝杆菌病专业委员会副主任委员
广东省防痨协会非结核分枝杆菌病专业委员会主任委员
中国防痨协会中西医结合专业分会副主任委员
中国防痨协会非结核分枝杆菌病学分会常务委员
广东省临床医学会感染性疾病精准诊疗专委会副主任委员
广东省社区卫生学会慢病防控与健康管理分会副主任委员
广东省胸部疾病学会呼吸康复专业委员会常务委员
从事呼吸系统疾病、支气管扩张并感染、疑难肺结核并重症感染\非结核分枝杆菌肺病的诊治研究30余年、发表专业论文及SCI论文70余篇,主持多个“非结核分枝杆菌肺病的诊断与治疗”科研系列项目的研究、参与编写多个非结核分枝杆菌病诊断团体标准的制定与相关专家共识、指南的撰写
来源:《感染医线》
声 明
凡署名原创的文章版权属《感染医线》所有,欢迎分享、转载(开白可后台留言)。本文仅供医疗卫生专业人士了解最新医药资讯参考使用,不代表本平台观点。该等信息不能以任何方式取代专业的医疗指导,也不应被视为诊疗建议,如果该信息被用于资讯以外的目的,本站及作者不承担相关责任。
