感染医线 发表时间:2025/2/13 17:16:53
侵袭性真菌病(Invasive fungal disease,IFD)是死亡率较高的感染性疾病。随着恶性肿瘤患者数量的增加、抗菌药物的广泛应用以及免疫功能低下人群的增加,IFD的发病率呈上升趋势。在过去的2024年,IFD领域有哪些重要研究进展和诊疗动态?《感染

01
流行病学和监测
侵袭性真菌病(IFD)是人类健康的重要威胁。《柳叶刀-感染病》发表的一项系统性综述显示,全球每年有超655万人受到侵袭性真菌病的威胁,导致380万例死亡,其中约250万死亡病例可直接归因于真菌病。尤其在慢性阻塞性肺疾病(COPD)、肺癌或血液系统恶性肿瘤人群以及重症监护室患者中,每年有211.3万例侵袭性曲霉病,粗死亡率可达85.2%[1]。这些估算数据表明IFD对全球造成了严重的疾病负担和生命威胁。

△致命性IFD以及慢性肺曲霉病的预估年发病率

△全球严重真菌病的预估粗死亡率
欧洲真菌病研究小组(ECMM)开展的Candida III调查研究显示,念珠菌血症患者的死亡率仍高达40.4%,其中热带念珠菌(63.6%)的死亡率最高,其次为光滑念珠菌(23.7%)、白色念珠菌和近平滑念珠菌(均为7.7%);而且念珠菌血症组患者ICU住院时间显著长于对照组(20 vs. 15天,P=0.004)[2]。北京大学人民医院血液科牵头开展的中国多中心CAESAR 2.0研究,报道了异基因造血干细胞移植(allo-HSCT)患者IFD的流行病学变化。该研究收集了2021年全国12家中心的2015例allo-HSCT患者的临床资料,结果显示尽管临床已经广泛使用抗真菌药物进行预防,但IFD的1年累积发生率仍达6.3%,且归因死亡率高达48.28%;较为常见的病原体为念珠菌(17.89%)、毛霉(13.01%)、曲霉(8.94%)和肺孢子菌(6.5%)[3]。
中国医学科学院北京协和医院等团队发表于《自然-微生物学》的研究,通过我国CHIF-NET真菌监测网,首次鉴定出引发人类感染的河道红冬孢锁掷孢酵母(Rhodosporidiobolus fluvialis,R. fluvialis),且通过体外和动物研究揭示哺乳动物体温条件(37℃)能诱导该新病原体产生对三类临床一线抗真菌治疗药物(唑类、棘白菌素和两性霉素B)皆耐药的泛耐药突变体,以及高毒力突变体[4]。该研究也进一步印证全球气候变暖可促进新的真菌病原体进化和出现的假说。
02
IFD的定义和诊断
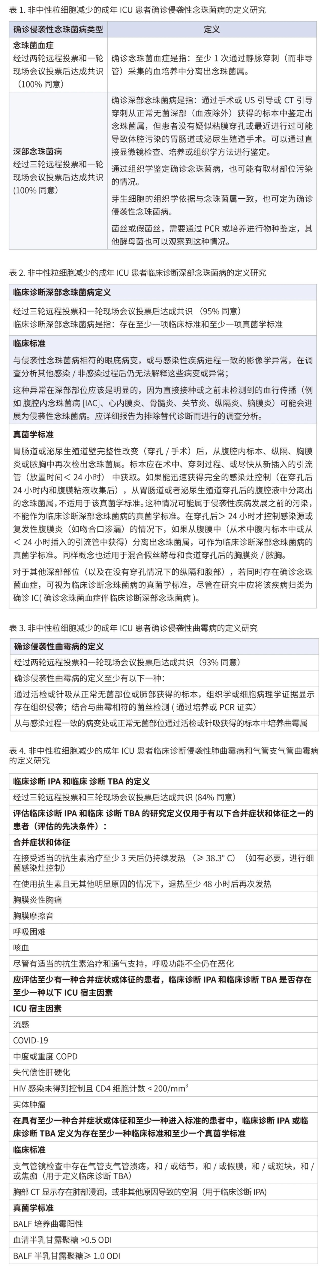
既往的IFD定义或诊断标准主要基于血液病患者、移植受者等高危人群的循证医学证据。对于非血液科、非移植科的IFD诊断,仍缺乏标准。2024年4月,由欧洲临床微生物学和感染病学会危重症患者感染研究组(ESGCIP)、欧洲临床微生物和感染病学会真菌感染研究组(EFISG)、欧洲重症监护医学学会(ESICM)以及ECMM组成的重症监护室成人患者侵袭性真菌疾病(FUNDICU)协作组,发布了针对ICU成人患者的IFD定义共识,明确了非中性粒细胞减少成年ICU患者侵袭性念珠菌病的确诊、深部念珠菌病的临床诊断标准,和侵袭性曲霉病的确诊、侵袭性肺曲霉病和气管支气管曲霉病的临床诊断标准等不同IFD疾病的定义[5],可为此类IFD患者的临床研究提供相对统一的疾病诊断标准。

△FUNDICU共识对ICU患者的IFD定义和诊断
国际人类和动物真菌学会(ISHAM)的变应性支气管肺曲霉病专家工作组同样于2024年4月发布了临床实践指南的修订。新版指南将变应性支气管肺真菌病分为两类:一类是任何曲霉引起的ABPA(allergic bronchopulmonary aspergillosis);另一类是非曲霉引起的ABPM(allergic bronchopulmonary mycosis),并明确了ABPA和ABPM的诊断标准,包括易感因素、血清学检测、影像学表现等[6],并将ABPA细分为血清ABPA(ABPA-S)、ABPA伴支气管扩张(ABPA-B)、ABPA伴黏液堵塞型(ABPA-MP)、高黏度黏栓型ABPA(ABPA-HAM)、ABPA伴慢性胸膜肺纤维化(ABPA-CPF)等影像学分型。


△ABPA和ABPM诊断标准
2024年6月国内发表的《侵袭性霉菌感染实验室诊断临床应用专家共识》[7],通过参考世界卫生组织“真菌重点病原体清单”以及全国真菌病监测网最新数据,共筛选出8种临床常见的侵袭性霉菌,即曲霉菌属、毛霉菌目、镰刀菌属、赛多孢菌属、节荚孢霉属、拟青霉属、暗色霉菌、双相真菌(马尔尼菲篮状菌和荚膜组织胞浆菌)的实验室诊断方法及要点等形成共识。
03
IFD的预防性用药
那么,对于没有中性粒细胞减少或移植病史的重症患者,是否也可以使用预防性抗真菌药物?2024年9月,美国胸科学会(ATS)发布的《成人侵袭性肺部曲霉菌病(IPA)和侵袭性念珠菌感染(IC)预防和经验性治疗临床实践指南》建议,对于无中性粒细胞减少症或移植史的重症患者,不建议常规使用抗真菌药物进行预防性或经验性治疗(条件性推荐,低质量证据),因为大多项研究结果显示,预防及经验抗真菌治疗对ICU患者无临床获益证据,病死率无差异[16]。
04
IFD的抗真菌治疗
伏立康唑、艾沙康唑是曲霉病指南推荐的一线治疗方案,但其在脑曲霉病(CA)中疗效和安全性尚不确定。一项来自欧洲的多中心回顾性研究收集40例患者,其中有10例患者使用艾沙康唑作为一线治疗药物(主要为联合治疗),有70%的脑曲霉病得到控制;另外30例患者在接受其他药物治疗中位65天后改用艾沙康唑(主要因为先前治疗出现副作用[50%]或治疗失败[23%],且主要为艾沙康唑单药治疗),有73%的脑曲霉病得到控制;药物浓度检测显示脑脊液中的艾沙康唑浓度较低,但血清和脑组织中的浓度充足;在该队列中,艾沙康唑的停药率为7.5%,12周死亡率为18%[21],与既往报道的法国CEREALS队列研究相似[22]。
有关侵袭性肺部曲霉菌病(IPA)的治疗,ATS发布的指南还建议,对于确诊或可能的IPA患者,可以选择三唑类抗真菌药物单药治疗 或三唑类抗真菌药物与棘白菌素联合治疗(有条件推荐,低质量证据);同时指出,现有证据仅来自于血液系统恶性肿瘤或造血干细胞移植患者的数据,目前证据并不足以支持两种治疗方案的优劣,联合治疗可能在病情严重或存在三唑类药物耐药风险的情况下更适用,尤其是通过血液、BALF半乳甘露聚糖(GM)阳性的患者更适合使用联合治疗方案[16]。
此外,针对隐球菌病的诊断和治疗,2024年2月《柳叶刀-感染病》发布了ECMM和ISHAM与ASM的合作倡议,在治疗中建议:建议:(1)强烈推荐使用两性霉素B或两性霉素B脂质体用于诱导、巩固和维持治疗(AⅢ);(2)应根据临床判断何时开始抗隐球菌治疗、需要抗感染的持续时间,妊娠与疾病程度何者为优先处理(AⅢ);(3)妊娠期应避免使用氟胞嘧啶和氟康唑,特别是孕早期,而妊娠中晚期需进行个体化风险评估(DⅡ),但分娩后可使用氟康唑,尽管氟康唑可经乳汁分泌(BⅢ);(4)对无症状隐球菌病孕妇,可间断使用多烯类,尤其在妊娠早期(CⅢ)[23]。
05
总结
总之,2024年的研究进展显示,IFD仍然是威胁人类健康的重要感染性疾病,造成较大的疾病负担和死亡风险。国内外发布的指南共识,对IFD的定义和诊断有了更加清晰的标准,而且研究探索显示G试验、GM试验、PCR检测在不同人群、不同菌种的IFD诊断中可能存在差异。在预防性抗真菌用药方面,仍然主要应用于血液恶性肿瘤患者中,一般人群的重症患者尚缺乏预防性用药的证据。最后在治疗方面,新型棘白菌素类药物在不同亚组中均展现了积极的疗效和治疗耐受性,为侵袭性念珠菌病患者提供了新的治疗选择,而在侵袭性曲霉病、隐球菌等其他IFD治疗中,国际上也有相关指南给出了更加明确的治疗推荐,有助于推动IFD的规范化诊疗以及合理用药。
参考文献
[1]Denning DW. Global incidence and mortality of severe fungal disease. Lancet Infect Dis. 2024;24(7):e428-e438. doi:10.1016/S1473-3099(23)00692-8
[2]Salmanton-García J, Cornely OA, Stemler J, et al. Attributable mortality of candidemia - Results from the ECMM Candida III multinational European Observational Cohort Study. J Infect. 2024;89(3):106229. doi:10.1016/j.jinf.2024.106229
[3]Li C, Zhu DP, Chen J, et al. Invasive Fungal Disease in Patients Undergoing Allogeneic Hematopoietic Stem Cell Transplantation in China: A Multicenter Epidemiological Study (CAESAR 2.0). Clin Infect Dis. Published online December 12, 2024. doi:10.1093/cid/ciae612
[4]Huang J, Hu P, Ye L, et al. Pan-drug resistance and hypervirulence in a human fungal pathogen are enabled by mutagenesis induced by mammalian body temperature. Nat Microbiol. 2024;9(7):1686-1699. doi:10.1038/s41564-024-01720-y
[5]Bassetti M, Giacobbe DR, Agvald-Ohman C, et al. Invasive Fungal Diseases in Adult Patients in Intensive Care Unit (FUNDICU): 2024 consensus definitions from ESGCIP, EFISG, ESICM, ECMM, MSGERC, ISAC, and ISHAM. Intensive Care Med. 2024;50(4):502-515. doi:10.1007/s00134-024-07341-7
[6]Agarwal R, Sehgal IS, Muthu V, et al. Revised ISHAM-ABPA working group clinical practice guidelines for diagnosing, classifying and treating allergic bronchopulmonary aspergillosis/mycoses. Eur Respir J. 2024;63(4):2400061. Published 2024 Apr 4. doi:10.1183/13993003.00061-2024
[7]中国初级卫生保健基金会检验医学研究与转化专业委员会,中国医院协会临床微生物实验室专业委员会,全国真菌病监测网侵袭性霉菌感染监测项目组. 侵袭性霉菌感染实验室诊断临床应用专家共识[J]. 中华检验医学杂志,2024,47(06):597-609.
[8]Komorowski AS, Hall CW, Atwal S, et al. Cerebrospinal fluid galactomannan detection for the diagnosis of central nervous system aspergillosis: a diagnostic test accuracy systematic review and meta-analysis. Clin Microbiol Infect. 2024;30(10):1244-1253. doi:10.1016/j.cmi.2024.05.013
[9]Carelli S, Posteraro B, Torelli R, et al. Prognostic value of serial (1,3)-β-D-glucan measurements in ICU patients with invasive candidiasis. Crit Care. 2024;28(1):236. Published 2024 Jul 12. doi:10.1186/s13054-024-05022-x
[10]Mikulska M, Ullah N, Magnasco L, et al. Lower (1,3)-beta-d-glucan sensitivity and in vitro levels in Candida auris and Candida parapsilosis strains. Clin Microbiol Infect. 2024;30(6):822-827. doi:10.1016/j.cmi.2024.02.012
[11]Gourav S, Singh G, Kashyap L, Rana B, Raj S, Xess I. Evaluation of a newer (1, 3)-β-D-glucan chemiluminescent immunoassay for invasive candidiasis: A study from a tertiary care center. Curr Med Mycol. 2024;10:e2024.345184.1513. Published 2024 May 10. doi:10.22034/cmm.2024.345199.1513
[12]Pandey M, Xess I, Sachdev J, et al. Utility of an in-house real-time PCR in whole blood samples as a minimally invasive method for early and accurate diagnosis of invasive mould infections. J Infect. 2024;88(5):106147. doi:10.1016/j.jinf.2024.106147
[13]Wang T, Park B, Anderson G, Shaller B, Budvytiene I, Banaei N. Application of Diagnostic Stewardship to Fungal Polymerase Chain Reaction: Low Yield of Follow-up Testing on Plasma and Bronchoalveolar Lavage After a Negative Result. Clin Infect Dis. 2024;79(4):944-952. doi:10.1093/cid/ciae382
[14]Boutin CA, Durocher F, Beauchemin S, Ziegler D, Abou Chakra CN, Dufresne SF. Breakthrough Invasive Fungal Infections in Patients With High-Risk Hematological Disorders Receiving Voriconazole and Posaconazole Prophylaxis: A Systematic Review. Clin Infect Dis. 2024;79(1):151-160. doi:10.1093/cid/ciae203
[15]Cao J, Pan P, Feng D, et al. Posaconazole gastro-resistant tablets for preventing invasive fungal disease after haematopoietic stem cell transplantation: a propensity-matched cohort study. Clin Microbiol Infect. 2024;30(12):1585-1591. doi:10.1016/j.cmi.2024.07.019
[16]Epelbaum O, Marinelli T, Haydour QS, et al. Treatment of Invasive Pulmonary Aspergillosis and Preventive and Empirical Therapy for Invasive Candidiasis in Adult Pulmonary and Critical Care Patients. An Official American Thoracic Society Clinical Practice Guideline. Am J Respir Crit Care Med. Published online November 18, 2024. doi:10.1164/rccm.202410-2045ST
[17]George R Thompson III et al. Rezafungin versus caspofungin for treatment of candidaemia and invasive candidiasis (ReSTORE): a multicentre, double-blind, double-dummy, randomised phase 3 trial. The Lancet. Published online November 25, 2022 https://doi.org/10.1016/S0140-6736(22)02324-8.
[18]Thompson GR 3rd, Soriano A, Honore PM, et al. Efficacy and safety of rezafungin and caspofungin in candidaemia and invasive candidiasis: pooled data from two prospective randomised controlled trials. Lancet Infect Dis. 2024;24(3):319-328. doi:10.1016/S1473-3099(23)00551-0
[19]Honoré PM, Girardis M, Kollef M, et al. Rezafungin versus caspofungin for patients with candidaemia or invasive candidiasis in the intensive care unit: pooled analyses of the ReSTORE and STRIVE randomised trials. Crit Care. 2024;28(1):348. Published 2024 Oct 28. doi:10.1186/s13054-024-05117-5
[20]Soriano A, Honore PM, Cornely OA, et al. Treatment Outcomes Among Patients With a Positive Candida Culture Close to Randomization Receiving Rezafungin or Caspofungin in the ReSTORE Study. Clin Infect Dis. 2024;79(3):672-681. doi:10.1093/cid/ciae363
[21]Serris A, Rautemaa-Richardson R, Laranjinha J, et al. European Study of Cerebral Aspergillosis treated with Isavuconazole: an EFISG study. Clin Infect Dis. Published online July 30, 2024. doi:10.1093/cid/ciae371
[22]Serris A, Benzakoun J, Danion F, et al. Cerebral aspergillosis in the era of new antifungals: The CEREALS national cohort study Nationwide CEREbral Aspergillosis Lesional study (CEREALS). J Infect. 2022;84(2):227-236. doi:10.1016/j.jinf.2021.11.014
[23]Chang CC, Harrison TS, Bicanic TA, et al. Global guideline for the diagnosis and management of cryptococcosis: an initiative of the ECMM and ISHAM in cooperation with the ASM [published correction appears in Lancet Infect Dis. 2024 Aug;24(8):e485. doi: 10.1016/S1473-3099(24)00426-2]. Lancet Infect Dis. 2024;24(8):e495-e512. doi:10.1016/S1473-3099(23)00731-4
来源:《感染医线》
声 明
凡署名原创的文章版权属《感染医线》所有,欢迎分享、转载(开白可后台留言)。本文仅供医疗卫生专业人士了解最新医药资讯参考使用,不代表本平台观点。该等信息不能以任何方式取代专业的医疗指导,也不应被视为诊疗建议,如果该信息被用于资讯以外的目的,本站及作者不承担相关责任。
