感染医线 发表时间:2025/4/14 22:44:46

编者按:高危型HPV持续感染是宫颈癌发病的重要原因。阴道微生态的失衡促进HPV持续性感染与宫颈癌的发生相关,既往研究提示乳酸杆菌的减少,加德纳菌属的增加,阴道微生态多样性的改变与HPV的持续感染相关。在2025年欧洲临床微生物学与感染病学会大会(ESCMID Global 2025)上,湖北十堰太和医院彭春艳教授团队的一项研究(摘要号:O0018)聚焦HPV持续感染的阴道微生态变化,该课题组通过高通量测序研究发现,高危组中,惰性乳杆菌(L. iners)为高危HPV感染相关特征菌株,这与既往对其在感染中扮演的“中性”角色的认识不同。同时该研究通过mNGS及tNGS在

研究标题
二代测序在女性生殖道感染及HPV持续感染中的预后与诊断价值
摘要号:O0018
阴道微生态的失衡促进HPV持续性感染与宫颈癌的发生相关,既往研究但这些研究研究大多针对特定的菌类,或者纳入样本较少,揭示的是一种较弱的关联性。本研究基于二代测序(NGS)技术,通过随访跟踪检测,探寻HPV持续性感染的阴道特征性微生态。
我们的研究基于太和医院2022年9月至2023年5月期间4 572例女性体检者的HPV分型检测数据展开。分为HPV阴性组、高危型感染组及低危型感染组。根据纳入与排除标准,获得知情同意后从分子诊断中心生物样本库纳入其中640例检测样本,于一年后随访70例高危感染者并复采样本;基于重复PCR分型检测结果,依据感染动态变化划分为持续性感染组(31例,HPV持续阳性且未发生型别转换)、型别转换组(20例,HPV持续阳性且发生型别转换)及一过性感染组(19例,HPV自然清除)。上述样本在分子诊断中心完成本地化的宏基因组二代测序(mNGS)和靶向二代测序(tNGS),分析不同组间阴道微生物群落结构动态变化,功能代谢网络特征及宿主-菌群互作模式,寻找预测HPV感染转归状态的微生物标志物组合,并比较mNGS结果和tNGS结果的灵敏度、特异度及一致性。

图1. 研究流程
主要结果:
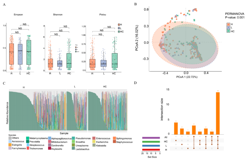
高危、低危和阴性HPV感染组(n=640)物种注释及相对丰度分析显示,三组间α多样性指数(Shannon、Simpson、Pielou)无显著差异(P>0.05)(图2A),但PERMANOVA分析揭示β多样性存在组间显著差异(P=0.001)(图2B)。将640例样本物种注释的相对丰度按照属水平进行分组展示(图2C)属排名前5依次为:乳杆菌属(Lactobacillus,36.09%)、加德纳菌属(Gardnerella,14.33%)、假单胞菌属(Pseudomonas,9.70%)、链球菌属(Streptococcus,3.76%)、普雷沃菌属(Prevotella,2.83%)。Top20菌属特征分析发现30%(6/20)属呈现组别特异性分布,其中高危组独有不动杆菌属(Acinetobacter)(图2D)。综合来看,结果表明不同HPV分组间微生物群落结构存在显著差异。

图2. HPV感染阴道微生物群多样性及组成
对640例样本进行群落状态类型(CST)聚类分析,样本被成功聚类为CST I(L. crispatus主导)、CST III(L. iners主导)及CST IV(厌氧菌多样性)三种类型(图3A)。高危组与阴性组间CST分布差异显著(P<0.05),其中CST III在高危组占比最高(P<0.05)。进一步通过LEfSe分析(LDA≥2.5)挖掘组间差异标志物种(排除HPV病毒),共鉴定出100个物种标志物(图3B)。高危组中,惰性乳杆菌(L. iners)的LDA评分最高(4.61),其相对丰度呈高危组(24.06%)>低危组(19.53%)>阴性组(17.32%)的梯度分布,与CST III的组间富集特征一致,提示L. iners为高危HPV感染相关特征菌株(图3B)。

图3. 阴道微生物群变化

图4. α/β多样性及LEfSe标志物种的纵向分析
我们共纳入250例同步接受tNGS与mNGS检测的样本。经质控排除28例tNGS不合格样本后,222例进入统计分析。结果显示(图5),tNGS对17种常见阴道致病菌的检出率显著高于mNGS,尤其在解脲脲原体和细小脲原体等基因同源性高的病原体鉴别中表现出更强

图5. tNGS与mNGS对17种常见阴道致病菌的检出率比较
表1. 性能对比分析结果

结论:综合以上研究结果,我们结果显示不同的HPV感染具有不同的阴道微生物群特征,惰性乳杆菌被识别为高危HPV感染的特征性细菌。惰性乳杆菌在HPV感染中起着积极作用,挑战了传统上认为的“中性状态”观念。阴道微生物群特征在区分和清除HPV感染中起着至关重要的作用,靶向调控特定的微生物可能有助于清除HPV感染。tNGS技术高灵敏度、高准确性及更优的成本效益,在临床阴道微生态诊断上具有优势。



▌参考文献:
S. Qi, C. Jiachang, W. Peng, et al. Prognostic and diagnostic value of next-generation sequencing in female reproductive tract infection and HPV persistence. ESCMID Global 2025; Abstract O0018.

彭春艳 教授
教授 硕士生导师
湖北医药学院检验系主任
湖北医药学院附属太和医院临床分子诊断中心主任
现任湖北医药学院附属太和医院临床分子诊断中心主任,负责遗传咨询门诊工作,并担任实验室技术(PCR、一代测序及二代测序)实验室等检验技术平台的高级技术指导专家。同时承担遗传学、肿瘤学及感染性疾病等领域的基因诊断报告审核工作。
彭教授致力于感染性疾病与心血管疾病快速分子诊断方法的开发及转化应用研究,其科研成果发表在Biosensors and Bioelectronics、Talanta、Clinical Epigenetics等国际知名学术期刊。
来源:《感染医线》
声 明
凡署名原创的文章版权属《感染医线》所有,欢迎分享、转载(开白可后台留言)。本文仅供医疗卫生专业人士了解最新医药资讯参考使用,不代表本平台观点。该等信息不能以任何方式取代专业的医疗指导,也不应被视为诊疗建议,如果该信息被用于资讯以外的目的,本站及作者不承担相关责任。
