感染医线 发表时间:2025/4/22 18:10:45

编者按:鲍曼不动杆菌引发的血流感染死亡率高,其多重耐药性与环境持留能力对全球公共卫生构成严峻挑战。近年来,随着碳青霉烯类耐药菌株的扩散,临床治疗难度与医疗负担持续攀升。在近日举行的2025年欧洲临床微生物学与感染病学会大会(ESCMID Global 2025)上,浙江大学医学院附属第一医院肖永红教授团队罗琦霞特聘研究员汇报了一项关于中国鲍曼不动杆菌血流感染克隆动态演变的研究(摘要号:P0742,该研究主要参与人员还有肖永红教授团队路平博士,北京大学朱怀球教授团队常梦茹博士等)。在接受《感染医线》的采访时,罗琦霞特聘研究员表示,ST208型相较于其他流行型别(ST191/ST195)表现出更强的基因组可塑性和毒力,干燥耐受性增强提升了院内环境传播风险。
研究简介
中国鲍曼不动杆菌血流分离株的基因组流行病学与系统动力学:种群替代与毒力进化
摘要号:P0742
由鲍曼不动杆菌引发的血流感染(BSIs)死亡率可超过60%,导致住院总费用显著增加并造成重大经济负担。既往研究团队对中国76家医院十年间(2011-2021年)56 000余例BSI患者的1 506株非重复鲍曼不动杆菌血流分离株进行纵向分析,发现中国BSI相关菌株的主要序列型(STsoxford)发生动态更替:ST208型占比上升,而ST191和ST195型比例下降,这一趋势与国际公共数据库中BSI相关鲍曼不动杆菌基因组的演变规律一致。
通过系统动力学分析解析优势菌群有效种群规模的变化规律,探究种群结构演变的驱动因素。结合小鼠感染模型、补体介导裂解实验、干燥耐受性测试和其他湿实验室实验,研究流行克隆的生物学特征。
主要结果:
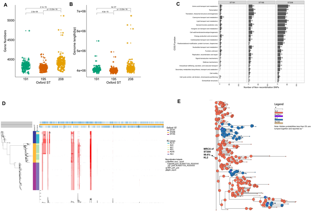
共鉴定出149种oxford ST型,种群多样性随时间递增。81.74%的分离株属于国际克隆2型(IC2)。

图1. ST191、ST195及ST208的全国分布与主要传播路径
在主要ST型中,相较于ST191和ST195,ST208表现出显著更强的毒性,携带更多抗菌药物耐药基因,且干燥耐受性更强。

图2. 随机选取的ST208、ST191及ST195菌株毒力与干燥耐受性实验结果
基因组可塑性增强驱动了ST208的适应性进化,与ST191和ST195相比,其传播模式更为复杂。值得注意的是,ST208内部亦发生亚型更替:通过KL区域重组产生的毒性更强的ST208-KL7型正逐步取代原来的ST208-KL2型。

图3. 基因组可塑性增强促进ST208适应性进化
与既往多数采用Pasteur多位点序列分型(MLST)的研究不同,本研究采用高分辨率的Oxford分型方案,确定了更高的遗传多样性,并调查了导致ST208型流行率上升的遗传因素。
结论:鲍曼不动杆菌正从低毒力多重耐药病原体向高毒力病原体转变,其全球范围内毒性增强的趋势亟待关注。本研究结果为感染防控策略和公共卫生政策制定提供了重要依据。
研究者说
01
《感染
罗琦霞特聘研究员:根据BRICS监测数据,我国血流感染病例中鲍曼不动杆菌的分离率维持在2%~3%,近年来保持相对稳定。去年发布的2022年全国血流感染细菌耐药监测报告显示,鲍曼不动杆菌分离率为4.5%。虽然该菌在血流感染中的检出率较低,但其临床意义重大:主要集中于ICU重症患者群体,此类患者基础状况差,感染后治疗难度大。鲍曼不动杆菌普遍呈现多重耐药性,尤其是对碳青霉烯类药物的耐药问题严峻,极大限制了临床用药选择。同时,该菌在医疗环境中的持留能力较强,易通过接触或器械传播引发血流感染,导致患者预后不良。考虑到其高死亡率及耐药性防控挑战,本研究着重探讨了其血流感染的流行病学特征,以期为临床感染管理提供参考依据。
02
《感染医线》:针对鲍曼不动杆菌的基因组流行病学研究对临床实践具有怎样的意义?
罗琦霞特聘研究员:鲍曼不动杆菌的基因组流行病学研究具有重要价值。当前,细菌基因组分析已成为解析病原体流行特征的关键手段。本研究通过基因组研究,分析了鲍曼不动杆菌的序列型(ST型)、种群结构变化驱动因素及毒力进化等。基于基因组数据,可精准识别优势流行克隆及其亚克隆(subclone)的动态变化,明确特定基因簇(cluster)与传播扩散的关联性。这为追踪院内感染源头、评估耐药基因传播风险以及制定精准防控策略提供了科学依据,对临床实践具有重要的指导意义。
03
《感染医线》:您的研究入选了本次大会壁报展示,能否请您简要介绍一下该项研究(P0742)的主要结果及临床意义?
罗琦霞特聘研究员:本研究基于2011-2021年全国血流感染耐药监测联盟数据,对1 506株鲍曼不动杆菌分离株开展全基因组测序,结合耐药表型、毒力实验及系统流行病学研究,分析了该病原体在血流感染中的克隆动态演变规律及其临床影响。研究结果显示,Oxford分型中ST208型的流行率在过去十年间显著上升,而ST191与ST195型呈现持续下降趋势。通过基因组分析发现,ST208型相较于ST191和ST195型表现出更强的基因组可塑性,具体体现为重组事件更为频繁、非重组区单核苷酸多态性(SNP)变化更大,且携带更多可移动遗传元件。这种基因组特性使其在临床环境中具备更强的适应性与进化潜力。同时,通过小鼠感染模型和补体杀伤实验证实,ST208型的毒力总体高于其他两种流行型别,其致病性增强可能进一步加剧血流感染患者的治疗难度与死亡率。
ST208型的增加不仅反映了病原体在多重耐药压力下的适应性进化,也提示了临床环境中高毒力克隆扩散的风险。研究结果强调了对高毒力耐药克隆进行持续监测的必要性,并为优化临床感染管理、降低血流感染相关死亡率提供了理论支持。
04
《感染
罗琦霞特聘研究员:ST208型鲍曼不动杆菌表现出的高毒力与干燥耐受性特征对临床感染防控构成多重挑战。鲍曼不动杆菌作为一种在医院感染中常见的条件致病菌,其可在医疗环境中(如病房、洗手池及器械表面)持续存在。干燥耐受能力的增强,使其可在低湿度条件下存活,不仅增加了环境消毒的难度,还提升了病原体通过接触或器械传播的风险。
此外,ST208型的高毒力特性进一步加剧了临床治疗的复杂性。其在感染危重症患者后,易引发难治性血流感染,且多重耐药性(尤其是碳青霉烯类耐药)使抗菌药物选择范围受限,显著升高患者死亡率。因此,针对ST208型的感染管理需重点关注环境清洁流程优化、医疗器械严格灭菌及耐药性动态监测,以阻断其传播链并降低院内感染暴发风险。
05
《感染医线》:研究发现ST208携带更多耐药基因,是否观察到其对新型抗菌药物的敏感性变化?
罗琦霞特聘研究员:本研究已明确ST208型菌株的耐药基因携带率高于其他流行型别。然而,由于部分新型抗菌药物的临床应用时间较短,过去十年的监测数据尚未全面涵盖此类药物的敏感性检测结果。目前,研究团队正持续关注ST208及其他流行型别对新型抗菌药物的敏感性差异,相关实验数据仍在收集中,未来将基于更全面的分析进一步阐明其耐药特征。
06
《感染医线》:研究提到ST208的流行具有跨地域一致性,未来是否会进一步研究其在全球不同地区的变异规律?
罗琦霞特聘研究员:本研究通过整合全球公共数据库中2 500余株血流感染来源的鲍曼不动杆菌基因组数据,分析了ST208型的流行特征。结果显示,ST208型在全球范围内呈现轻微上升趋势,但其增长幅度低于我国的流行水平。由于鲍曼不动杆菌基因组具有高度变异性,不同地理区域的流行型别可能存在较大差异,某一地区主导的ST型未必在其他区域形成优势克隆。未来研究将进一步结合多地区长期监测数据,深入解析ST208型在不同医疗环境及地理区域中的适应性进化特征,以明确其跨地域传播的分子机制及潜在风险。
▌参考文献:
Q. Luo, P. Lu, M. Chang, H. Zhu, Y. Xiao. Genomic epidemiology and phylodynamics of Acinetobacter baumannii bloodstream isolates in China: population superseding and toxification. ESCMID Global 2025; Abstract P0742.
Luo Q, Chang M, Lu P, et al. Genomic epidemiology and phylodynamics of Acinetobacter baumannii bloodstream isolates in China. Nat Commun 2025; 16(1): 3536.

罗琦霞 特聘研究员
浙江大学附属第一医院
传染病重症诊治全国重点实验室
浙江省医学会细菌感染与耐药防治分会青年委员会副主任委员
浙江省药学会微生物耐药与控制专业委员会青年分委会副主任委员
《国外医药抗生素分册》第十届编辑委员会委员
《中国抗生素杂志》青年编委,并被评为2024年度优秀青年编委
Annals of Clinical Microbiology and Antimicrobials杂志editor, Frontiers in Microbiology客座编辑(Guest Associate Editor)
主持国家自然科学基金1项
浙江省自然科学基金2项
国家重点研发计划子课题3项
已发表SCI 论文60余篇,以第一或通讯作者发表研究论文包括Nature Communications,Clinical Microbiology and Infection, Emerging Microbes and Infection等领域内知名杂志
来源:《感染医线》
声 明
凡署名原创的文章版权属《感染医线》所有,欢迎分享、转载(开白可后台留言)。本文仅供医疗卫生专业人士了解最新医药资讯参考使用,不代表本平台观点。该等信息不能以任何方式取代专业的医疗指导,也不应被视为诊疗建议,如果该信息被用于资讯以外的目的,本站及作者不承担相关责任。
