感染医线 发表时间:2025/5/9 10:35:00
编者按:儿童侵袭性真菌病(IFD)是一种严重威胁儿童健康的疾病,尤其在免疫功能受损的儿童中更为常见。近年来,尽管在预防和管理方面取得了一定进展,但IFD仍然是导致免疫缺陷儿童死亡的主要因素之一,且发病率和死亡率较高,病原菌谱的变迁与耐药性加剧为临床诊治带来严峻挑战。在近日举行的儿童传染感染性疾病规范化诊治和预防能力提升暨新进展学习班上,上海交通大学医学院附属上海儿童医学中心曹清教授带来了关于儿童真菌感染诊治误区的报告,系统剖析了当前流行病学特征、早期诊断难点及治疗中的常见误区。会议期间,曹清教授接受了《感染医线》的专访,从分子检测技术的应用、分层预防策略到国内外指南的最新更新,全面解读了儿童真菌感染的诊疗现状与未来方向。

01
《感染医线》:儿童真菌感染的流行病学特征是否有新变化?这些变化对临床诊治提出了哪些新挑战?
曹清教授:近年来,儿童真菌感染的流行病学特征发生了显著变化,对临床诊治提出了新的挑战。全球范围内,儿童侵袭性真菌病(IFD)的发病率持续上升,近十年年均增长率达5.2%。我国数据显示,住院及门诊患儿的IFD年发病率增幅分别为4.5%和7.5%,其中ICU念珠菌血症年发病总数估计达8.2万例。高危人群的分布也呈现扩大趋势:除传统的血液肿瘤、器官移植患儿外,重症病毒感染后继发真菌感染、糖尿病、自身免疫性疾病及免疫功能低下患儿的比例有所增加。这一变化与医疗技术进步(如靶向治疗、侵入性操作普及)及环境因素(如抗微生物药物和免疫抑制剂的广泛使用)密切相关。
病原菌谱的变迁是另一重要特征。尽管念珠菌仍是主要致病菌,但曲霉菌、隐球菌及多重耐药耳念珠菌感染率也有上升趋势,已成为临床治疗的新威胁。耐药性问题尤为严峻:白念珠菌对氟康唑的耐药率从2018年的15%攀升至2023年的28%,棘白菌素类药物(如卡泊芬净)的耐药率也突破10%。此外,感染部位从传统的呼吸道、消化道向深部组织扩展,中枢神经系统、心血管系统的真菌感染病例增多,这与机械通气、中心静脉置管等侵入性操作的普及及重症患儿生存率提升有关。

△儿童IFD发病率呈上升趋势(引自讲者幻灯)
这些流行病学变化对临床诊治提出了多重挑战。首先,诊断难度显著增加。新发菌种的感染症状隐匿且缺乏特异性,易与细菌或病毒感染混淆,而传统检测手段(如痰培养)敏感度仅为65%,基层医院难以普及高灵敏度的分子检测技术(如宏基因组二代测序[mNGS]),导致诊断延误风险升高。其次,治疗复杂性加剧。耐药菌株的涌现限制了药物选择,例如耳道蓝状菌对多种一线药物耐药率超30%;深部感染治疗疗程长,但儿童对药物的肝毒性、神经毒性等不良反应耐受性校差,疗程与安全性的平衡成为难题。最后,预防与管理面临困境。免疫功能低下患儿的预防用药缺乏统一标准,过度用药可能加剧耐药,而用药不足则增加突破性感染风险。
02
《感染医线》:儿童真菌感染的早期诊断难度较大,临床应如何更好地进行诊断和鉴别诊断?
曹清教授:儿童真菌感染的早期诊断因其临床表现多样且缺乏特异性而面临显著挑战,但通过整合多维度诊断策略,临床可显著提高诊断效率。首先,病原学检测技术的进步为早期识别提供了重要支持。血清学检测如1,3-β-D-葡聚糖检测(G试验)和半乳甘露聚糖抗原检测(GM试验)能够快速筛查侵袭性真菌感染,尤其适用于念珠菌血症和非中性粒细胞缺乏(粒缺)血液系统恶性肿瘤患者疑似侵袭性曲霉病的早期诊断。分子生物学技术的应用进一步提升了诊断灵敏度,例如聚合酶链式反应(PCR)可快速检测无菌体液或组织标本中的真菌核酸,而宏基因组二代测序(mNGS)通过全面分析样本微生物组,对罕见或混合真菌感染的诊断具有优势。此外,病理活检在深部感染中具有确诊价值,通过组织学观察菌丝、孢子或肉芽肿等特征性改变,可明确病原体类型。

△G试验和GM试验的指南推荐建议(引自讲者幻灯)
其次,临床需结合宿主危险因素与预测模型进行个体化评估。免疫功能低下患儿是侵袭性真菌感染的高危人群。针对不同人群的预测模型(如CAESAR评分)可量化感染风险,将患者分层为低、中、高风险组,从而指导预防或早期干预。例如,脓毒症或脓毒性休克患儿若合并持续性淋巴细胞减少,需高度警惕真菌感染可能。
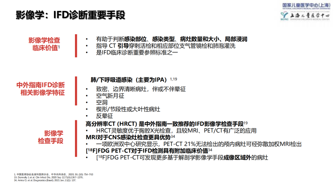
影像学检查在定位感染灶和辅助鉴别诊断中不可或缺。高分辨率CT(HRCT)可清晰显示肺部真菌感染的典型特征,如侵袭性曲霉病的“晕征”、“空气新月征”;头颅MRI在中枢神经系统感染的诊断中的更具优势。对于临床表现不典型的患儿,影像学异常结合微生物学证据可显著提高诊断准确性。

△IFD的影像学诊断(引自讲者幻灯)
临床实践中,详细的病史采集与体格检查是诊断的基础。需重点关注患儿的基础疾病、近期侵入性操作(如机械通气、中心静脉置管)、抗菌药物或免疫抑制剂使用史,以及是否存在皮肤黏膜破损等易感因素。体格检查需系统排查鹅口疮、皮肤癣菌病等浅表感染征象,同时呼吸道症状(如咳痰、咯血)或神经系统表现(如头痛、意识障碍)的提示。
在鉴别诊断方面,需注意与细菌感染区分。细菌感染常表现为急性起病、中性粒细胞显著升高,而真菌感染病程多迁延且抗菌药物治疗无效。对于疑似病例,动态监测微生物学结果(如连续血培养、GM试验)和临床治疗反应至关重要。
03
《感染医线》:在儿童真菌感染的预防性治疗和经验性治疗中,有哪些常见的治疗误区?
曹清教授:在儿童真菌感染的预防性治疗和经验性治疗中,临床常见的误区主要源于风险评估不足、药物选择不当及管理策略的片面性。在预防性治疗方面,过度预防是关键问题之一。部分临床医生对免疫功能低下患儿未进行分层风险评估,盲目采用广谱抗真菌药物进行常规预防,这不仅增加了药物不良反应的发生风险,还可能加剧真菌耐药性发展。此外,药物选择不当也是常见误区,如在念珠菌高发环境中选用对念珠菌覆盖不足的药物。另一关键问题是对基础疾病的忽视,例如白血病患儿若未积极控制原发病情,即使进行抗真菌预防,仍可能因持续免疫抑制状态而继发感染。
在经验性治疗中,误区则集中在药物使用策略。首先,在未明确病原菌的情况下盲目选用广谱抗真菌药物,导致不必要的药物暴露,可能掩盖真实病原体并延误目标性治疗。其次,剂量与疗程管理不规范问题突出:剂量不足可能导致治疗失败,而剂量过高则增加毒性风险;疗程过短易致复发,过长则加重经济负担并诱导耐药。此外,忽视综合治疗的现象也比较常见,如重症真菌感染患儿未同步进行营养支持、维持水电解质平衡等,仅依赖抗真菌药物“单线作战”,导致疗效不理想。此外,值得注意的是,药物浓度监测的不足进一步加剧了治疗复杂性,例如三唑类药物与糖皮质激素联用可能降低伏立康唑血药浓度,若未及时调整剂量,可能导致治疗失败或突破性感染。



△临床诊治核心误区(引自讲者幻灯)
04
《感染医线》:近年来国内外指南对儿童真菌感染的诊治推荐有哪些重要更新?临床在落实这些更新时面临哪些障碍?未来需如何进一步完善?
曹清教授:近年来,国内外指南对儿童真菌感染的诊治推荐进行了多项重要更新,旨在提升诊疗规范性与精准性。在诊断方面,指南强调多学科协作与分层诊断策略的整合。例如,EORTC/MSG 2020共识进一步细化了IFD的诊断标准,明确将分子检测技术(如PCR、mNGS)纳入诊断流程,显著提高了少见真菌病原体的检出率。同时,血清学检测的阈值和应用范围得到优化:针对血液肿瘤与非粒缺患者,G试验和GM试验的临界值有所区别,以减少假阳性或假阴性风险。病理活检的地位亦被强化,通过组织学观察菌丝、孢子或肉芽肿等特征性改变,可快速明确深部感染病原体。
治疗领域的更新聚焦于精准用药与个体化管理。基于耐药监测数据,指南推荐根据药敏结果选择敏感药物,并优先使用耐药率低的新型抗真菌药。增加了新的抗真菌药物的应用推荐,如棘白菌素类药物在某些真菌感染中的地位得到提升。此外,治疗药物监测(TDM)的重要性再次得到强调,对于复杂病例,指南提倡多学科协作治疗以改善预后。
在预防策略方面,指南明确了预防性治疗的适应证和药物选择,减少了不必要的预防用药。对于高危患儿,制定了分层预防策略,提高了预防效果。
当然,临床落实这些更新仍面临多重调整。首先,基层医院检测能力不足制约了指南的普及。mNGS、GM试验等技术对设备和人员要求较高,许多基层机构无法开展,导致诊断延误。其次,医生认知滞后问题突出。部分临床医生对新指南的更新(如停药时机、药物选择标准)缺乏系统培训,仍沿用传统经验性治疗模式。此外,经济因素亦是重要瓶颈。新型抗真菌药物及检测技术费用较高,许多家庭难以负担,限制了其广泛应用。
未来需通过多维度策略完善诊疗体系。一是加强规范化培训,通过学术会议、线上课程等形式普及指南更新要点,尤其侧重基层医生的能力提升。二是优化资源配置,建立区域检测中心或跨医院协作网络,使基层医院可通过样本外送完成分子检测。三是推动优化医保政策,推动医保部门将新的抗真菌药物和必要的检查项目纳入医保报销范围,减轻患儿家庭经济负担;同时,鼓励药企研发生产价格合理、疗效确切的抗真菌药物。四是持续更新指南,随着医学研究的不断进展,及时对指南进行修订和完善至关重要,今后应建立指南更新的长效机制,定期评估指南的有效性和实用性,使其更符合临床实际需求。


来源:《感染医线》
声 明
凡署名原创的文章版权属《感染医线》所有,欢迎分享、转载(开白可后台留言)。本文仅供医疗卫生专业人士了解最新医药资讯参考使用,不代表本平台观点。该等信息不能以任何方式取代专业的医疗指导,也不应被视为诊疗建议,如果该信息被用于资讯以外的目的,本站及作者不承担相关责任。
