感染医线 发表时间:2025/9/5 17:07:46
编者按:结核病是全球重大公共卫生挑战之一,缩短疗程、提高治疗依从性是当前研究的重点。世界卫生组织推荐利福平敏感结核病的新药物治疗方案最佳疗程为2个月,但此前缺乏大规模临床证据支持。在本期“结核之窗”栏目中,卢水华教授团队分享一项发表于《柳叶刀-感染病》(The Lancet Infectious Diseases)的重要研究——TRUNCATE-TB试验,该研究系统评估了四种8周五药方案治疗利福平敏感肺结核的疗效与安全性。
研究简介

一、研究背景
世界卫生组织推荐,针对利福平敏感结核病的新治疗方案,其最佳疗程为2个月。本文的研究目的是评估TRUNCATE-TB试验中作为TRUNCATE管理策略一部分的8周治疗方案的疗效和安全性。
二、研究方法
研究对象
TRUNCATE-TB试验是一项随机、开放标签、无缝的Ⅱ~Ⅲ期、多臂多阶段、为期96周的试验,在印度、印度尼西亚、菲律宾、泰国和乌干达的18个临床中心进行,由新加坡国立大学协调。符合条件的参与者年龄在18~65岁之间,有结核病症状或胸片证据,且Xpert MTB/RIF或Xpert MTB/RIF Ultra检测(Cepheid)阳性且无利福平耐药。
干预措施
在所有计划的诊所访视和怀疑复发时收集痰液进行涂片和液体培养。通过表型药敏试验在基线时(标准方案药物以及参与者随后可能接触的药物)评估耐药性,并在复发时重复评估。对所有基线和复发分离株进行全基因组测序。
结局
方案疗效分析的主要结局是第96周时的不良结局,由试验统计学家按照预先指定的算法,在试验结束时对揭盲数据进行集中评估。主要安全结局是发生3~4级严重不良事件,在基线日和指定方案停止治疗后30天内发生或分级升高。其他预先指定的安全性结局是与指定方案相关的3~4级严重程度的不良事件、严重不良事件、限制治疗的不良事件(导致永久剂量减少或治疗停止)和特别关注的不良事件(与这些研究药物相关的已知重要毒性)。研究还报告了在一个或多个治疗组中发生率超过10%的不良事件。
三、研究结果
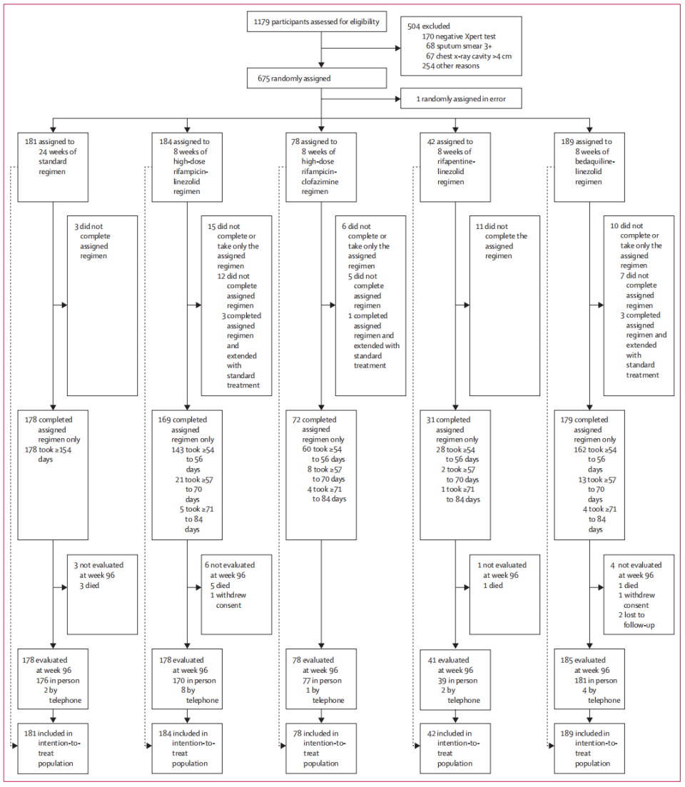
2018年3月21日至2020年3月26日期间,筛选了1179名潜在参与者,其中675名参与者被随机分配到标准治疗组或4个8周方案组之一。其中1名参与者被错误地随机分配,并在接受指定的治疗之前退出。所有组均符合继续进行中期分析的标准,但利福平-氯法齐明组(78名参与者)和利福喷丁-利奈唑胺组(42名参与者)的入组因务实原因提前停止。利福平-利奈唑胺组(入组88名受试者后)利福平的剂量从35 mg/kg减少到20 mg/kg,作为急性肝功能衰竭死亡后的预防措施。4名(1%)参与者在第96周之前失访或退出。

图1. 研究参与者的入组和随访流程图
疗效结果
标准治疗组(24周方案):不良结局率为4%(7/181),主要为复发。
8周方案各组:
表1. 主要结局疗效分析

亚组分析:在细菌负荷低(Xpert检测结果为极低或低)的患者中,贝达喹啉+利奈唑胺方案表现出色,其与标准治疗的差异更小,非劣效概率超过0.95。
耐药性:在贝达喹啉组中,有2例(1%)患者出现了对贝达喹啉的表型耐药。
安全性结果
严重不良事件:各组间3~4级不良事件、严重不良事件的发生率无显著差异(标准组:14%、利福平+利奈唑胺组:11%、贝达喹啉+利奈唑胺组:12%)。
各方案特有的安全性问题:
表2. 3~4级不良事件、严重不良事件和限制性不良事件

治疗完成情况
大多数患者完成了分配的8周治疗方案(完成率≥92%),但利福喷丁组因耐受性问题完成率较低(74%)。
四、研究结论
所有8周方案的疗效均低于标准24周方案。即使表现最佳的贝达喹啉+利奈唑胺方案也不应单独使用,而应作为TRUNCATE管理策略的一部分(即初始8周治疗+监测+必要时再治疗)。该方案在低细菌负荷患者中可能具有非劣效潜力,值得进一步研究。
研究点评
研究亮点
是首个系统评估多种8周五药方案治疗利福平敏感肺结核的大规模随机试验。采用贝叶斯分析方法,更灵活地评估非劣效概率。纳入多国人群,增强结果的泛化性。对安全性事件进行了详细分类和报告,包括低级别不良事件。
局限性
开放性设计可能引入偏倚。样本量较小,尤其两个方案提前终止入组,影响统计效力。非洲人群代表性不足,可能限制结论的普遍性。未纳入HIV共病患者。
对未来研究的启示
8周方案可能适用于低细菌负荷患者,可开展分层治疗试验。需进一步优化药物组合(如使用毒性更低的氧唑烷酮类药物)。应关注胃肠道等低级别不良事件对依从性的影响。建议未来试验纳入更多非洲人群和HIV感染者,以增强代表性。
▌参考文献:
Paton NI, Cousins C, Sari IP, et al. Efficacy and safety of 8-week regimens for the treatment of rifampicin-susceptible pulmonary tuberculosis (TRUNCATE-TB): a prespecified exploratory analysis of a multi-arm, multi-stage, open-label, randomised controlled trial. Lancet Infect Dis. Published online May 22, 2025. doi:10.1016/S1473-3099(25)00151-3

更多精彩内容,请扫码订阅“深三院结核之窗”专栏

卢水华 教授
教授,主任医师,二级教授,博士生导师
国家感染性疾病临床医学研究中心副主任,深圳市第三人民医院肺病医学部主任

郑俊峰
广东省呼吸与健康学会结核病专业委员会委员
以第一作者发表SCI 2篇,中文核心期刊1篇。参与多项课题开展。
来源:《感染医线》
声 明
凡署名原创的文章版权属《感染医线》所有,欢迎分享、转载(开白可后台留言)。本文仅供医疗卫生专业人士了解最新医药资讯参考使用,不代表本平台观点。该等信息不能以任何方式取代专业的医疗指导,也不应被视为诊疗建议,如果该信息被用于资讯以外的目的,本站及作者不承担相关责任。
