感染医线 发表时间:2026/4/13 23:50:54
编者按
耐甲氧西林金黄色葡萄球菌(MRSA)是临床最具威胁的机会致病菌之一,可引发皮肤软组织感染及血流感染(BSI)等多种严重疾病。MRSA优势克隆的更替不仅反映病原体的进化轨迹,也直接影响感染防控策略与临床治疗效果。
在中国,长期占据主导地位的MRSA克隆ST239在过去十年逐渐被ST59所取代,后者已成为血流感染中的主要流行克隆。然而,这一克隆更替背后的分子机制长期未得到系统解析。
近日,浙江大学医学院附属第一医院肖永红教授团队在 Science Advances 发表研究,系统揭示了ST59通过降低可移动遗传元件(MGE)负担、优化关键毒力因子配置并增强环境适应能力,从而实现对ST239的替代并获得流行优势的分子基础。该研究为理解MRSA克隆演化提供了重要新视角,也为临床防控策略制定提供了科学依据。
研究背景:MRSA克隆更替的全球现象与中国特征
金黄色葡萄球菌,尤其是MRSA,是全球医疗相关感染和社区感染的重要病原体。不同地区通常由特定克隆主导流行,例如英国的EMRSA-15/16以及北美的USA300。这些克隆的兴衰深刻影响疾病负担与公共卫生策略。
在中国,ST239长期主导医院获得性感染,但近年来监测数据显示,ST59的比例持续上升并逐步取代ST239,提示发生了显著的克隆更替。然而,其驱动机制一直缺乏系统性研究。
研究设计:多中心大规模整合研究框架
本研究基于全国血流感染监测网络(BRICS),纳入2011–2020年间来自72家医院的1244株MRSA血流分离株,覆盖全国主要地区。
研究采用多层次整合策略:
· 全基因组测序(WGS)解析克隆结构与遗传特征
· 系统发育分析重建进化轨迹
· 体外竞争实验与免疫细胞模型评估适应性与免疫逃逸
· 小鼠感染模型验证体内毒力与传播能力
· GWAS与基因敲除实验解析关键毒力因子
· 转录组分析揭示环境适应机制
这一“基因组—表型—机制”整合框架,使研究具有高度系统性与说服力。
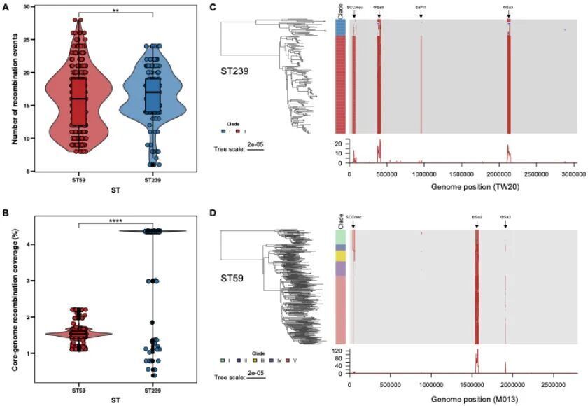
核心发现一:ST59取代ST239成为主导克隆
研究显示,ST59(32.23%)已超过ST239(14.79%),成为中国MRSA血流感染的主要克隆,并在全国范围内呈一致趋势。
系统发育分析进一步表明,两者虽起源时间相近,但进化路径明显不同,提示克隆更替源于不同的进化策略,而非简单时间积累。

核心发现二:不同进化路径塑造克隆命运
ST239为典型嵌合克隆,由ST8与ST30通过大规模重组形成,并在演化过程中经历:
· 高水平基因组重组
· 大量MGE丢失
· 基因功能退化
相比之下,ST59呈现:
· 重组水平较低
· 进化路径更稳定
· 保留关键毒力相关MGE
这一“减负但保留关键功能”的策略,使ST59在进化中更具效率。

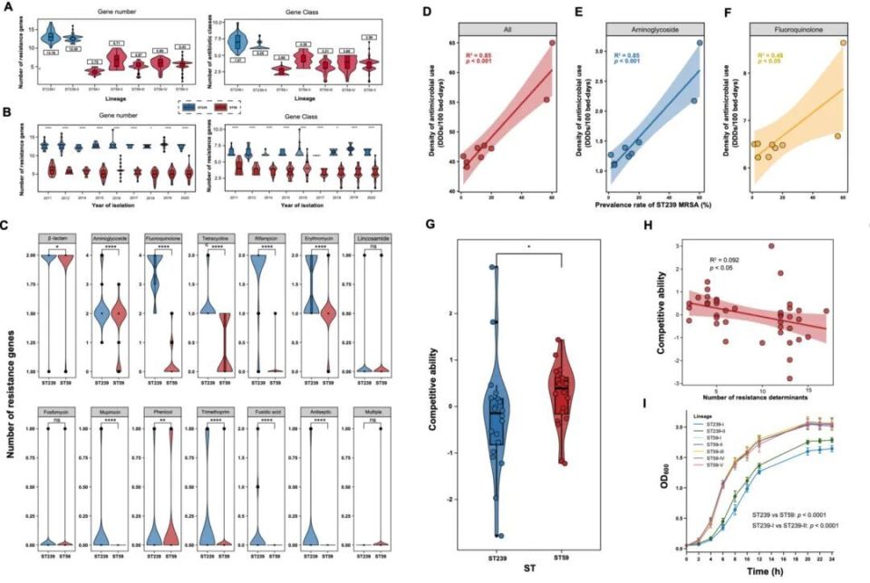
核心发现三:ST239衰退源于多重适应性代价
ST239表现出典型的“高耐药—低适应度”特征:
· 携带更多耐药基因
· 生长速率较低
· 竞争能力较弱
同时,其基因组退化明显:
· 假基因数量增加
· 黏附与免疫逃逸相关基因失活
泛基因组分析显示ST239趋于“封闭”,提示其进化潜力下降。

核心发现四:ST59通过“精准毒力优化”获得优势
尽管ST59携带的毒力基因总数较少,但其毒力表现更强:
· 更高细胞毒性
· 更强组织破坏能力
· 更高血流感染致死率
研究识别出两个关键因子:
chp(CHIPS)
· 抑制中性粒细胞趋化
· 增强免疫逃逸
sraP
· 促进细胞黏附与侵袭
· 增强定植与系统传播
二者协同作用,使ST59在感染早期和扩散阶段均占优势。


核心发现五:环境适应能力是关键驱动力
研究发现ST59在多种应激条件下具有更强生存能力,尤其是在酸性环境中:
· 可在pH 4.0条件下存活
· 在皮肤、脓肿和吞噬溶酶体环境中更具优势
转录组分析显示其通过:
· 激活外排泵
· 启动脲酶系统
· 维持代谢稳态
实现对酸性环境的适应。

总结:MRSA克隆成功的“平衡法则”
该研究提出了一个重要观点:
MRSA优势克隆的成功并非依赖单一因素,而是三者之间的平衡:
· 降低遗传与耐药负担
· 优化关键毒力因子
· 增强环境适应能力
ST59正是通过这一“最优组合”,在竞争中取代ST239并实现流行扩张。
研究意义
本研究:
· 系统阐明了中国MRSA克隆更替机制
· 丰富了病原菌进化理论
· 为感染防控与靶向干预提供新思路
同时也提示:未来对MRSA的控制,不仅要关注耐药性,更应关注毒力调控与生态适应能力。

肖永红 教授
教授、主任医师、博士研究生导师
浙江大学医学院附属第一医院
传染病重症诊治全国重点实验室副主任
WHO/WPRO耐药控制咨询专家
国际化疗学会理事
全球华人微生物&感染协会理事
西太平洋临床微生物&感染协会理事
国家卫健委合理用药专家委员会委员
国家卫健委药事与药物治疗委员会委员
中华预防医学会感制分会副主任委员
中国医院协会抗微生物药物合理应用工作委员会副主任委员
中国医师协会感染医师分会会长
中华医学会感染病学分会常委
中华医学会细菌真菌感染分会常委
中国药学会抗生素专业委员会理事
浙江医学会感染病学分会常委
浙江医师协会感染医师分会会长
完成国家自然科学基金、973、863计划、卫生行业公益专项、国家传染病重大专项、国家重点研发计划、中国科协重大政策问题研究项目、省重点研发计划等课题;全国细菌耐药监测网创建者;BRICS联盟创始人;《国家抗微生物治疗指南》主编;国内外发表论文450余篇;SCI论文 120余篇;主编与参编专著30余本;省自然科学一等奖一项;省科技进步奖二项。
来源:《感染医线》
声 明
凡署名原创的文章版权属《感染医线》所有,欢迎分享、转载(开白可后台留言)。本文仅供医疗卫生专业人士了解最新医药资讯参考使用,不代表本平台观点。该等信息不能以任何方式取代专业的医疗指导,也不应被视为诊疗建议,如果该信息被用于资讯以外的目的,本站及作者不承担相关责任。
